>
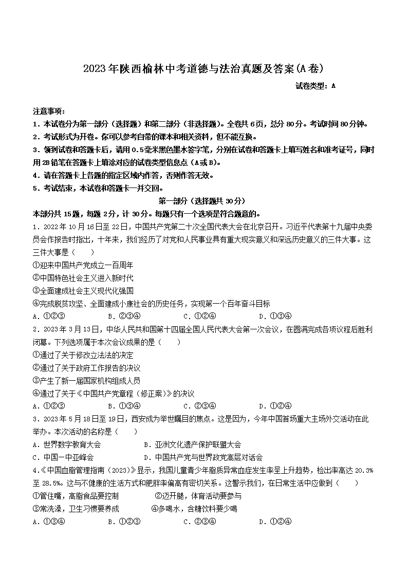
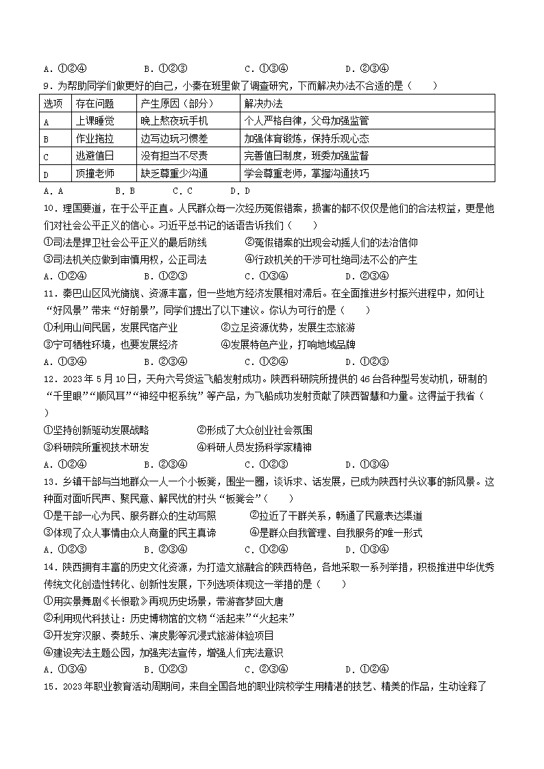
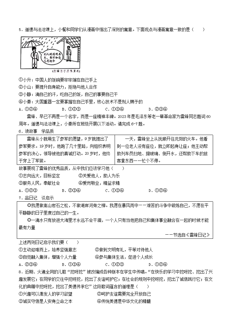
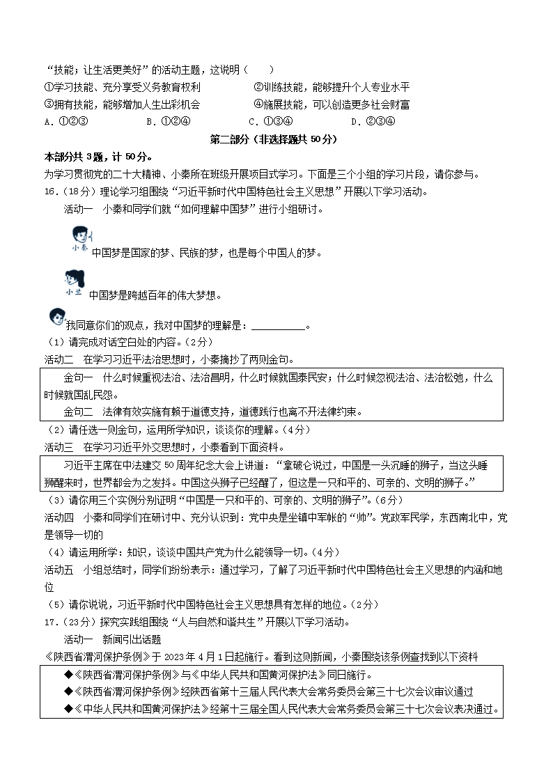
【文档预览】 文档大全网整理发布2023年陕西榆林中考道德与法治真题及答案(A卷)(Word版),前五页预览如下:
本文来源:https://www.wddqw.com/rU5v.html
相关文章:
正在阅读:
2023年陕西榆林中考道德与法治真题及答案(A卷)(Word版)06-21
初二读后感:成功的背后——【昆虫记】读后感_700字11-13
刘琨《扶风歌》诗词鉴赏07-08
最爱是国画作文500字09-06
2020内蒙古呼和浩特国际蒙医医院招聘公告【10人】12-04
2022年贵州省黔西南州退役军人事务局考聘事业单位人员公告11-01
2018年中级会计职称真题答案|湖北鄂州2018年中级会计职称报名入口:全国会计资格评价网04-12
2017黑龙江省学位外语考试报名确认地址及联系电话08-16
除夕qq祝福短信:保你一路发达,财源滚滚07-26
绘画入门:素描专业用语10-22
[2030年国考准考证打印时间]2017年国考准考证打印时间04-12