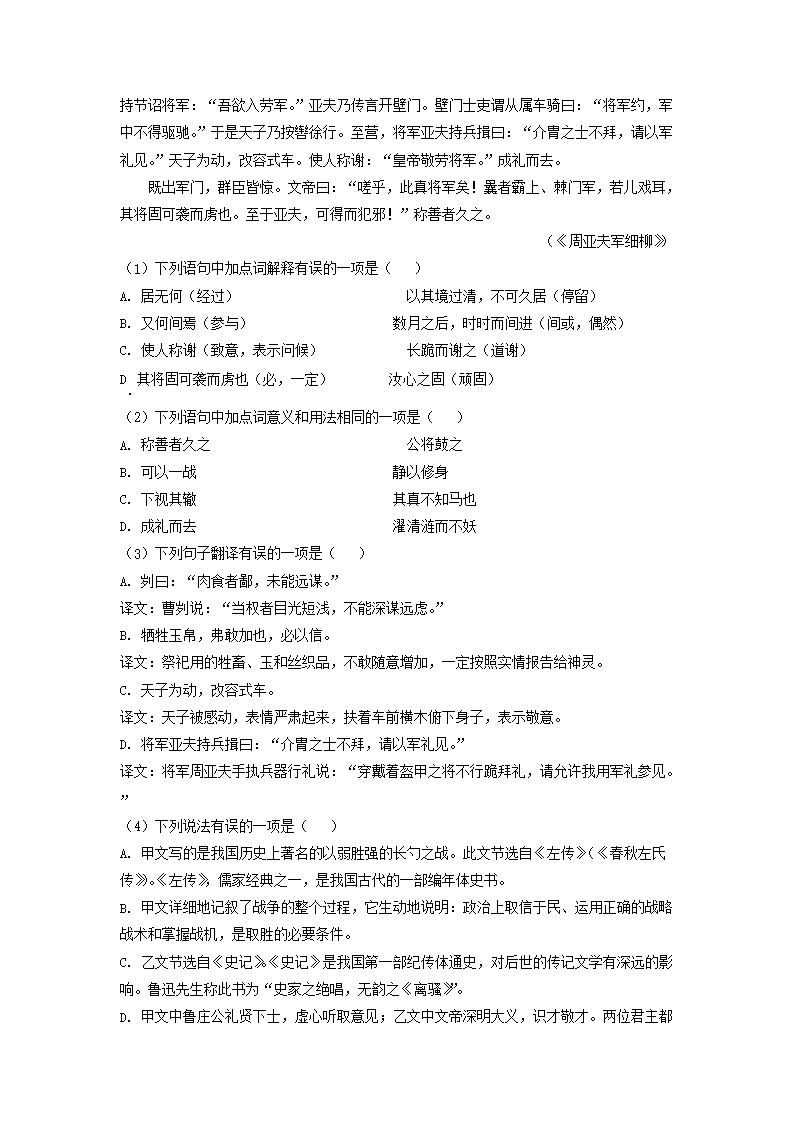
>
【文档预览】 文档大全网整理发布2023年四川达州中考语文真题及答案(Word版),前五页预览如下:
本文来源:https://www.wddqw.com/rEuv.html
相关文章:
正在阅读:
2023年四川达州中考语文真题及答案(Word版)06-16
他是位性格机灵的人作文500字12-26
2020年3月甘肃计算机四级报名入口【12月16日开通】02-22
小公主的故事 睡前故事,关于小公主的故事精选07-28
[神经内科护理工作总结及计划]神经内科护理计划结尾【三篇】06-01
做手工帽子作文500字07-04
感谢老师作文450字07-07
2020年江苏常州普通高中学业水平合格性考试时间:1月11日至12日01-28
上海2016下半年教师资格证报名入口点击进入口02-12
2021安徽芜湖中考历史真题及答案(Word版)08-04
微笑作文700字01-09