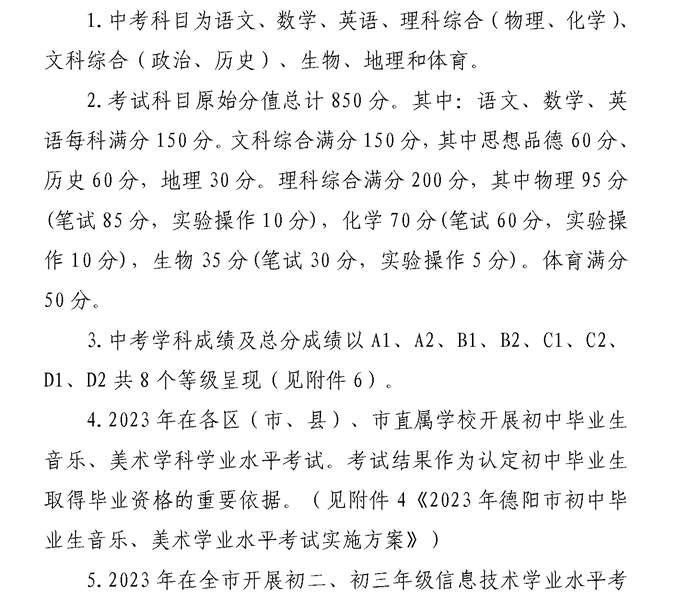
问:2023年四川德阳中考多少科目,一共多少分





原文标题:德阳市教育局关于印发《德阳市2023年初中学业水平考试与高中阶段学校招生实施规定》的通知
文章链接:https://www.deyang.gov.cn/gk/fjbm/fjyj/zc/zcwj/1741157.htm
正在阅读:
描写关于春天的诗句大全05-01
初三上册物理配套作业本答案浙教版201603-23
2017中央直属机关事务管理局下属事业单位招聘15人07-11
幼儿普通话绕口令:阿牛放牛05-02
辽宁营口2018年中级会计职称考试科目04-03
2018考研初期复习背单词的两大原则08-25
2022最火生日短句闺蜜祝词04-17
2019年广东珠海中考成绩什么时候出来03-30
我从来没有这样后悔作文800字12-06
2021上海普陀中考体育多少分07-11