
一、招生对象
(一)幼儿园:截止2023年8月31日(含8月31日)已年满3周岁的适龄儿童。任何幼儿园不得接收无延缓入学手续的年满六周岁儿童入园。
(二)一年级:截止2023年8月31日(含8月31日)已年满6周岁的适龄儿童。因身体原因、家庭原因或其他原因确需暂缓入学的,由其家长或法定监护人向户籍所在地小学提出书面申请,乡镇(区)学生由户籍所在地辖区学校和中心学校审批,县直单位、高乐山各社区学生由户籍所在地辖区学校和县教育局审核批准后方可延缓入学。
(三)七年级:初中按照划定的区域招收新生,小学六年级毕业生免试进入对应招生辖区的初中就读。
(四)适龄残疾儿童少年入学:有学习能力和自理能力的适龄残疾儿童、少年为正常招生对象,优先采用普通学校随班就读方式,就近安排适龄残疾儿童、少年接受义务教育;不能接受普通教育但符合县特殊教育学校入学条件的,安排到县特殊教育学校就读;适龄残疾儿童、少年需要专人护理无法到学校上学的,辖区内学校通过提供送教上门方式实施义务教育,提供送教上门服务,并纳入学籍管理。
二、招生原则
(一)免试入学。任何学校不得自行组织或委托校外培训机构采用“测试测评、面试面谈”的方式选拔学生,严禁以各类考试、竞赛、培训成绩或其他证书等作为招生入学的条件和依据。
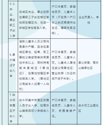
(二)划片招生。公办小学、县民族幼儿园依据“户籍所在地”“就近入学”的原则划定招生范围。公办初中以辖区服务范围、辖区内小学和推进辖区间优质教育资源均衡发展相结合划定招生范围。乡镇民办幼儿园招收辖区内幼儿,城区民办幼儿园参照城区小学入学管理办法招生。民办小学在全县范围内招收一年级新生。民办初中在无条件招录本校小学六年级毕业生后,其剩余学位在全县六年级毕业生中招收新生。
(三)设置学位。义务教育阶段学校根据办学规模和现有条件确定招生计划,科学设置学位。公办小学起始年级班额≤54人,民办小学起始年级班额≤45人,公民办初中起始年级≤50人。
(四)规范招生。
1.城区小学、县民族幼儿园实行网上报名。通过“咸丰县义务教育学校、县民族幼儿园新生入学招生报名系统”(以下简称“入学报名系统”),确定县民族实验小学、县第二民族实验小学、高乐山镇第一民族小学、高乐山镇新城民族小学、高乐山镇杨泗坝小学、高乐山镇小模小学、高乐山镇太坪沟小学、和美小学、县民族实验学校小学部、咸丰春晖学校小学部、县民族幼儿园统一网上报名、统一网上确认录取结果。一个学生只能填报一所学校(含民办),县民族幼儿园同一幼儿只能报一个园区。家长不能同时填报两所或多所学校(园),否则取消此次城区学校新生入学招录资格。县域内其他义务教育学校实行线下报名。
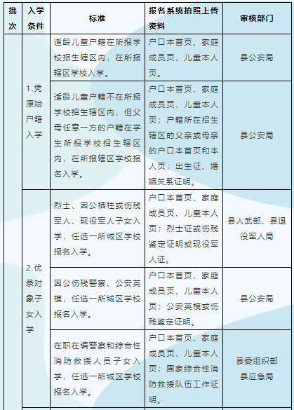
2.城区公办小学、县民族幼儿园均采用“分批次招录”的方式组织新生入学。
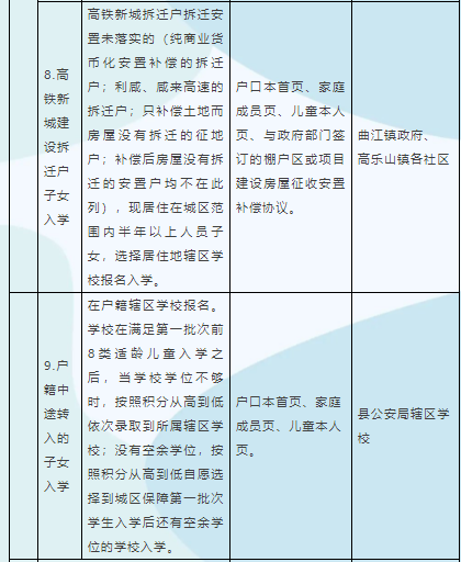
(1)首先招录“第一批次”适龄儿童入学。在满足第一批次前8类适龄儿童入学之后,当学校学位不够时,则按照积分从高到低依次录取中途转入户籍的适龄儿童到所属辖区学校;如果没有空余学位,尊重家长意愿,按照积分从高到低依次录取到城区其他有学位的学校入学。其他学校在还有空余学位的前提下,招录非本校第一批次未招录的适龄儿童。
(2)其次招录“第二批次”适龄儿童入学。招生学校在满足第一批次(含非本校第一批次)入学后,当学校学位不够时,则按照积分从高到低招录辖区内学生。在还有空余学位的前提下,招录非本校第二批次未招录的适龄儿童。
(3)再次招录“第三批次”适龄儿童入学。招生学校在满足第一批次和第二批次的学生入学后,当学校学位不够时,按照积分从高到低招录辖区内学生。在还有空余学位的前提下,招录非本校第三批次未招录的适龄儿童。
(4)最后招录“第四批次”适龄儿童入学。如果报名人数小于或等于空余学位数,学校直接招录入学;如果报名人数大于空余学位数,学校实行电脑公开随机摇号确定入学资格。
(5)积分计算办法:
①第一批次:转入户籍积分计算办法,以户籍迁入时间到新生报名第一天计算,每天1分,转入户籍且有房产证的两项累计加分。
②第二批次:《房产证》积分计算办法,以获取房产证时间到新生报名第一天计算,每天1分。既有《房产证》又有务工或经商的两项累计加分,务工或经商只加一项。
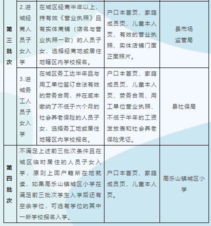
③第三批次:《商品房买卖合同》积分计算办法,以购房合同时间到新生报名第一天计算,每天1分。既有《商品房买卖合同》且有务工或经商的两项累计加分。务工或经商只加一项;进城经商或进城务工人员积分计算办法,经商以营业执照办理证书时间、务工以在咸丰交养老保险时间到新生报名第一天累计计算,每天1分。
每一批次按照积分从高到低原则依次录取,当录取到最后一个积分出现相同人数大于空余学位数时,学校实行电脑公开随机摇号确定入学资格。
3.城区公办初中。咸丰县民族中学、高乐山镇民族中学、曲江镇中小学招收辖区内小学毕业生。为推进辖区间优质教育资源均衡发展,县民族中学“冠达慈善班”、高乐山镇民族中学“思源班”、曲江镇中小学“上善班”按招生计划在全县范围内招收符合条件的小学毕业生。
4.民办小学:首先招录招生计划数50%以上就读城区幼儿园年满六周岁的适龄儿童;如果有空余学位,再录取乡镇(区)有意愿就读的适龄儿童。有意愿就读民办小学的乡镇(区)适龄儿童,如果报名入学人数小于或等于空余学位数,学校直接招录入学;如果报名入学人数大于空余学位数,学校实行电脑公开随机摇号确定入学资格。
5.民办初中:首先无条件招录有意愿就读的本校小学六年级毕业生,然后录取招生计划数50%以上的有意愿就读的城区小学六年级毕业生,最后在有空余学位的前提下录取有意愿就读的乡镇(区)小学六年级毕业生。有意愿就读民办初中的乡镇小学毕业生,如果报名入学人数小于或等于空余学位数,学校直接招录入学;如果报名入学人数大于空余学位数,学校实行电脑公开随机摇号确定入学资格。
(五)同步招生。严格规范民办学校招生行为,公办、民办学校同步招生,任何学校不得提前招生。
三、招生范围及招生计划







四、资格认定及招生办法
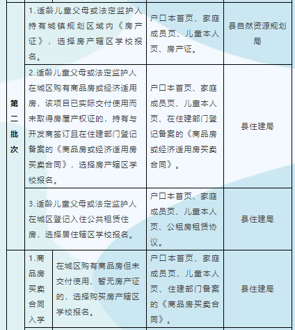
(一)县民族幼儿园、城区小学





注:1.户籍类、房产证类适龄儿童与父母或监护人不在同一户口本上的,需提供出生证、父母婚姻关系证明;2.双(多)胞胎在录取时按照录取批次录取到一个学校。
(二)初中
1.各公办初中学校按照划定的对口招生小学,在规定的时间内对辖区招生范围的小学毕业生(以学籍系统为准)发放入学通知书,学生按照通知书到对应学校报名入学。
2.不在招生对口学校毕业,而户籍在招生学校辖区内回户籍地初中就读的,到户籍地初中报名入学。
3.不属于招生范围内的其他新生入学资格认定,由各初中在有学位的前提下,参照小学入学批次招录。
(三)县外转入学生
1.一年级新生从县外转入,按本管理办法在网上报名。七年级新生从县外转入,按本管理办法回户籍所在地辖区初中通过线下报名就读。
2.户籍在城区的学生中途从县外转入户籍所在地就读,在辖区学校有空余学位的前提下,由学校直接按学籍管理办法办理入学。辖区学校无空余学位,由教育局安置到城区其他有空余学位的学校就读。户籍在乡镇(区)的学生转回户籍地就读,由乡镇(区)辖区学校按照学籍管理办法办理入学。
五、工作流程及时间安排
(一)城区小学(含民办)、县民族幼儿园网上报名(2023年7月13-15日)。通过电脑或者手机等移动终端,进行网上报名(网址:xfzsbm.eszedu.com),报名二维码:
逾期未在网上报名的视为自动放弃城区入学资格。同一学生只能报一所城区学校(含民办),报两所及以上学校的学生不纳入城区学校新生招录计划。凡适龄儿童一经报名录取,不得变更就读学校,否则取消城区入学资格。符合条件但通过“报名系统”报名不成功的,于7月14-15日到辖区内学校提交相关资料进行线下报名。
(二)审核学生填报信息(2023年7月17-18日)。县公安局、县人武部、县应急局、县招商服务中心、县委组织部、县人社局、县自然资源规划局、县住建局、县市场监管局、县委人才办、县退役军人局、县社保局、县教育局、曲江镇政府、高乐山镇各社区等相关单位进入“报名系统”进行审核,审核时对提供虚假证明材料或登记虚假信息的,一经查实,取消其子女城区入学资格,情节严重的,报送相关部门处理。
(三)审核学生名单(2023年7月19-20日)。学校对部门审核通过的学生信息,进行全面复核,对有异议的上报县教育局,由县教育局联系相关职能部门再次进行审核,确定其是否符合相应条件。
(四)录取结果公示
1.县民族幼儿园录取
7月21-22日审核;7月23日录取,录取结果在幼儿园公众号、校门处公示;7月24日,家长带齐网上报名时所需的材料,到幼儿园相关园区进行线下审核报名登记;7月25日,录取结果报县教育局备案。
2.城区小学录取
第一批次录取结果公示(2023年7月21-22日)。
7月21日城区公办小学招录第一批次并公示。当学校学位不够时,按照积分从高到低,招录户籍中途转入的适龄儿童,录取结果在学校公众号、校门处公示,同时上报县教育局未录取的学生名单具体信息。7月22日上午9:00县教育局在县民族实验小学组织城区其他还有学位的学校,招录非本校第一批次户籍中途转入的未招录的适龄儿童,录取结果在学校公众号、校门处公示。
7月21日民办学校招录,报名人数小于或等于学位数,由学校直接招录,报名人数大于学位数,学校按要求公示摇号学生名单并通知参与电脑公开随机摇号。7月22日,由学校组织电脑公开随机摇号确定入学资格并公示,同时上报县教育局。摇号未取得学位的学生回户籍所在地或到曲江镇中小学线下报名就读。
第二批次录取结果公示(2023年7月23日)。7月23日城区公办小学招录第二批次并公示。当学校学位不够时,按照房产证积分从高到低招录第二批次,录取结果在学校公众号、校门处公示,同时上报县教育局未录取的学生名单具体信息,7月23日下午3:00县教育局在高乐山镇第一民族小学组织城区其他还有学位的学校,招录非本校第二批次未招录的适龄儿童,录取结果在学校公众号、校门处公示。
第三批次录取结果公示(2023年7月24日)。7月24日城区公办小学招录第三批次并公示。当学校学位不够时按照第三批次积分从高到低招录,录取结果在学校公众号、校门处公示,同时上报县教育局未录取的学生名单具体信息,7月24日下午3:00县教育局在高乐山镇新城民族小学组织城区其他还有学位的学校,招录非本校第三批次未招录的适龄儿童,录取结果在学校公众号、校门处公示。
第四批次录取结果公示(2023年7月25日)。7月25日城区公办小学招录第四批次并公示。如果报名人数小于空余学位数,由学校直接招录。报名人数大于空余学位数,下午3:00县教育局在县民族实验小学对第四批次人员统一组织公开摇号确定入学资格,录取结果在学校公众号、校门处公示。
不接受摇号结果或摇号未取得学位的适龄儿童,回户籍所在地学校报名入学。
3.城区初中及乡镇(区)中小学、幼儿园录取
城区初中及乡镇(区)中小学、幼儿园录取参照城区小学录取时间组织报名。
(五)录取名单备案(2023年7月26日)。城区公民办中小学将录取名单报送县教育局备案。
(六)报名入学(2023年9月4日)。新生到相关学校报名入学。
六、相关要求
(一)加强组织领导。成立以县委教育工作领导小组组长任组长,县政府分管副县长任常务副组长,县政府办公室副主任、县教育局局长任副组长,县纪委监委、县委组织部、县委宣传部、县人武部、县委人才办、县教育局、县公安局、县人社局、县自然资源规划局、县住建局、县市场监管局、县应急局、县退役军人局、县卫健局、县科经局、县信访局、县招商服务中心、县融媒体中心、县银保监组、高乐山镇、曲江镇分管领导为成员的咸丰县义务教育、幼儿园新生入学招生工作领导小组。领导小组下设办公室,办公室设在县教育局,县教育局局长兼任办公室主任,具体负责新生入学招生的综合协调工作。
(二)强化责任落实。县纪委监委负责督查县义务教育、幼儿园招生工作中的违纪违规问题,县委宣传部负责处置招生工作中存在的网络舆情,县信访局负责化解处置招生工作中存在的信访问题,县融媒体中心负责义务教育、幼儿园招生宣传工作,各职能部门负责报名资料的审核,各乡镇(区)人民政府负责辖区范围内义务教育学校、幼儿园起始年级招生工作的组织领导和协调督办等工作。
(三)推行网上办理。城区小学(含民办)、县民族幼儿园实行网上报名、网上审核、网上反馈,其他义务教育学校实行线下报名。各乡镇(区)人民政府、县直相关部门、各学校做好宣传工作,确保适龄儿童少年100%入学。负责资料审核的职能部门在规定时限内完成网上审核,审核结果报名系统用短信方式及时反馈给家长。县教育局和城区各学校设立县义务教育、幼儿园招生报名咨询处,做好解释答疑工作。
(四)依法保障入学。各乡镇(区)人民政府、县直相关部门、各义务教育学校严格执行《义务教育法》等法律法规,落实政府包入学法定职责,切实保障每个适龄儿童少年接受义务教育的权利。
(五)加强政策宣传。县教育局发布新生入学政策问答及家长报名须知,各中小学从《办法》发布之日起,进行本校起始年级招生政策宣传。各民办学校发布的招生广告(简章)必须在县教育局审批备案,且与县教育局审批备案的招生广告(简章)保持一致。各职能部门充分运用微信、抖音等新媒体大力宣传招生政策,在招生入学关键环节和关键时点,就群众关心的疑难问题做好宣传解释工作,努力营造义务教育、幼儿园新生入学的良好社会环境和舆论氛围。
(六)严肃工作纪律。各有关单位认真履行职责,公平、公正、公开审核相关资料,严禁利用职务之便弄虚作假。凡涉及审核各类证明材料的单位,单位经办人严格按照本办法的相关规定进行审核,在审核后导出名单经单位主要负责人签字、盖章后报县教育局。全县义务教育学校要严格执行义务教育起始年级招生政策,严格落实教育部颁布的普通中小学招生入学“十项严禁”纪律。县纪委监委对学校招生工作进行全程监管,查处招生工作中的违纪违规行为,造成不良社会影响的,对相关单位主要负责人和直接责任人进行严肃处理。