
公办小学一年级:150个;公办初中一年级:150个,学校名单及学位分配情况如下:
二、申请对象及申请条件
(一)申请人(即学生)
1.具有正常学习能力;
2.非东莞市户籍中国公民(含港澳台);
3.符合相应入学要求。
已在义务教育阶段学校就读的,不能申请留级重读,如发现申请重读的,将取消其申请资格。
(二)积分方(即申请人的父或母)须在东莞办理相应的居住证件
1.东莞市户籍:可直接为申请人提出积分制入学申请;
2.中国境内非东莞市户籍:须持本市有效《广东省居住证》(含电子居住证);
3.港澳户籍:须持本市有效《港澳居民居住证》;
4.台湾户籍:须持本市有效《台湾居民居住证》或五年期的《台湾居民来往大陆通行证》;
5.外国国籍:持有效护照、签证或居留许可等证件。
(三)积分方(即申请人的父或母)至少须满足下面5项条件中的1项。
1.在本镇购买社保,且在正常状态;
2.在本镇正常缴纳个人所得税;
3.有效居住证的登记地址为常平镇;
4.积分方的户籍为常平户籍;
5.积分方、积分方配偶或申请人在本镇有符合规定的房产。
本积分入学只针对公办学校起始年级;民办学位直接补贴,不需要进行积分申请。
如还没办理本市有效居住证或居住登记的,须尽快到公安机关居住证业务窗口办理(需通过“i莞家”公众号预约),或通过“粤省事”小程序办理。
外国国籍的义务教育阶段适龄儿童、少年不适用于本方案,符合优待政策的非户籍适龄儿童、少年(含香港、澳门、台湾户籍)按照相应的入学政策执行。
三、招生程序
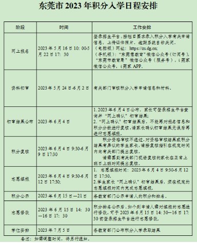
1.网上报名
申请人家长须在规定时间内通过以下网站、微信公众号或APP登录“东莞市义务教育阶段学校统一招生平台”(简称“招生平台”)进行入学报名。
(电脑版)网址:https://zs.dg.cn;
(手机版):“东莞慧教育”微信公众号(订阅号),“东莞市教育局”微信公众号(服务号),i莞家微信公众号;i莞家APP。
2.报名时间
2023年5月16日10:00-5月22日17:30,逾期报名系统自动关闭。
3.信息填写
符合条件的学生家长须在报名时间内登录“招生平台”,填写“学生基本信息”“监护人基本信息”及有关信息,上传规定的证件照片。申请积分制入学的学生家长按要求填写相关信息。网上报名期间内,填写的信息可多次修改;网上报名时间结束后,招生平台关闭不再接受报名和修改。
4.资料初审
(1)资料初审
网上报名时间结束后,各有关职能部门对报名资料进行初审。①2023年6月4日公布初审结果,家长可登录招生平台查询并“网上确认”初审结果;②“网上确认”初审结果后,不能再对报名信息和积分分数进行复核,请家长确认初审结果无误后再进行志愿填报。学生家长可登录招生平台查询初审结果。
(2)积分复审
积分资格审核不通过、对资格审核结果或积分结果有异议的学生家长,请按复核指引在6月4日9:30-6月9日17:30正常上班时间内向有关部门提出复核。
①积分审核、复核部门咨询电话:
常平镇公安分局:83912804、81032756
常平镇社保分局:39001633转403
常平镇税务分局:82202368
常平镇不动产登记中心:83335458(镇)、26987634(市)
②审核结果作为志愿填报和学位录取的依据,学生家长须如实、准确、完整填写信息和上传证件照片,如因信息填写不真实、不准确或不完整造成无法填写志愿或志愿类别不正确影响录取结果,后果由学生家长自负。
5.志愿填报
(1)志愿填报时间:2023年6月4日9:30-6月12日17:30。
(2)学生家长“网上确认”初审结果后,须在规定的志愿填报时间内完成志愿填报。
志愿填报期间内,填写的志愿信息可多次修改;志愿填报时间结束后,招生平台关闭不再接受志愿填报和修改。
6.积分公示
2023年6月15日-21日,在招生平台上公示申请人的积分和排名。申请人家长可于6月16日起登录招生平台,查询申请人各项积分。
7.志愿修改
积分排名公示后,如个别申请人需对填报的志愿进行修改,可于2023年6月15日14:30—16日17:30前登录招生平台进行志愿修改。(逾期招生平台自动关闭,不能再修改志愿。)
8.学位安排
常平镇教育管理中心根据提供的学位数,结合申请人的积分排名和志愿填报情况,于2023年7月5日公布积分入学录取结果,学生家长可7月6日登录招生平台查询,并按照录取学校注册须知按时注册。
(1)公办学校入围分数线划分。根据申请人的积分,由高分到低分进行排名,积分排名在以下范围的录入我镇公办学校,即申请小学一年级的,积分排名第1至150名,初中一年级积分排名第1至150名。申请人可根据自身积分排名,结合各校所提供的学位数以及学校地理位置等因素填报公办学校志愿。
(2)公办学位录取原则:先按积分高低顺序,再按申请人填报的志愿顺序,结合各校提供的学位数进行录取。即按积分从高到低排名,先录取申请人第一志愿,当第一志愿未能录取再按第二志愿录取,以此类推。若三个志愿都未能录取,且申请人愿意服从分配的,教育管理中心将根据剩余学位情况,统筹安排到其他公办学校入学。若申请人不愿意服从分配的,则视为自愿放弃积分入学公办学校学位。如果选择入读我镇民办学校的,可享受政府学位补贴。
四、网上报名设备问题
为做好网上报名线下服务,我镇在各幼儿园、中小学提供的报名服务点,协助适龄儿童少年网上报名。如不具备网上报名条件的,可在报名时段内前往所就读的幼儿园、中小学寻求协助。
附件:
正在阅读:
2023年广东东莞市常平镇随迁子女积分入学申办指引05-17
中国高等教育学生信息网:2017年12月英语六级查分系统【已开通】04-22
2023年江西初级护师考试报名入口:https://www.21wecan.com【已开通】01-12
部队军人入党申请书1500字范文2019:部队军人入党申请书900字以上12-17
2020年2月22日雅思口试预订时间及入口【2月1日起】01-03
看花海作文400字08-01
大木桶的自白作文350字09-01
2023广东佛山三水区大塘镇新城幼儿园第二期招聘合同制员工6人(9月15日17:00前报名)09-12
2018年11月辽宁人力资源管理师三级成绩查询时间09-07
下雪了看图写话500字06-14