河南中医药大学创建于1958年,是全国建校较早的高等中医药院校之一。学校位于省会郑州,现有5个校区,分别为龙子湖校区、东明路校区、人民路校区、东风路校区和文化路校区,是河南省人民政府和国家中医药管理局共建高校、国家中西部高等教育振兴计划高校、教育部中国政府奖学金生培养高校、教育部中医学专业“5+3”一体化招生院校、国家中医药国际合作基地、河南省特色骨干大学建设高校、河南省“双一流”创建高校、博士学位授权单位、荣获全国五一劳动奖状单位、河南省文明单位标兵,河南省中医药人才培养、科学研究、社会服务、文化传承与创新、国际交流与合作的龙头和中心。60多年来,学校已由单一的中医药学科发展为医、理、管、工、文等多学科协调发展,涵盖本科、研究生(博士、硕士)、留学生、继续教育等多个培养层次和类别的综合性中医药大学。现有普通全日制在校生2万余人,其中硕士研究生3287人,博士研究生187人。根据工作需要,现面向社会公开招聘专职辅导员人事代理工作人员15名,心理健康教育教师人事代理工作人员1名。一、招聘基本条件
(一)应聘人员必须具备的基本条件
1.中华人民共和国国籍;
2.遵守宪法和法律;
3.拥护中国共产党的领导,具有正确的政治方向和立场,有良好的思想素质、高尚的道德品质,积极弘扬主流意识形态,坚决反对各种邪教组织活动;
4.贯彻党的教育方针,忠诚于人民的教育事业,热爱高等教育,具有良好的师德师风,为人师表,立德树人;
5.具有正常履行相应岗位职责的身体条件;
6.无违法违纪记录。
(二)有下列情形之一的不得报名应聘
受到刑事处罚或者涉嫌违法犯罪正在接受调查的人员;尚未解除党纪、政纪处分或正在接受纪律审查的人员;5年内曾在公务员招录、事业单位公开招聘考试中被认定有舞弊等严重违反招聘纪律行为的人员;国家和省另有规定不得应聘到事业单位的人员。
二、招聘岗位、专业及要求
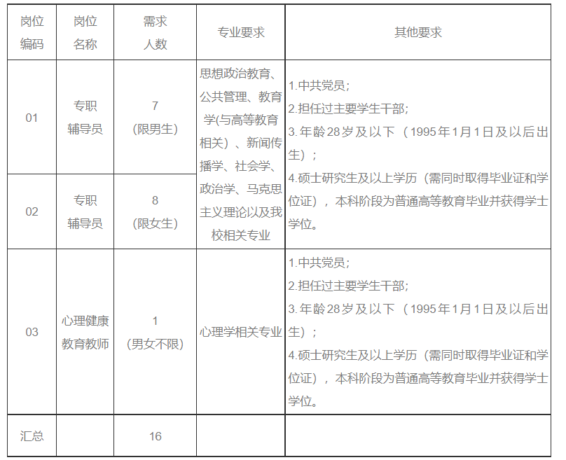
岗位需求、专业及其他要求如下:
三、招聘程序
(一)公布招聘方案
本方案在河南中医药大学主页以及人事处主页公布。
(二)报名和资格初审
采用网上报名方式,自公布之日起接受报名,报名截止日期:2023年8月21日下午18∶00。报名网址:http://zp.hactcm.edu.cn,各岗位报名所需材料清单见附件。
(三)资格审查。网络报名初审通过者,须携有关材料原件和复印件到校确认(现场审核时间另行通知),学校根据现场审查结果,确定参加笔试人员名单,若招聘岗位人数与通过资格审查人数未达到1:3比例的,相应递减招聘岗位人数。
(四)笔试。笔试满分100分,笔试内容为应聘岗位所需的相关知识。
(五)面试。面试满分100分。面试人选根据笔试成绩,按各岗位拟招聘人数的3:1比例由高分到低分确定。面试成绩低于60分者不予聘用。
(六)总成绩。总成绩100分。总成绩=笔试成绩×50%+面试成绩×50%。拟招聘岗位人数最后一名考试总成绩相同的,进行面试加试。所有应聘考生总成绩低于60分者不予聘用。
(七)体检和考察。根据总成绩,按拟招聘岗位人数1:1比例从高分到低分确定参加体检人员,体检人员名单在学校网站公布。体检工作由学校统一组织实施,体检标准参照《河南省教师资格申请人员体格检查标准(2017年修订)》执行。如体检出现不合格或自愿放弃出现岗位缺额者,可按报考同一招聘岗位从高分到低分的顺序依次递补。体检合格人员由我校对其进行思想政治表现、心理健康水平考察测试。对有违纪违规记录、以及其他不符合应聘条件的人员,经核实取消应聘资格。考察不合格不再递补。
(八)提交学校研究,确定拟聘用人员名单并予以公示。公示无异议后,办理聘用手续。
四、聘后待遇
签订人事代理聘用合同,享受学校规定的各项工资福利待遇。
五、注意事项
1.自本公告发布之日起,符合条件者请通过网络报名(http://zp.hactcm.edu.cn)。
2.报名材料包括个人求职简历(Word格式,简历格式按照附件1填写,简历命名规则:姓名-硕士专业-毕业院校)、身份证、本科毕业证(含学历证书电子注册备案表)、学士学位证(含学位认证报告)、研究生毕业证(含学历证书电子注册备案表)、硕士学位证(含学位认证报告)以及党员、班干部经历证明等(具体要求见附件2~附件4)。
3.应聘者所提交的各项材料内容必须真实,资格审查贯穿招聘全过程;有弄虚作假行为者,一经查实,取消资格。
4.请应聘人员及时关注学校网站相关公告,招聘各个环节不再电话通知。
5.咨询电话
人事处:0371-65962697、15093286093
学生工作部:0371-65979306、15639918685
河南中医药大学人事处
2023年8月8日
附件>>>点击查看
附件1、河南中医药大学专职辅导员岗位招聘报名登记表.docx
附件2、报名需提交材料清单.docx
附件3、党员证明参考模板.docx
附件4、学生干部经历证明参考模板.docx
正在阅读:
2023年河南中医药大学招聘辅导员、心理健康教育教师人事代理工作人员启事(16名)08-17
初中作文素材:关于“挫折”的名言11-25
[小学四年级英语上册第一单元测试题]小学四年级英语上册第一单元试题02-23
2017年陕西高考考试时间安排05-18
五年级迎中秋庆国庆作文500字:五年级庆国庆节作文500字三篇08-23
大学社区服务实践活动报告:大学暑假社区服务实践报告05-29
2019年上半年学位英语考试模拟练习题410-09
2016年9月广东广州市惠爱医院(广州市脑科医院)招聘公告04-06
2016年11月28日2016重庆国际人才创新创业洽谈会人才专场招聘会详情06-05
幼儿家庭教育心得范文精选11-25