【 #艺术高考# 导语】©文档大全网从新疆维吾尔自治区教育考试院了解到,新疆2022年普通高等学校招生艺术类专业统一考试工作方案,具体如下:

自治区艺术类专业统考
(一)报考要求及流程
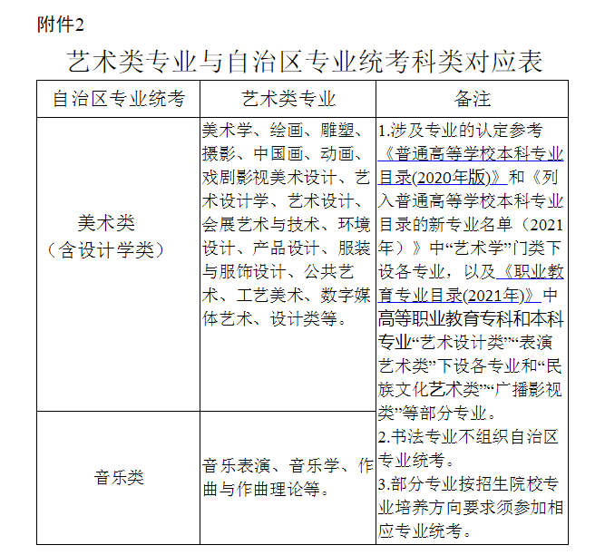
1.自治区报考普通高等学校美术类、音乐类专业的考生均须参加自治区教育考试院统一组织的美术类、音乐类专业统考。
2.考生须符合自治区2022年普通高考报名条件,已取得2022年普通高考考生号。
(二)考点设置
自治区美术类专业统考在乌鲁木齐市、奎屯市、喀什市设三个考点;音乐类专业统考考点统一设在乌鲁木齐市。
1.美术类考点设置
(1)乌鲁木齐考点
考生所在地区:乌鲁木齐市、石河子市、吐鲁番市、昌吉州、哈密市、巴州。
考点:新疆师范大学昆仑校区
(2)奎屯考点
考生所在地区:伊犁州、塔城地区、阿勒泰地区、克拉玛依市、奎屯市、博州。
考点:奎屯市第八中学
(3)喀什考点
考生所在地区:阿克苏地区、克州、喀什地区、和田地区。
考点:喀什市第十小学
2.音乐类考点:新疆师范大学昆仑校区
(三)报名及缴费时间
1.美术类专业统考网上报名时间:2021年12月15日10:00
(1)美术类:2022年1月5日。
(2)音乐类:2022年1月12日-16日。
(五)评卷与成绩复核
1.自治区教育考试院按照《普通高等学校招生全国统一考试评卷工作考务管理办法》(教考试厅〔2013〕2号)等相关文件的要求,负责自治区评卷组织、管理工作。
2.承担评卷任务的高校设评卷点,具体实施评卷工作。评卷工作期间,评卷场所应当做到无死角监控,关键岗位实行“一岗多控”。
3.自治区教育考试院按照教育部有关规定制订考生成绩复核办法及其程序,向考生提供成绩复核服务。成绩复核主要检查是否考生本人卷或本人应试信息、是否漏评、分数合计是否有误,不复核评分宽严。成绩复核不提供考生查卷服务。
(六)成绩公布及合格线划定
1.自治区教育考试院根据美术类专业统考成绩,分别确定自治区美术类专业统考本科专业合格线和高职(专科)专业合格线。本科专业合格线的最低合格要求为:3门科目总成绩不低于180分,且其中2门科目各不低于60分;高职(专科)专业的合格线根据考生专业考试情况确定。
二、招生院校校考
(一)报考条件
1.符合自治区2022年普通高考报名条件并成功报考取得2022年普通高考考生号。
2.参加美术类、音乐类专业校考的考生须达到我区美术类、音乐类专业统考相应合格线。
3.持有各地(州、市)招生办公室打印及盖章的《新疆维吾尔自治区2022年普通高等学校艺术类(艺术特长生)专业测试报考证》(以下简称《报考证》)。
(二)考试时间、地点
校考报名及考试办法由各招生院校确定,校考由院校招生管理部门组织实施。校考专业、考试时间、地点由招生高校负责向社会公布,考生直接向招生院校咨询,及时关注招生院校网站,按照招生院校相关要求和当地防疫要求参加校考。
(三)笔试、面试要求
1.根据教育部相关要求,招生院校应积极采取线上考试方式,进一步完善线上考试工作方案,及时公布,方便考生应考。
2.招生院校如需进行现场考试,校考考评工作要做到客观、公正、准确,笔试科目须按规定多人独立阅评并综合评定最终成绩。视唱、演奏、表演等面试科目须组成不少于5人的专家小组进行测评并综合评定最终成绩。考试过程重要环节要有视频及文字记录,考生专业考试试卷(或视频资料)须妥善保存,以备复查。
3.高校确定的校考合格人数不得超过上一年度组织校考的艺术类专业招生计划数的4倍。
(四)成绩报送和公布
1.院校要按教育部规定的时间在全国艺术类专业招生考试信息交互系统中上传校考成绩。对没有按时按规定报送考生专业考试信息或漏报、错报等影响考生投档录取的,由院校负责承担相关责任并解释处理。
2.自治区教育考试院于2022年1月底向招生院校提供包括自治区美术类、音乐类专业统考合格考生名单、成绩等内容的网上查询服务。网址为:
3.自治区教育考试院将于2022年5月底在“新疆招生网”开通考生艺术校考成绩及排名查询功能。
(五)校考要求
1.自治区专业统考未涵盖的艺术类专业,高校可组织校考,考生可根据招生院校向社会公布的招生简章相关要求自行参加校考。
2.自治区专业统考未涉及且院校不组织校考的艺术类专业,院校可以直接认可新疆艺术学院、新疆师范大学等区内外本科艺术院校(专业)的相关专业考试成绩,但必须报备自治区教育考试院,并在本校的招生简章中进行说明。
3.对于可授予艺术学学士学位的艺术教育、服装设计与工程、风景园林、文化产业管理等4个非艺术类本科专业,高校若对考生有艺术专业基础要求,须在招生章程中明确告知考生应参加的专业考试科类及录取要求(凡自治区专业统考涵盖的专业,学校不得组织校考)。
4.校考专业合格标准由高校自行确定,校考成绩由高校负责通知考生。
三、考风考纪
(一)艺术类专业考试是普通高等学校招生考试的重要组成部分,招生院校及考点要严格按照教育部高考招生“十严禁”“30个不得”“八项基本要求”等相关要求,健全监督检查机制,加强对考试组织实施全过程的监督和检查,严肃考试纪律,从严查处违规行为,严防弄虚作假、徇私舞弊,为全区广大考生创造安全、和谐、有序、公平的考试环境。
(二)严查违规违纪行为。对在艺术类专业考试中有违规违纪行为的考生、高校、工作人员和公职人员,要严格按照《国家教育考试违规处理办法》《普通高等学校招生违规行为处理暂行办法》《事业单位工作人员处分暂行规定》《中华人民共和国公职人员政务处分法》等规定严肃查处。
(三)严禁艺术类专业教师及工作人员单独、联合或委托举办高考艺术类应试培训、推广活动。严禁各级各类学校为各艺术类培训机构提供场所或设施。
四、填报志愿
(一)专业统考成绩达到自治区2022年美术类、音乐类本科层次合格线的考生,可填报所有使用相应专业统考成绩录取的普通高等学校志愿;美术类专业统考成绩达到2022年自治区高职(专科)层次合格线的考生,只能填报相关招生院校美术类高职(专科)专业志愿。
(二)若校考包含专业统考所组织的专业,则考生须取得专业统考相应层次合格成绩方能参加校考,否则校考成绩无效;考生须专业统考和校考同时合格才能填报相关高校专业志愿,未取得相应合格成绩填报的艺术类专业志愿无效。
(三)报考自治区“三校生升高职”招生计划美术类、音乐类专业的,须达到自治区普通高等学校美术类、音乐类专业高职及以上专业统考合格线。
(四)考生网上填报志愿具体办法及要求按照2022年自治区普通高等学校招生规定执行。
五、工作要求
(一)各级教育考试招生机构、考点要高度重视,做好艺术类专业考试宣传工作。各考点要成立艺术类专业考试领导小组,严密考试过程组织管理,制定切实可行的考试工作方案和具体实施细则,协调处理考试过程中出现的重大问题,确保考试安全、公平、科学、规范。
(二)招生院校要针对艺术类专业考试的特殊性,研究建立和完善考试过程监督管理机制,加强对重点环节、重要岗位的监督,加强考试过程的信息公开及结果公示力度,严格校考组织管理,严格考评人员选聘管理,加强考评人员业务培训,严肃考风考纪,规范考试操作流程,确保考试安全实施。
(三)各考点要加强考试硬件建设,强化信息安全,运用现代化管理技术和手段,确保考试公开、公平、公正,以高标准、严要求做好考试工作。进一步落实责任制和责任追究制,确保校考工作公平、规范、安全、有序进行。


