2023年四川本科第一批征集志愿的通知

时间:2023-07-25 09:34:01 阅读: 最新文章 文档下载
说明:文章内容仅供预览,部分内容可能不全。下载后的文档,内容与下面显示的完全一致。下载之前请确认下面内容是否您想要的,是否完整无缺。

【#高考# 导语】®文档大全网从四川省教育考试院了解到,2023年四川本科第一批征集志愿的通知已公布,详细内容如下:



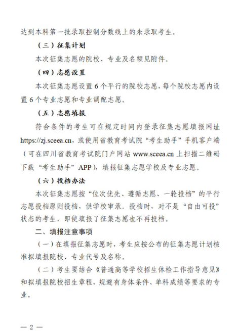
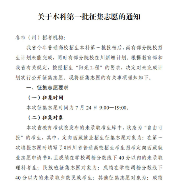
2023年四川本科第一批征集志愿的通知



2023年四川本科第一批征集志愿的通知



2023年四川本科第一批征集志愿的通知



2023年四川本科第一批征集志愿的通知


  附件:(点击查看


本文来源:https://www.wddqw.com/pvgv.html