渭南师范学院是一所以教师教育为主要特色的多科性应用型地方高校,根据学校事业发展需要,我校决定面向社会公开招聘工作人员37名,现就本次招聘有关事项公告如下:一、招聘条件、岗位及人数
(一)专任教师和实验教师岗位
1.基本条件
(1)具有坚定的理想信念和过硬的思想政治素养,坚持立德树人,热爱教育事业,具有强烈的责任心和敬业精神;
(2)遵纪守法,诚实守信,公道正派,廉洁自律;
(3)具有履行岗位职责所需的理论水平和政策水平;
(4)具备工作岗位所必需的身体素质和心理素质。
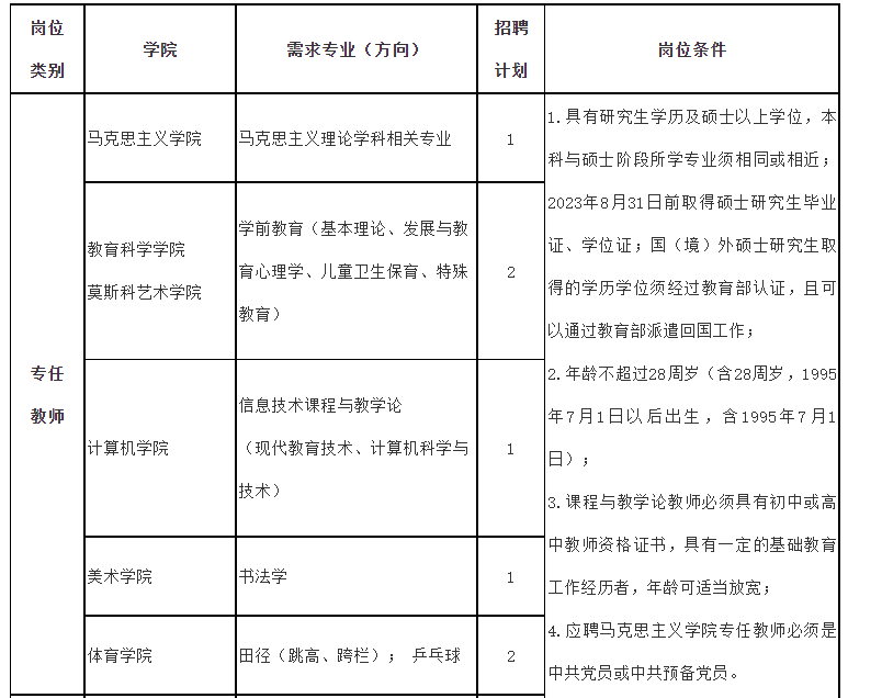
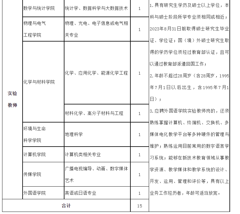
2.专任教师和实验教师岗位及人数

(二)专职辅导员和心理健康教育专职人员
1.基本条件
(1)具有中华人民共和国国籍;
(2)中共党员或中共预备党员,具有坚定的理想信念和较高思想政治素质。能够牢固树立“四个意识”、坚定“四个自信”、做到“两个维护”,有较强的政治敏锐性和政治辨别力;
(3)热爱学生思想政治教育事业,具有良好的个人修养、高尚的职业道德和严谨的工作作风;敬业奉献,潜心育人,公道正派,具有强烈的事业心和责任心,服从工作安排。无不良行为和违纪违法记录;
(4)具有履行辅导员岗位职责所需的政策理论水平、专业水平和业务技能;具备开展思想理论教育和价值引领的能力;具有较强的组织管理能力、语言表达能力和人际沟通能力、调查研究能力;
(5)具有研究生学历及硕士学位,年龄不超过28周岁(含28周岁,1995年7月1日以后出生,含1995年7月1日);最后学历学位应在2023年8月31日前取得并可派遣到我校工作,国(境)外取得毕业的学历学位须取得教育部学历认证,且可以通过教育部派遣回国工作;
(6)少数民族辅导员招聘年龄可放宽到30周岁(含30周岁,1993年7月1日后出生,含1993年7月1日),同等条件下少数民族优先录用;
(7)具有1年以上兼 职辅导员或主要学生干部工作经历;
(8)具备专职辅导员工作岗位所必需的身体和心理素质。
2.专职辅导员和心理健康中心专职教师岗位及人数
三、招聘程序
(一)发布信息。
招聘信息在渭南师范学院官方微信公众号、人事处网站招聘应聘栏统一发布,网址:https://rsc.wnu.edu.cn/。
(二)报名:应聘者必须通过网上报名,报名程序如下:
报名时间自2023年6月20日00:00时—24日24:00时。应聘者从渭南师范学院→机构设置→人事处,登录“渭南师范学院招聘管理系统”进行报名,填写个人信息,并以压缩文件形式上传以下材料扫描件(压缩文件大小压缩至30M以下,超过30M无法上传):
1.身份证;
2.毕业证和学位证(含第一学历),应届毕业生提供所在学校出具的按期正常毕业证明、就业推荐表;
3.各学制阶段成绩单(盖学校教学管理部门公章);
4.党员身份材料须提供单位(学院或学校职能部门)负责人签名并加盖公章的书面证明。
5.应聘专职辅导员者,还需提供兼 职辅导员或主要学生干部工作经历、党员身份、专业技能证书等材料,并经提供任职单位(学院或学校职能部门)负责人签名并加盖公章的书面证明。
上述材料的扫描件(图片请选用JPG/JPEG格式)压缩打包,以“姓名+岗位类别+专业(方向)”命名。
四、考察程序
(一)资格审查
领导小组办公室组织资格审查,审查结果在人事处(专任教师和实验教师岗)、学工部(辅导员、心理健康教育教师)网站公布(下同),并公示参加笔试环节人员名单、时间和地点。
(二)笔试
笔试采用闭卷方式进行,满分100分,成绩合格线为60分。在高于笔试合格线的应聘人员中,依成绩高低,按招聘计划的3倍确定参加面试人员,在网站公示,同时通知面试时间、地点。笔试没有统一教材,也不组织各类专门培训。
(三)面试
面试主要考察应聘者的岗位业务能力、逻辑思维能力、语言表达能力、人际沟通能力、应变能力和个性特征。
(四)确定拟聘人员
考试总成绩按百分制计算,由笔试成绩60%+面试成绩40%的计算方法确定综合成绩,综合成绩由高到低排序,以岗位招聘计划1:1的比例确定拟聘人选,并在网站公示所有考生的各项成绩。
(五)体检和心理健康测试
拟聘人员在学校指定的医院进行体检和心理健康测试。凡体检或心理健康测试不合格人员不予聘用。
(六)公示拟聘用人员
拟聘用人员公示期为5个工作日。
(七)聘用
公示无异议后,办理聘用手续。
五、其他说明
(一)应聘人员应按要求提交报名应聘资料,未在规定时间内报名、报名资料不完整或不符合规范的报名无效。
(二)应聘者应对所提交所有材料的真实性、准确性负责,一旦发现弄虚作假或者隐瞒实情等行为,立即取消应聘资格。对已聘人员,立即解除聘用合同,由此引起的相关责任由应聘者承担。
(三)应聘人员提供的手机号码应准确无误,并保持畅通,学校将以电话、短信等形式通知有关事项。同时应聘人员在招聘工作期间请随时关注渭南师范学院人事处或学工部网站,查看相关安排。
六、联系方式:
人事处:
联系人:杨老师 电话:0913-2133933,18740388805
联系部门:渭南师范学院人事处(厚德楼五层3513人劳科办公室)
学工部:
联系人:王老师 电话:0913-2133003,13891444777
联系地址:渭南师范学院学工部(同心楼一层5115学生管理科办公室)
举报监督电话:0913-2133950
人事处
2023年6月13日
原文标题:渭南师范学院2023年公开招聘工作人员公告
文章来源:https://www.wnu.edu.cn/info/1072/13626.htm