
2016年9月1日至2017年8月31日出生的非在园适龄儿童
二、流程 

注意:4月29日起,本区小学入学管理统一受理邮箱为hpxxdj6@hpe.cn
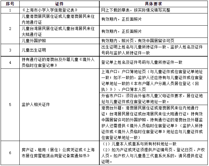
三、相关材料一览表
1.本市户籍儿童户籍地入学 
2.本市户籍儿童人户分离居住地入学(含黄浦区集体户口及公共户)
3.外省市户籍儿童
4.港澳台外籍儿童
四、联系方式
原文标题:2023年黄浦区幼升小未入园儿童信息登记方案
文章来源:https://www.shhuangpu.gov.cn/zw/009002/009002004/009002004004/009002004004003/009002004004003002/20230406/29a47a32-c20e-46aa-8293-cc1e29accd0b.html
正在阅读:
速览!2023年上海黄浦区幼升小未入园儿童信息登记方案公布04-08
2021年湖北省宜都市事业单位统一公开招聘公告【51人】07-02
广场文艺演出活动主持词怎么写10-30
2017年6月广东广州市增城区人民医院内科医生招聘公告12-30
我在阅读中快乐成长作文900字01-08
[学校开学会议主持词开场白]学校开学会议主持词范文08-12
2019年重庆一级消防工程师报名网站:中国人事考试网03-17
寻找身边的家风家训家规寻访心得01-03
夏季节能宣传周的活动总结08-08
2020年黑龙江黑河专升本报名时间:2019年9月10日至10月10日02-26
初一优秀作文:时间不等人12-07