>
【文档预览】 文档大全网整理发布2022下半年广东教师资格证中学综合素质真题及答案(Word版),前五页预览如下:
本文来源:https://www.wddqw.com/pjKv.html
相关文章:
正在阅读:
2022下半年广东教师资格证中学综合素质真题及答案(Word版)05-29
小学三年级英语教学反思五篇06-15
跆拳道比赛作文800字07-06
爱护眼睛国旗下演讲稿800字三篇07-04
各种协议书的格式09-20
《哈利波特与魔法石》读后感800字07-03
2022年广东中山高考体检时间及须知(截止到2022年2月28日)08-29
2018年甘肃国际货运代理考试报名入口【已开通】06-21
十字路口作文700字07-25
长江职业学院2017年成人学位英语考试报名通知08-24
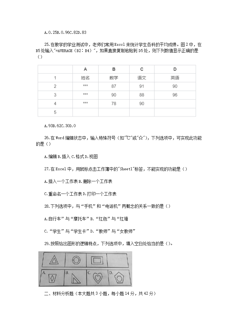
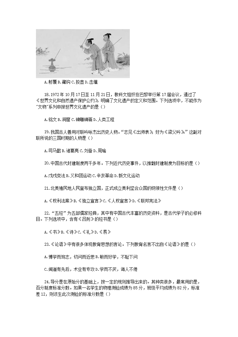
宁波八月十六过中秋作文450字10-04