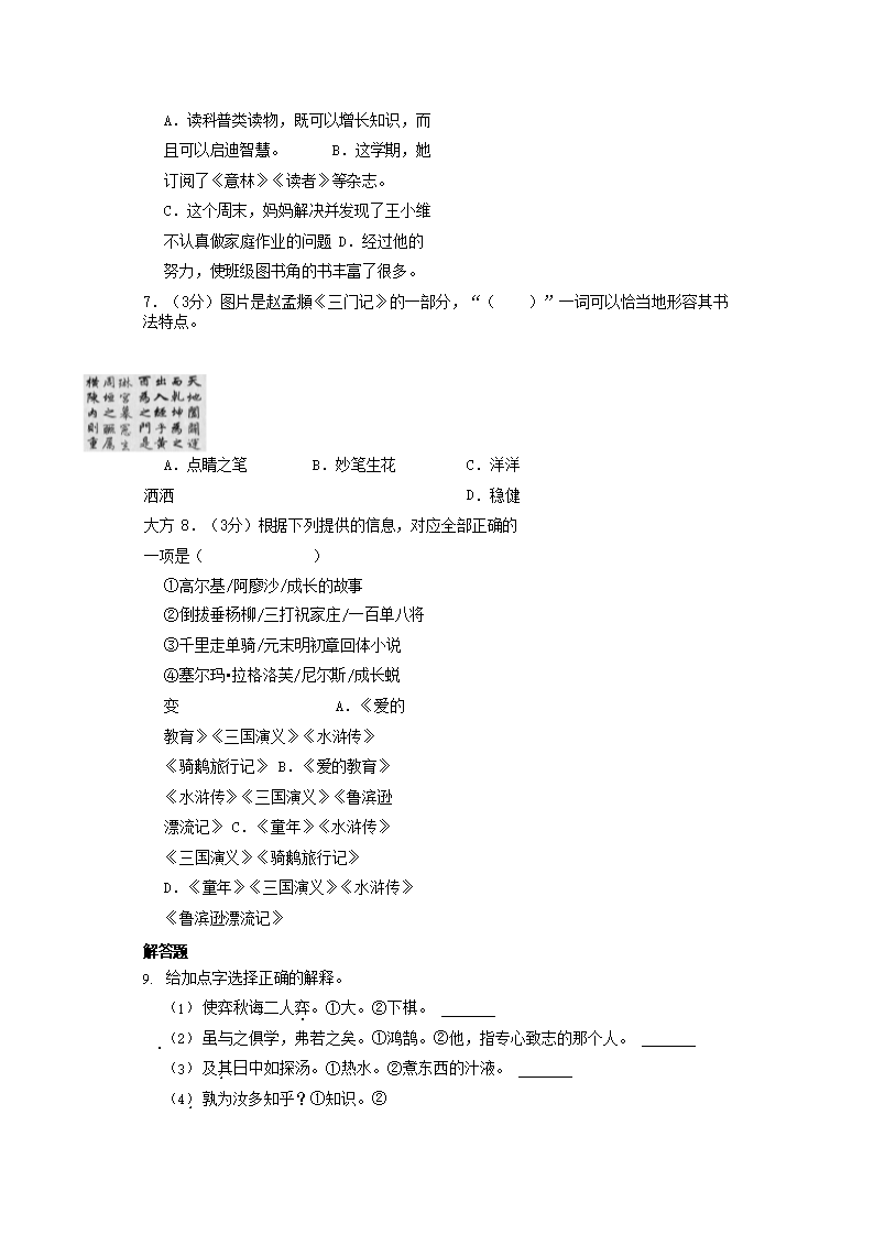
>
【文档预览】 文档大全网整理发布2022年安徽省安庆市迎江区小升初语文真题及答案(Word版),前五页预览如下:
本文来源:https://www.wddqw.com/pfjv.html
相关文章:
正在阅读:
2022年安徽省安庆市迎江区小升初语文真题及答案(Word版)09-27
2020年3月黑龙江哈尔滨证券从业资格考试报名时间:2月6日至3月2日01-11
躲在草丛里的星星想象作文三年级05-10
《穷人》读后感600字六年级,《穷人》读后感600字四篇11-23
八年级关于选择坚持的作文三篇03-26
小升初一分钟面试自我介绍英语|小升初一分钟面试自我介绍05-13
重庆2017执业医师报考条件09-11
宁夏:2019年军校招生面试体检时间公布11-16
2017上半年海南中小学教师资格证报名入口08-16
2019年5月山东企业人力资源管理师职业资格证书领取通知02-08
我变勇敢了作文600字11-29