
一、认定范围
(一)佛山市高明区户籍人员;
(二)持有佛山市高明区居住证并在有效期内的区外户籍人员;
(三)佛山市高明区内全日制普通高等院校应届毕业生;
(四)在佛山市高明区居住或考试的持港澳台居民居住证或港澳居民来往内地通行证或五年有效期台湾居民来往大陆通行证的港澳台居民;
(五)驻佛山市高明区的部队现役军人和现役武警。
二、认定条件
在高明区申请认定教师资格的人员,应符合《教师资格条例》《广东省教育厅关于做好2023年上半年中小学教师资格认定工作的通知》规定的认定条件,未达到国家法定退休年龄,且必须在佛山市高明区教育局2023年上半年中小学教师资格认定工作的认定范围内。
(一)思想品德条件
拥护中国共产党的领导,热爱社会主义祖国,坚持党的基本路线,有良好的政治素质和道德品质,遵守宪法和法律,热爱教育事业,履行《教师法》规定的义务,遵守教师职业道德。
(二)学历条件
1.申请认定幼儿园教师资格,必须具备幼儿师范学校毕业及以上学历。
2.申请认定小学教师资格,必须具备中等师范学校毕业及以上学历。
3.申请认定初级中学教师资格,必须具备高等师范专科学校或者其他大学专科毕业及以上学历。
4.申请认定高级中学教师资格,必须具备高等师范院校本科或其他大学本科毕业及以上学历。
5.申请认定中等职业学校教师资格(包括中等专业学校、技工学校、职业高级中学文化课、专业课教师资格),必须具备高等师范院校本科或者其他大学本科毕业及以上学历。
6.申请认定中等职业学校实习指导教师资格(包括中等专业学校、技工学校、职业高级中学实习指导教师资格),必须具备中等职业学校毕业及以上学历,同时应具有初级及以上专业技术职务或中级以上工人技术等级证书。
以上学历均为教育部认可的国民教育序列学历(包括自学考试、业余大学、夜大、成人高校<含全日制>、网络学校<函授>等)和经国家相关部门认定的国(境)外同等学历。
(三)身体条件
具有良好的身体素质和心理素质,无传染性疾病,无精神病史,能适应教育教学工作的需要。按照《广东省教师资格申请人员体格检查标准(2013年修订)》(粤教继函〔2013〕1号),经教师资格认定机构指定的县级以上医院体检合格。
(四)普通话水平
普通话水平应当达到国家语言文字工作委员会颁布的《普通话水平测试等级标准》二级乙等及以上标准。
(五)教育教学能力条件
1.通过国家中小学教师资格考试,笔试、面试均合格,取得由教育部考试中心颁发的《中小学教师资格考试合格证明》,且在有效期内。
2.2016年5月31日以前入学(入学时间以毕业证上的入学时间为准),且为全日制幼儿师范学校师范生、全日制普通高等学校师范生和全日制教育硕(博)士,可直接认定与所学专业、学段相对应的教师资格,同段师范生学历只能有1次免试认定机会。
3.属于师范生免试认定中小学教师资格改革范围的教育类研究生和师范生,通过其就读学校组织的教育教学能力考核,取得《师范生教师职业能力证书》,且在有效期内,申请认定与《师范生教师职业能力证书》上的任教学段和任教学科相同的教师资格。具体要求按照《教育部关于印发<教育类研究生和公费师范生免试认定中小学教师资格改革实施方案>的通知》(教资函〔2020〕5号)和《教育部关于推进示范生免试认定中小学教师资格改革的通知》(教资函〔2022〕1号)规定进行。
三、认定流程及时间安排
(一)网上申报
2023年上半年教师资格认定分两个阶段。第一阶段:网上报名时间为4月12日8:30至4月21日17:30。第二阶段:网上报名时间为6月15日8:30至6月21日17:30。凭《师范生教师职业能力证书》认定教师资格的教育类研究生、师范生参加第二阶段网上报名、体检和现场受理认定。
具体流程安排如下:
(一)注册
申请人可在“中国教师资格网”(https://www.jszg.edu.cn)通过“网上办事”栏目下“教师资格认定”服务入口,点击“在线办理”进行账号注册。账号信息直接关系到后续教师资格业务办理,请务必仔细填写。具体操作请仔细阅读“网上办事”栏目下的“申请人账号注册登录使用手册”。
教师资格认定报名开始前,申请人应先完善个人信息。
申请人使用注册的账号登录后,点击“个人信息中心”,在该页面完善个人身份等信息。
(二)网上报名
申请人须在规定的网上报名时间内完成报名。每位申请人每年只可以申请认定并取得一种教师资格。具体操作请仔细阅读“网上办事”栏目下的“教师资格认定申请人使用手册”。
申请人于4月12日8:30至4月21日17:30,登录“中国教师资格网”,通过“网上办事”栏目下“教师资格认定”服务入口,点击“在线办理”,使用注册账号和密码登录报名系统,报名前请认真阅读“须知”。符合高明区认定范围的,选择“高明区确认点”,如实填写教师资格认定有关信息(报名前请认真阅读“须知”,简历信息请至少从大学经历填起)。
(三)现场确认
网上报名成功后,申请人须按规定时间持相关资料到高明区确认点进行现场确认。未按规定时间现场确认的,视为自动放弃申请。
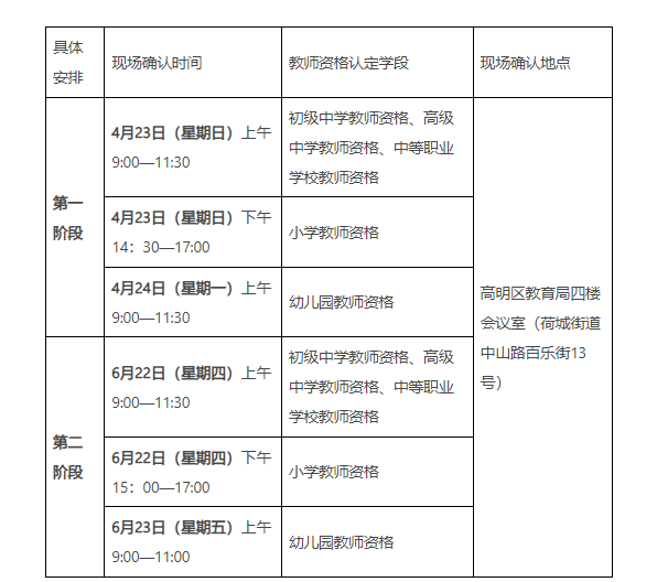
1.现场确认时间。

注:请按规定时间进行现场确认,因特殊情况需调整时间的,可致电区教育局人事股申报调整(申报电话:0757-88282322邓老师)。
2.现场确认需提交的资料。
(1)身份证明。
①佛山市高明区的户籍人员,提供身份证原件以及本人户口簿或集体户口证明原件;
②持有佛山市高明区居住证并在有效期内的外区户籍人员提供身份证原件以及有效期内的居住证原件;
③在高明区内全日制普通高等院校应届毕业生,提供身份证原件以及注册信息完整的学生证原件(需有学校名称及完整有效的注册信息);
④居住地在佛山市高明区的港澳台人员,提供港澳台居民居住证或港澳居民来往内地通行证或五年有效期台湾居民来往大陆通行证原件;
⑤驻高明区部队现役军人和现役武警提供身份证原件,以及军官证或士兵证原件。
(2)学历证明。
①申请人的学历在“中国教师资格网”报名时已核验的不需要提供学历证书原件。不能核验的需提供学历证书原件和学历鉴定证明材料。
特别提示:建议学历信息不能核验的申请人提前在学信网(网址:http://www.chsi.com.cn/xlrz/rhsq_index.jsp)进行学历认证。
②持港澳台地区高等学校学历学位证书的申请人,需提供教育部留学服务中心出具的《港澳台学历认证书》原件,学历学位认证证明视为有效。持国外高等学校学历学位证书的申请人,需提供教育部留学服务中心出具的《国外学历认证书》原件,学历学位认证证明视为有效。
(3)普通话等级证书。
申请人普通话水平等级测试信息在“中国教师资格网”报名时核验的不需要提供普通话证书原件。不能通过核验的需提供普通话证书原件。如为省外证书,还须提供当时当地在读证明或连续六个月当地社保证明,否则不予认可。
特别提示:申请人在全国普通话培训测试信息资源网(网址:http://www.cltt.org/studentscore)查询不到成绩、证书领取、证书补办等问题,请联系您参加普通话测试的测试站进行咨询。
(4)高明区教育局指定的体检医院出具的体格检查合格证明。
(5)无犯罪记录证明。
①内地申请人无需个人提交无犯罪记录证明。申请人的无犯罪记录证明,由教师资格认定机构统一到有关部门核查。
②港澳台居民申请认定中小学教师资格需提供无犯罪记录证明。无犯罪记录证明由申请人自行到香港特别行政区、澳门特别行政区和台湾地区的有关部门开具。具体要求请参见附件4《广东省2023年上半年中小学教师资格认定公告》。
(6)2016年5月31日以前入学(入学时间以毕业证上的入学时间为准)的师范毕业生须提供教育学、心理学和教学实践课程成绩证明原件与复印件。参加全国教师资格考试成绩合格人员无需提供。
(7)提交近六个月免冠半身正面1寸彩色白底证件照1张(办理教师资格认定所用照片都必须为1寸彩色白底)。
(8)申请认定中等职业学校实习指导教师资格的人员,除提供以上资料外,还需提供专业技术职务证书或工人技术等级证书原件。
(9)参加免试认定教师资格改革的教育类研究生、公费师范生的《师范生教师职业能力证书》由中国教师资格网在线验证,无需提供原件。
3.高明区教育局将对申请人提交的学历、普通话等有关证件和材料进行核查,发现故意造假,骗取教师资格的,将按我国《教师资格条例》第十九条规定进行处理:弄虚作假、骗取教师资格的,自撤销之日起5年内不得重新申请认定教师资格。
(四)体检
高明区教师资格认定办公室指定的体检医院为高明区人民医院,第一阶段的体检时间为4月24日-28日;第二阶段的体检时间为6月27日-6月30日。逾期将不予认定。
申请人自行下载《广东省教师资格申请人员体格检查表》(附件1)双面打印,在指定位置贴上1寸彩色白底照片(体检表上的照片与上传信息系统的电子照片必须一致),现场确认当天交由高明区教育局人事股盖章后于规定时间内到指定医院进行体检。申请人需持本人身份证原件和体检表到指定医院进行体检。
(五)领取教师资格证
经我区教师资格认定机构完成现场审核工作后,将依据审核情况做出认定结论,并为符合认定条件的申请人制作教师资格证书。申请人凭本人身份证到受理认定的机构领取《教师资格证》和《教师资格认定申请表》各一份(《教师资格认定申请表》须由申请人递交给本人人事档案所在的管理部门,归入本人人事档案,遗失责任自负)。也可采用邮寄方式,邮费到付,需要邮寄的请在现场确认时与工作人员联系。2023年应届毕业生凭毕业证书原件领取教师资格证。
五、其他
(一)申请人须在现场审核确认前进行网上报名,并对所填报的个人信息及提供的现场审核材料的准确性、真实性负责。
(二)幼儿园、小学、初级中学教师资格由高明区教育局进行认定;高级中学教师资格、中等职业学校教师资格和中等职业学校实习指导教师资格,由佛山市教育局以委托形式下放给我区教育局进行认定,并由佛山市教育局实行备案管理。
(三)其他未尽事宜,以省市文件精神和有关政策法规为准。教师资格认定有关资料可在“高明教育信息网”(https://www.fsgmjy.cn)和“高明教育”微信公众号发布的《佛山市高明区关于开展2023年上半年中小学教师(含中等职业学校、幼儿园教师)资格认定工作的公告》附件中下载。
咨询电话:0757-88282322。
咨询时间:工作日(上午9:00—11:30,下午15:00—17:00)
附件:点击查看
附件1:广东省教师资格申请人员体格检查表(2013年修订).doc
附件2:体检注意事项.doc
附件3:认定教师资格材料目录表.doc
附件4:广东省2023年上半年中小学教师资格认定公告.doc
原文标题:佛山市高明区关于开展2023年上半年中小学教师(含中等职业学校、幼儿园教师)资格认定工作的公告
文章来源:http://www.gaoming.gov.cn/gzjg/zfgzbm/qjyj/zgrd/content/post_5578761.html
正在阅读:
2023上半年广东佛山市高明区中小学教师资格认定工作公告[报名时间4月12日起]04-19
2017年云南注册安全工程师成绩公示,2017年云南注册咨询师报考条件03-23
小溪的盛与衰作文800字01-05
教师节庆祝活动主持词5篇09-10
2023年青海省公务员资格复审时间:3月22日-27日03-23
神奇的火星作文500字07-05
小学生元宵节作文200字10篇10-01