【#中考# 导语】®文档大全网中考频道从广州市教育局了解到,广东广州中考体育考试与健康考试实施意见政策解读已公布,本文报考考试项目及考试对象。具体如下:

实施初中学业水平考试体育与健康考试是全面贯彻党的教育方针,落实立德树人根本任务,深化高中阶段学校考试招生制度改革的重要举措。根据《深化新时代教育评价改革总体方案》《关于全面加强和改进新时代学校体育工作的意见》《教育部关于印发〈学生体质健康监测评价办法〉等三个文件的通知》《广东省教育厅关于印发初中学业水平考试实施办法的通知》等文件要求,为更好地提高我市学生身体素质,因地制宜组织实施初中学业水平考试体育与健康考试工作,广州市教育局出台新周期《广州市初中学业水平考试体育与健康考试实施意见(征求意见稿)》(以下简称“《实施意见征求意见稿》”)。
——实施时间
从2024年开始实施,统一考试安排在每年4月,缓考在5月。
——考试对象
2024—2026年我市初中应届毕业生和报考我市高中阶段学校的返穗生、往届生。(从2021年秋季入学的七年级新生开始实施)。
——考试分数
体育与健康考试分值70分。
——考试项目

——《国家学生体质健康标准》成绩构成
(一)2024年和2025年
体育素质综合评价由学校组织实施。学生应在七、八、九年级参加《国家学生体质健康标准》测试,3年均不参加测试不得分,有1年参加测试得3分,有2年参加测试得6分,有3年参加测试得10分。当年已办理免予执行《国家学生体质健康标准》的学生,按当年已参加测试计算得分。
(二)2026年
学生在七、八、九年级应参加《标准》测试,3年均不参加或测试不合格不得分,有1年参加测试并达到合格或以上等级的得3分,有2年参加测试并达到合格或以上等级的得6分,有3年参加测试并达到合格或以上等级的得10分。当年已办理免予执行《国家学生体质健康标准》的学生,按当年已参加测试并达到合格计算得分。
——特色和亮点
(一)坚持稳中求进。在体育与健康学业水平考试分值、考试项目分类、分值构成、考试时间等方面与现行政策保持稳定,减少家长焦虑,减轻学生过重学业负担,避免出现较大变化而引起舆情。分步执行体质健康标准测试新要求,逐步调整,给予学校和学生充分时间准备,体现了以生为本的教育理念,避免舆情的发生。
(二)优化选考项目。充分听取人大代表、政协委员和一线教师意见,在选考类别中增加考试项目,给予考生更大选择权,充分调动学生参与体育锻炼积极性。选考项目设置与国家体育与健康课程相衔接,体能与运动技能相结合,体现广州学校体育教学特色。加入“三小球”为选考项目,通过学校体育教学和课外体育活动,让学生逐步养成终身运动的习惯,就能够不断提高运动水平,更好的发挥体育育人的功能,促进学生身心全面发展。
(三)加强规范管理。针对以往中考体育出现的问题和有待完善的方面进行进一步优化完善,明确各方责任与权责,坚持以“安全考试、公平考试、科学考试”为目标,认真细化考试环节,进一步规范考试程序,确保中考体育组织高效、有序。
——有关情况说明
(一)外地返穗生考试成绩评定是怎样的?
外地返穗生体育素质综合评价满分20分,需要提供其所读学校七、八、九年级的体育课成绩和《国家学生体质健康标准》测试参加情况。体育课成绩满分9分,《国家学生体质健康标准》测试参加情况满分11分。
统一考试按在穗普通考生标准计算。
(二)往届生考试成绩如何评定?
往届生不计算体育综合素质评价成绩,只计算统一考试的成绩,满分为70分(三类考试项目分值为:一类30分、二类20分、三类20分)。特殊类往届考生成绩评定详见正文。
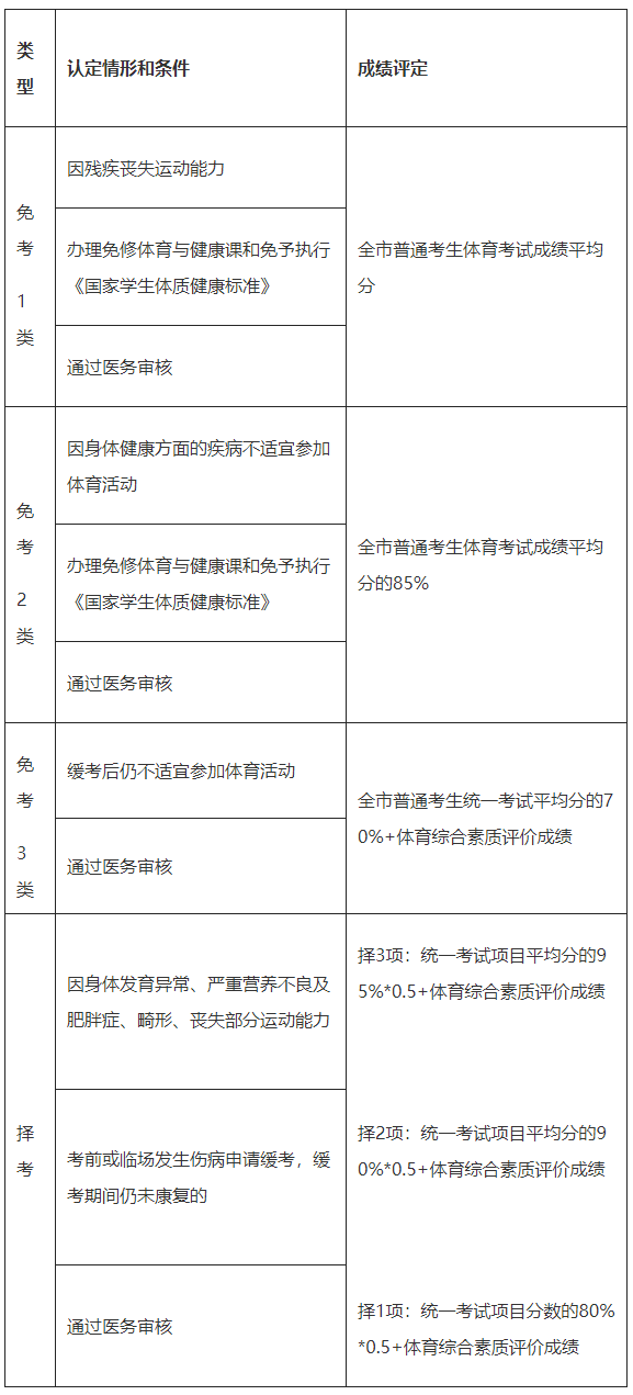
(三)特殊类考生成绩评定

(四)特殊体育考试组织
视力障碍、听力障碍、智力落后、孤独症谱系、脑瘫、肢体障碍等特殊考生,可申请参加特殊体育考试。在普通学校随班就读的特殊考生,可选择在特殊考场参加特殊体育考试,也可选择在普通考场参加普通体育考试。
参加特殊体育考试的考生统一考试成绩取个人所考项目得分的平均分;如只考1个项目的取所考项目得分,再乘以0.5。在普通学校随班就读的特殊考生,体育素质综合评价参照普通考生的办法执行;在特殊学校就读的特殊考生,只计算统一考试的成绩,满分为70分。
原文标题:《广州市初中学业水平考试体育与健康考试实施意见(征求意见稿)》政策解读
文章来源:http://jyj.gz.gov.cn/yw/tzgg/content/post_8719895.html