
1、我市义务教育学校如何进行招生?
公办民办学校同步招生。2023年各公办学校继续通过“泰州市网上阳光招生平台”招生,实行招生报名户籍、房产等信息网上比对验核,逐步推行“不见面审批”服务,同时提供招生政策、报名录取等相关信息查询。网上报名端口、报名方法及流程将于招生工作启动前发布,不具备网上报名条件、网上报名不成功和外来务工人员家庭可在规定时间内到相应学校现场报名。
2、城区义务教育学校招生入学的对象有哪些?
具有济川街道、延令街道和姚王街道常住户籍的适龄儿童少年,外来务工随迁子女等。一年级招生对象为2017年8月31日(含)前出生年满6周岁的儿童,严禁小学招收不足入学年龄的幼儿提前接受义务教育;七年级招生对象为2023年7月小学毕业的学生(2017级)。
3、新生报名登记时间如何安排?
7月21日—24日,公办义务教育学校家长通过“泰州市网上阳光招生平台”线上报名,截止日期为7月24日17:00。
7月25日—27日,公办学校进行网上审核。
7月28日—8月1日,线下审核,组织不具备网上报名条件、网上报名不成功和外来务工人员家庭到相应学校现场报名。
8月2日—8日,各学校对符合本施教区入学条件的学生名单进行公示。
8月9日—11日,适龄儿童、少年父母或其他法定监护人到报名学校领取2023年泰兴市义务教育学校新生入学通知书。
8月13日前,学校将义务教育招生监管数据导入到江苏省阳光招生监管平台。
4、新生报名需要准备哪些材料?
符合小学入学条件的适龄儿童,其父母或其他法定监护人需提供户口簿、有效房产证明等相关佐证材料;符合初中入学条件的小学毕业生,其父母或其他法定监护人需提供户口簿、有效房产证明、小学学籍卡(原就读于泰兴市小学学生须提供纸质学籍卡和电子学籍卡打印件,原就读于外省市小学学生须提供电子学籍卡打印件)等相关佐证材料。
5、何为有效房产证明?
(1)适龄儿童、少年的父母或其他法定监护人或本人的住宅性质的房产证明。今年继续实行学段管理制度,从2019年起,学段内(小学6年或初中3年)学校对施教区内同一住房只提供一个学位(同一家庭符合生育政策的孩子可以入学)。
(2)具有济川街道、延令街道和姚王街道户籍和房产,但户籍、房产不在同一施教区的适龄儿童少年,以房产所在地确定施教区。
(3)自2021年起,有效房产登记份额必须为100%,且一律以不动产权证(或房产证)作为入学依据。
6、持祖父母(或外祖父母)的房产能否报名?
(1)适龄儿童少年随祖父母(或外祖父母)在施教区内常住,其父母双方均为不在本地的现役军人(含武警)及公派出国工作的专家、技术人员,可以以其祖父母(或外祖父母)的不动产权证(或房产证)确定施教区。
(2)适龄儿童少年及其父母确实无其他固定住房(至泰兴市不动产登记中心出具无固定住房证明或授权学校通过不动产权登记系统端口查询,确认无固定住房),长期居住祖父母(或外祖父母)房产,且适龄儿童少年及其父母与祖父母(或外祖父母)同户籍,可以以祖父母(或外祖父母)的不动产权证(或房产证)确定施教区。
(3)适龄儿童少年父亲(或母亲)为独生子(或女),可以以其祖父母(或外祖父母)的不动产权证(或房产证)确定施教区。
(4)适龄儿童少年父母仅与祖父母(或外祖父母)共同共有有效房产,可以以该不动产权证(或房产证)确定施教区。
7、空挂户能在城区就读吗?
具有济川街道、延令街道和姚王街道户籍,但在城区范围内法定监护人或本人无有效房产的适龄儿童少年,凭泰兴市不动产登记中心出具的无固定住房证明或授权学校通过不动产权登记系统端口查询,确认无固定住房,可到相关公办学校就读。济川街道、延令街道入学初中的可就近到济川初中教育集团阳江分校、洋思中学教育集团、西城初中教育集团西城分校或西城初中教育集团大生分校就读;姚王街道入学初中的可就近到济川初中教育集团姚王分校或济川初中教育集团城东分校就读。济川街道、延令街道入学小学的可就近到襟江小学教育集团城南分校、襟江小学教育集团大生分校、鼓楼小学教育集团江平分校或鼓楼小学教育集团燕头分校就读;姚王街道入学小学的可就近到泰师附小教育集团姚王分校或泰师附小教育集团城东分校就读。
8、外来务工随迁子女怎样办理入学手续?
外来务工随迁子女是指非本市户籍、在本市务工人员的随迁子女。外来务工随迁子女统筹安排到相关公办学校就读:初中安排到济川初中教育集团阳江分校、济川初中教育集团姚王分校、济川初中教育集团城东分校、洋思中学教育集团、西城初中教育集团西城分校或西城初中教育集团大生分校就读;小学安排到襟江小学教育集团城南分校、襟江小学教育集团大生分校、泰师附小教育集团姚王分校、泰师附小教育集团城东分校、鼓楼小学教育集团江平分校或鼓楼小学教育集团燕头分校就读。襟江小学教育集团城南分校招收外来务工随迁子女和空挂户每个年级学额计划为25个,如报名人数没有超过学额计划数,一次性全部录取;如报名人数超过学额计划,采取电脑随机派位方式录取。
外来务工随迁子女入学须携带下列材料到相关公办学校审核报名:①户口簿、父母或其他法定监护人在流入地的居住证明或有效房产证明;②父母或其他法定监护人相对稳定的工作证明(工商营业执照或与用工单位签订的劳动合同等);③电子学籍信息证明材料。
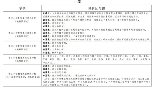
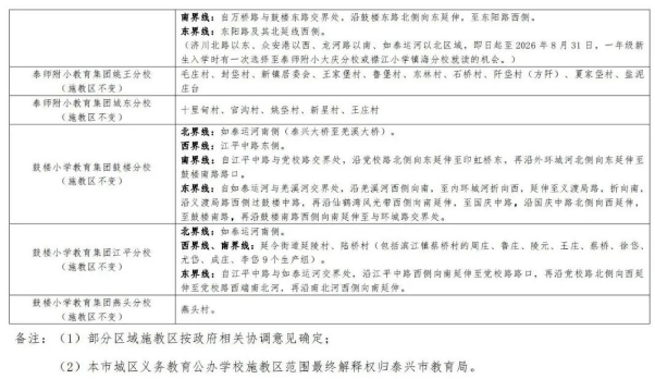
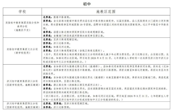
9、城区公办义务教育学校施教区如何认定?
2023年秋学期起,鼓楼小学教育集团城北分校和北城分校不再招生,实验初中教育集团文江分校投入使用。根据省市相关要求,结合我市实际,综合考虑多种因素,科学划定城区公办义务教育学校施教区。(详见附件)
10、城区义务教育学校招生入学的咨询电话是什么?
如有需求,请于8:00-11:30、14:30-18:00之间拨打咨询电话。
附件:
1.泰兴市2023年城区公办义务教育学校施教区





2.泰兴市2023年城区公办初中施教区示意图


3.泰兴市2023年城区公办小学施教区示意图
