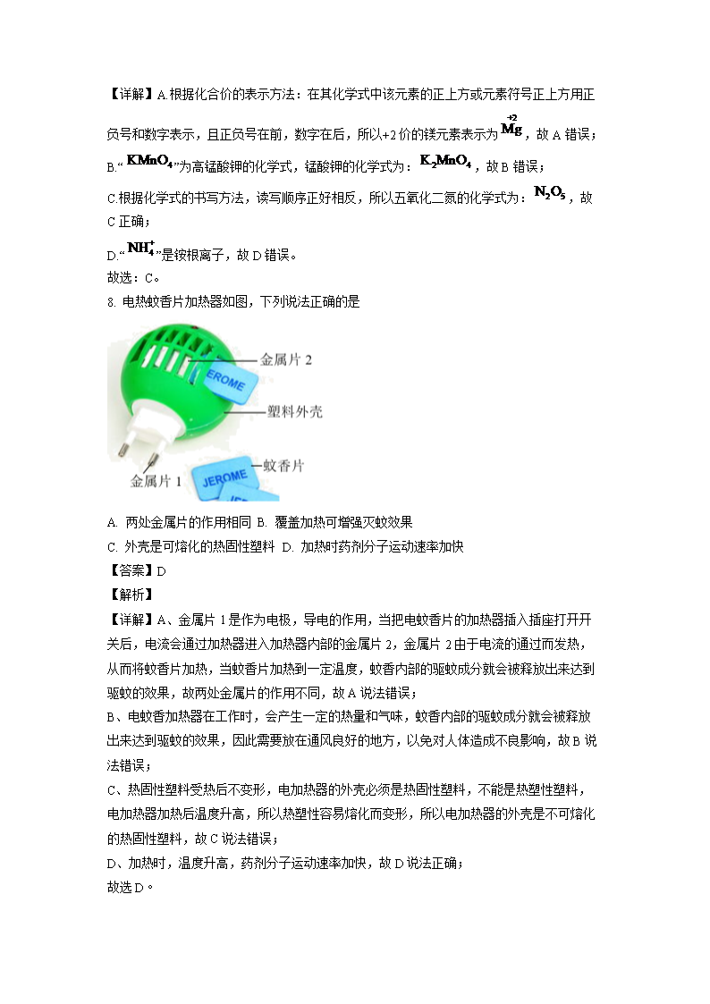
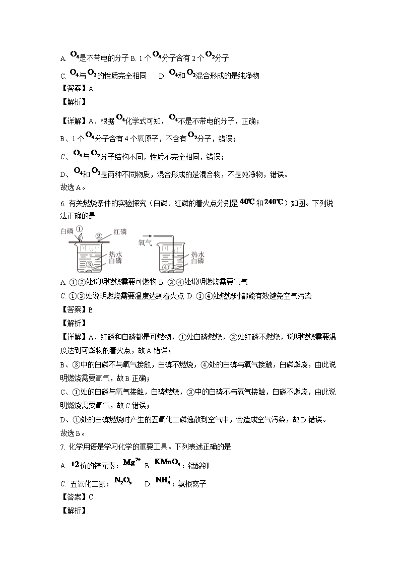
正在阅读:
2023年四川成都中考化学试题及答案(Word版)06-16
2017年贵州遵义中考查分网址:www.zyiedu.cn12-12
慈母的关爱作文400字09-17
2017四川广安市医学会招聘公告01-21
我们一起战疫作文800字05-27
跟单文员的求职个人简历素材09-15
财政局党委书记抓党建工作述职报告范文08-06
小学三年级有关端午节的500字作文11-10
被碎片化的生活作文800字11-07
二年级学生开学日记150字:开学了02-12
解除劳动合同范文:砖厂劳动合同范文09-27