根据《天津市事业单位公开招聘人员实施办法》等有关文件规定,结合我校实际,拟面向社会公开招聘具有博士研究生学历学位或高级专业技术职务的教师,现将有关事项公告如下:一、学校基本情况
天津农学院始建于1976年,1982年获学士学位授予权,2006年获硕士学位授予权,2007年在教育部进行的本科教学工作水平评估中获得“优秀”。学校以农科为主体和优势,农学、工学、管理学、理学、经济学、文学和艺术学协调发展。经过多年的办学实践,形成了紧贴区域经济社会发展,服务于沿海都市型现代农业的鲜明办学特色。
二、招聘方案发布及岗位
公开招聘方案在天津农学院门户网站(http://www.tjau.edu.cn)“公开招聘系统”和市教委网站(http://jy.tj.gov.cn/)发布,发布时间2023年1月18日。
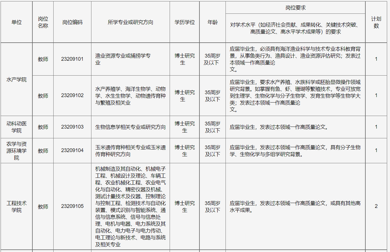
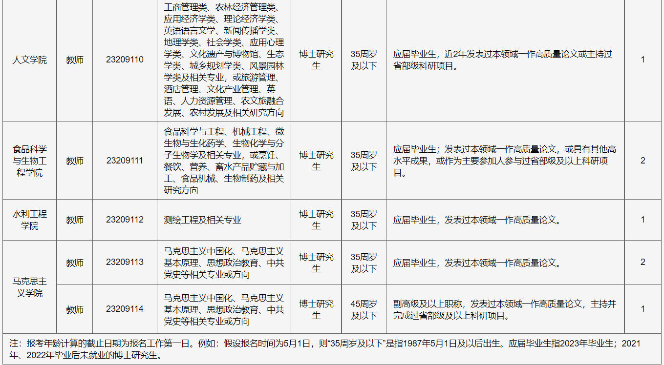
具体招聘岗位见《天津农学院2023年公开招聘博士教师岗位进人计划表》。
三、招聘条件
(一)应聘者应具备以下条件:
1.具有中华人民共和国国籍;
2.遵守宪法和法律,具有良好的品行;
3.具有岗位所需要的专业、技能或职业素养,能够胜任岗位职责(专业范围参照教育部发布的普通高等院校2专业指导目录执行。对于国内高等院校自主设置的专业与海外留学归国人员所学专业,注重专业内容实质,此两类应聘人员的专业方向与所需专业方向要求一致视为符合专业条件);
4.具有较强的语言表达能力及专业知识和技能;
5.非津生源应届毕业生需符合天津市落户条件;外省市人员需符合天津市引进人才的相关政策;社会人员需可以办理调入手续;
6.国家教育行政部门和国务院学位委员会认可的高等学校毕业生或具有高级专业技术职称者;
7.招聘岗位所需的其他资格条件。
(二)凡有下列情况之一者,不得报考:
1.曾因犯罪受过刑事处罚或曾被开除公职的人员;
2.正在接受立案审查的人员;
3.在公务员招考和事业单位公开招聘中被认定有作弊行为,在禁考期限内的人员;
4.全日制在读的非应届毕业生;
5.现役军人;
6.法律规定不得聘用的其他情形的人员;
7.报考人员不得报考聘用后即构成回避关系的招聘岗位;
8.不符合岗位条件、经学校认定不能胜任岗位职责的人员。
四、公开招聘程序
按照《天津市事业单位公开招聘人员实施办法》等文件规定的程序开展招聘工作,于2023年6月底前完成全部招聘工作。
(一)报名
(1)报名开始后,注册登录“天津农学院公开招聘系统”(http://zhaopin.tjau.edu.cn/)填写报名申请表进行报名,将个人佐证材料上传至报名系统。应聘者须详实填写简历并确认提交,同时提供下列个人基本材料:
①学位、学历证书及认证报告和任职证明复印件(因认证周期较长,学位认证报告可入职前提交,尚未取得学历、学位证书的应届毕业生可提供《应届毕业生就业推荐表》);
②能充分反映本人学术水平的各种业绩材料的电子版扫描件,如:代表性高质量论文、论著、标志性学术业绩(如重要获奖、主持或参加科研项目、品种、专利等情况)、成果转化和社会服务情况(成果转化证明、经济效益证明、哲学社科、思政领域转载、刊发证明、建言献策采纳证明等)。
(2)特别提示:报名阶段学校不接待任何形式的来访,不接受任何人在报名系统外提交或转交的任何材料。报名时,应聘者提交的报考申请材料和信息应当真实、准确、完整,提供虚假信息的,一经查实,即取消报考、聘用资格。
报考人员只能选择一个岗位报名。报名期间内,不允许反复申报、多岗申报,否则取消应聘资格。请应聘者详实填写个人信息,请勿复制粘贴,填写完成提交前请检查是否出现乱码等情况。因个人疏忽导致信息录入不全或出现乱码而影响应聘的,后果由考生个人负责。资格审查贯穿招录工作全过程,在招录各环节发现报考者不符合报考岗位要求的,学校可取消其报考或聘用资格。报考者在招聘期间须保持通讯畅通,通讯方式有变化,应及时联系我校党委教师工作部(人事处),以免错失录用机会。
(3)报名时间:拟定2月,报名开始和截止时间在天津农学院公开招聘系统发布。
(二)资格初审
由学校党委教师工作部(人事处)进行资格初审,用人单位对应聘者进行资格复审,通过资格复审进入面试人员名单在学校公开招聘系统公布(http://zhaopin.tjau.edu.cn/)。
(三)面试考核
主要采用学术考核的方式,包括试讲、学术评价等环节。学校组织专家组对应聘者的思想政治、师德师风、教书育人、科学研究、社会服务等能力进行综合量化测评和评价。
面试成绩满分为100分,及格线为70分,面试成绩低于及格线的不能进入下一环节。面试成绩即为总成绩,于面试考核结束后在我校公招系统发布(http://zhaopin.tjau.edu.cn/)。总成绩由高到低排序,按照招聘岗位1:1的比例,确定参加体检人员名单。
(四)体检
根据考核或考试成绩,按照招聘岗位(招聘岗位人数)等额确定参加体检人选,体检参照国家统一规定的公务员录用体检标准和规定执行,费用自理。
(五)政审与考察
体检通过人员进入政审与考察环节。考核方式:通过函调、实地走访、个别谈话、严格审核个人档案等方式,审查应聘者在原单位或学校的思想政治表现、工作情况;应聘者应服从用人单位安排,进入工作岗位参与具体实践和工作。全面、客观、公正考察应聘者的政治素质、师德师风、业务能力、心理素质等,并对应聘者资格条件进行复查,考察结果将作为进入下一部程序的依据。
(六)公示与聘用
单位将根据面试考核、体检和考察的结果,经校引进人才咨询委员会审议、校领导班子集体研究,择优确定拟聘人员。拟聘人员信息公示的范围与招聘公告发布的范围一致,公示时间为7个工作日。
公示期满,对反映有影响聘用的问题并查有实据的,不予聘用;对反映的问题一时难以查实的,暂缓聘用,待查清后再决定是否聘用;对没有反映问题或者反映问题不影响聘用的,学校将拟聘用人选报上级部门审核后,与聘用人员签订就业协议书和聘用合同,职务晋升、奖惩、各类保险和工资待遇等按照国家、天津市和学校相关政策执行。应聘人员应于公示期满之日起3个月内办结相应手续并报到。有特殊情况者须向党委教师工作部(人事处)提交申请,未经学校同意逾期未报到的,我校可单方面解除就业协议或终止人事调配手续。新入职教师(具有中级及以下职称人员、无高校教学工作经历人员),应服从学校安排,从事不少于2年学生工作或其他行政工作(坐班)。
公开招聘各环节出现不合格、自动放弃等情况时,应依据应聘者考试成绩由高分到低分依次递补。若出现岗位空缺时,可由学校在网站公开招聘系统再次发布报名时间及安排。
五、不可抗力因素
在招聘组织实施各环节过程中,如遇不可抗力因素,必要时将对有关工作安排进行适当调整并适时在天津农学院公开招聘系统发布公告(http://zhaopin.tjau.edu.cn/),请广大报考者理解、支持和配合。
联系人:郭老师022-23789105、李 老师022-23792904
监督电话:022-23788912
附件:《天津农学院2023年公开招聘博士教师岗位进人计划表》


2023年天津农学院公开招聘博士教师岗位报名入口
原文标题:天津农学院2023年公开招聘博士教师岗位实施方案
文章来源:http://zhaopin.tjau.edu.cn/newsInfo?id=1615531446453178368
正在阅读:
2023年天津农学院公开招聘博士教师岗位实施方案【21人】01-28
学生个人年终总结报告8篇09-20
北京大兴2021年4月自考时间:4月10日-11日、4月17日-18日10-31
三年级美丽的西湖作文200字01-12
2023年宁夏高考网上报名入口(2022年12月1日开通)11-22
[2020年陕西省成人高校招生考试成绩查询]2020年陕西省成人高校招生考试报名公告11-07
家乡的沙滩作文800字10-02
小学生读书心得体会简短范例(5篇)06-09
2023年保育员学期工作计划05-25