
浙江省台州市中心医院(台州学院附属医院)于2000年6月开诊,2011年通过三级甲等医院评审,是一家集医疗、教学、科研、预防、保健与康复为一体的综合性医院。医院为台州学院直属附属医院、上海市第十人民医院协作医院、上海市肺科医院集团成员,位于台州市主城区的核心区域,占地面积161亩,建筑面积9.6万平方米。
医院目前核定床位1200张,设有37个临床专科、10个医技科室、27个病区。医院肿瘤外科学为省市共建医学重点学科,老年医学(中西医结合)为省级重点扶持学科,同时拥有市级重点学科7个(肿瘤学、检验医学、重症医学、临床药学、普通外科学、骨外科学、神经内科学),市级中医(中西医结合)重点学科1个(中西医结合老年医学)。拥有临床重点专科6个,其中省级重点专科1个(心肺疾病诊治中心)、市级重点专科2个(重症医学科、普外科)、市级培育专科3个。设有台州市普外科重点实验室、台州市重症医学重点实验室、台州市肺癌诊治及转化研究重点实验室。拥有台州市技术创新团队2个(重症医学多学科协作诊疗技术创新团队、肝癌早期预警及早期干预技术创新团队)。
目前全院共有员工2046人,高级职称309人,硕博士320多人。入选省卫生创新人才、省151人才工程等省级人才20余人次,入选市500精英人才、市211人才、台州市终身拔尖人才、名(中)医、重点学科及后备学科带头人等市级人才100余人次。拥有市级名医工作室12个。2017年10月,台州学院临床医学院正式在我院揭牌,医院目前有145位职工被聘为台州学院教学职称,其中教授50名、副教授75名。
建院以来,医院医、教、研快速协调发展。国家及省级住院医师规范化培训基地教学设施、设备齐全,临床技能中心占地2500平方米;打造医院公共科研平台,成立省级博士后工作站,开展专项科研培训,不断提升科研创新能力,近年来医院共获得各类课题147项,包括省部级32项,国自然10项。其中2022年医院获国自然立项5项。
医院先后获全国优质医疗服务示范医院、全国综合性医院中医药工作示范单位、全国节约型公共机构示范单位、省级文明单位、省级首批绿色医院、省级综合治理先进单位、省级爱国卫生先进单位、省级平安医院等荣誉称号。
二、招聘计划与条件
(一)招聘岗位及具体条件
2023年第三轮招聘医院共推出10个岗位,计划招聘专技人员共16名,要求研究生以上学历或副高以上职称。具体岗位、人数、条件等详见《2023年第三轮 公开招聘计划一览表》(附件1),或登录下列网站查询:
1.台州人才网(www.tzrc.cn)。
2.台州市中心医院(台州学院附属医院)(http://www.tzzxyy.com/);
同时将在国内其他人才招聘网站及相关高校网站上发布招聘信息。其中台州市中心医院(台州学院附属医院)(http://www.tzzxyy.com/)为发布其他相关信息的指定平台。
(二)招聘岗位所需资格条件
1.遵守中华人民共和国宪法、法律、法规。
2.遵守纪律、品行端正,具备良好的职业素养,愿意履行事业单位的义务。
3.具备适应岗位要求的身体条件。
4.户籍不限。
5.具备与招聘岗位要求相适应的学历(含2023年应届毕业生)、专业、任职资格、职业(执业)资格及技能等条件,以《2023年第三轮 公开招聘计划一览表》(附件1)为准。
(三)招聘条件有关说明
各岗位所列的学历专业范围由招聘单位根据招聘岗位特点参照教育部相关专业目录进行设定。部分专业涉及名称更改的,新旧专业可认定为同一专业;专业名称不一致,但所学方向相同相近的,一般可接受应聘,并以招聘单位审核意见为准。
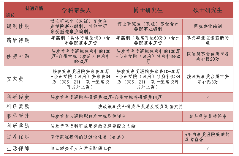
3、人才待遇

其中学科带头人、博士研究生来院面试报销全部费用,硕士研究生来院面试补贴部分费用。
四、报考程序
(一)报名
1.报名时间:报名人员经资格审查后,我院将根据报名情况择期组织考试考核。
2.报名方式:
采取网络报名的方式进行,不设现场报名。应聘者可登录台州市中心医院(台州学院附属医院)(http://www.tzzxyy.com/),“人才招聘”栏目“简历投递”填写个人信息,或扫描以下二维码进行手机端报名,每位应聘者限报一个岗位。应聘者应对自己所提供资料的真实性负责,凡弄虚作假者,取消应聘资格。

(二)资格审查
招聘单位根据招聘岗位所需条件,在报名期间同步进行资格初审。通过资格初审列入考试对象人员将以邮件及短信通知后续考试事宜。应聘人员所提供的证书(证件、证明)不全或证书(证件、证明)与报考资格条件、个人报名时填写的内容不相符的,招聘单位有权在资格审核、面试、体检和考察等环节取消其应聘资格。
(三)考试考核方式
本次招聘高层次人才岗位招聘一律采取面试的方式,主要考核应聘人员的政治素养、专业技术水平及个人综合素质等,其他岗位采取笔试面试相结合的考核方式。应聘人员凭本人身份证及相关证书、证件等材料的原件,按要求参加面试。面试成绩满分100分,合格分为60分。面试不合格者,不列入体检、考察对象。
(四)体检与考察
面试完毕,各岗位根据面试成绩从高到低按岗位招聘数1:1确定参加体检人员。
体检工作由台州市中心医院(台州学院附属医院)组织实施。体检参照公务员录用考试体检标准执行。报考人员不按规定的时间、地点参加体检的,视作放弃体检。
体检合格者进入考察,考察工作由台州市中心医院(台州学院附属医院)组织实施。考察参照《国家公务员局关于做好公务员录用考察工作的通知》(国公局发〔2013〕2号)执行。考察着重了解考核对象的思想政治素质、能力素质、遵纪守法情况、道德品质修养等,通过实地、函调、访谈、电话沟通了解等多种方式进行。考察结果仅作为本次是否聘(录)用的依据。体检、考察实施前,国家、省出台新规定的,按新规定执行。
因出现报考人员放弃体检、考察,或体检不合格、考察结论不宜聘用的,可由招聘单位决定是否在应聘人员中按成绩从高分到低分进行递补。
(五)公示和聘(录)用
体检、考察结束后,招聘单位根据考试成绩、体检结果和考察等情况,提出拟聘(录)用人员名单,并公示7个工作日。公示期满后,没有反映问题或反映有问题经查实不影响聘(录)用的,按规定程序办理聘(录)用手续。对反映有影响聘(录)用问题并查有实据的,不予聘(录)用;对反映的问题一时难以查实的,将暂缓聘(录)用,待查清后再决定是否聘(录)用。
拟聘(录)用人员需要在拟聘(录)用公示期满后3个月内完成入职手续,因个人原因不按时入职的人员,终止一切进人手续,视同主动放弃。新进人员与招聘单位签订劳动合同,并按规定约定试用期。试用期满后,考核合格者,予以正式聘(录)用;不合格的,取消聘(录)用。
五、注意事项
(一)曾因犯罪受过刑事处罚的人员,曾被开除公职的人员,原为公务员、事业单位工作人员被辞退未满5年的人员,不得报考。
(二)应聘人员在报名时提交的所有材料应当真实、准确、有效。凡提供虚假信息和材料获取报考资格的,或有意隐瞒本人真实情况的,一经查实,即取消报考资格。对伪造、变造有关证件、材料、信息,骗取考试资格或以录取资格作交易的,给予取消报考资格。
(三)应聘人员对招聘公告或在指定网站(http://www.tzzxyy.com)公布的相关信息有异议的,可在公布之日起5日内向台州市中心医院(台州学院附属医院)反映,以便及时研究处理。
六、监督与咨询
(一)监督
台州市中心医院(台州学院附属医院)纪检:0576-88526632。
(二)咨询
台州市中心医院(台州学院附属医院),地址:台州市椒江区东海大道999号;邮编:318000;联系人:王老师、叶老师;固定电话:0576-88526005;传真:0576-88526012;邮箱:tzzxyyrsc@163.com。
本公告由台州市中心医院(台州学院附属医院)负责解释。
敬请广大报考者认真阅读招聘公告。
台州市中心医院(台州学院附属医院)
2023-05-30
附件:点击查看
2023年第三轮 公开招聘计划一览表.pdf
原文标题:台州市中心医院(台州学院附属医院)2023年第三轮招聘人员公告
文章来源:http://www.tzzxyy.com/rczp/zpgg/content_9016
正在阅读:
2023年浙江台州市中心医院(台州学院附属医院)第三轮招聘人员16人公告06-01
高二年级历史必修一知识点总结07-12
2019年两会思想汇报入党积极分子-入党积极分子2017年两会思想汇报11-08
猜猜她是谁作文500字07-29
2018上海执业医师考试分数线公布【含中医类别民族医专业】08-16
睡前暖心童话小故事文字版锦集02-07
雨中的等待作文500字05-25
2023年湖南翻译专业资格水平考试费用、报名缴费时间及入口[9月4日-12日]09-08
2017年上海植物园工作人员招聘公告11-14
中华文化作文700字01-14