

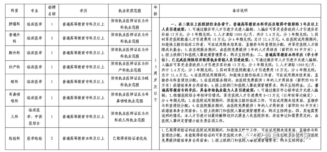
报名时需提交材料:毕业证、学位证原件及复印件,执业或资格证原件及复印件,规培合格证原件及复印件
报名时间:2022年11月29日-2022年12月30日(周末除外)上午8:30-12:00,下午13:00-16:30。
报名地点:汉源县人民医院门诊十楼人事科
联系电话:0835-4223092(任老师),18180005551(熊老师)
汉源县人民医院
2022年11月29日
正在阅读:
2022四川雅安市汉源县人民医院招聘公告【11人】12-01
关于营销团队口号宣传语10-26
阿丽塔战斗天使观后感300字07-24
可爱的小鱼作文500字10-08
学校组织综合实践活动总结08-01
儿童保健实习心得体会日记11-17