结合我校师资队伍建设和高层次人才工作需求,经研究决定发布本公告。现将有关事项公告如下:一、单位简介
台州职业技术学院是一所由政府举办的全日制普通高等学校,公益二类全额拨款事业单位。2019年,学校成为教育部现代学徒制试点单位;2021年,学校列入浙江省“双高计划”建设单位。
二、招聘计划
本次共招聘专业技术岗位50人(具体招聘计划见附表1、附表2)。
三、招聘条件
(一)基本条件
1.遵纪守法,品行端正,愿意履行事业单位人员的义务;
2.具备适应岗位要求的身体条件,能适应教育教学工作要求;
3.硕士研究生、技师年龄在35周岁及以下,博士、副高、高级技师年龄一般在45周岁及以下,岗位另有说明的除外。具有正高级专业技术职务的人员、紧缺人才,年龄可适当放宽。
(二)招聘岗位具体要求
具体招聘岗位、需求专业和其他要求等详见附表1、附表2。专业由招聘单位参照教育部、浙江省公务员招考相关专业目录进行设定;部分专业涉及名称更改的,新旧专业可认定为同一专业;专业名称不一致,但所学方向相同相近的,一般可接受应聘,并以招聘单位审核意见为准。接受应聘的专业须与岗位要求的学历相对应。
四、招聘程序和办法
(一)信息发布平台
1.台州市人力资源和社会保障局网站(http://rsj.zjtz.gov.cn/,“事业单位招聘专栏”);
2.台州人才网(www.tzrc.cn,“资讯中心”栏目)
3.台州职业技术学院网站(https://www.tzvtc.edu.cn/,“台州职业技术学院--通知公告”栏目);
我校还将在国内其他人才招聘网站上发布招聘信息,台州职业技术学院网站为发布其他相关信息的平台。
(二)招聘时间
“招聘计划(一)”招聘时间自公告之日起至2023年12月31日。自公告发布之日起10个工作日后,根据各岗位报名情况,不定期组织考核,不设最低开考比例。
“招聘计划(二)”报名时间截至2023年4月28日。同一岗位入围人数按不低于计划招聘人数的3倍进入业务考核。
(三)报名:采用网络报名方式。应聘者填写完整的报名表(见附件3)以及本人基本材料(包括本人受教育经历、工作经历、科研成果、获奖情况等)和身份证、初始学历以来的学历学位证书、专业技术职务证书等能反映情况和证明水平的材料复印件的电子文档(面试时提供原件),发送至本校人事处邮箱tzzyjsxyrsc@163.com(请在报名邮件主题注明“姓名+应聘岗位+招聘计划一/二”)。国内2023年普通高校硕士应届毕业生应提供学校核发的就业推荐表、高校毕业生就业协议书,并在2023年7月31日前取得相应学历、学位证书,否则不予录用。留学人员须提供经教育部留学服务中心认证的《学历学位认证书》。
(四)资格审查:学校对报名人员进行资格审查,并根据应聘人员报名时提供的相关材料确定合格人员名单。合格人员名单将在指定网站上公布。
(五)考核及评鉴
“招聘计划(一)”:考核根据岗位特性,主要采用试讲(含开放性问答)或学术报告(含开放性问答)等方式进行,必要时组织校内外专家就其学术水平作评议并做出鉴定。
“招聘计划(二)”:考核根据岗位特性,主要采用试讲、专业笔试、综合面试等方式进行,试讲/综合面试最低合格分数为60分,低于60分不列入体检、考察对象。各岗位入围人员、考试形式及开考时间以招聘入围名单公告为准。
(六)确定入围人员:根据业务考核及评鉴等情况按1:1比例确定体检、考察人员,同时在指定网站上公布业务考核结果及体检、考察人员名单。
(七)体检与考察:体检采用《浙江省教师资格认定体检标准及操作规程》执行;考察着重了解考核对象的思想政治素质、能力素质、遵纪守法情况、道德品质修养等。
(八)公示与聘用:拟聘用人员名单报经台州市人力资源和社会保障局核准备案后,同时在台州市人力资源和社会保障局及台州职业技术学院网站上公示七个工作日。公示期满后无异议,办理人事关系转移手续并签订聘用合同。在办理人事关系转移手续时将审核档案资料,若发现拟聘用人员档案资料有不符合报考条件的,将取消聘用资格。
(九)递补:面试后、办理聘用手续前,因体检不合格、考察结论不宜录用或考察对象自动放弃的,或其他因故被取消聘用资格等,由台州职业技术学院决定是否从本岗位试讲/综合面试成绩均合格者中按综合总分排名依次递补,并报台州市人力资源和社会保障局备案。在办理聘用手续之后放弃聘用资格的,不再递补。
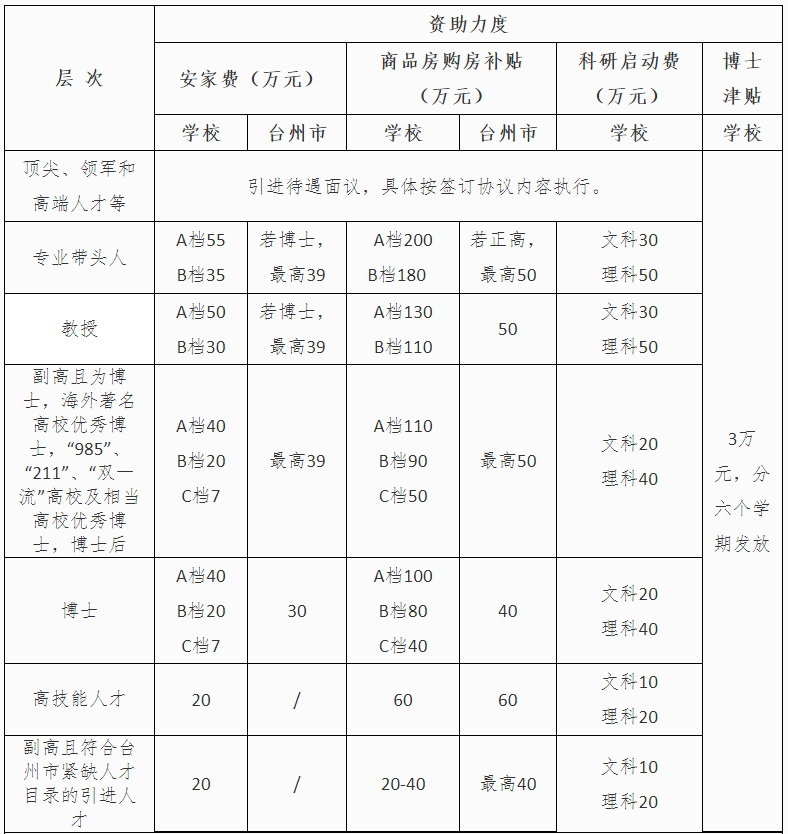
五、待遇
聘用人员除按国家有关规定享受工资、保险等待遇外,符合我校高层次人才标准的,将提供购房补贴、安家费、科研启动费等方面的待遇。具体见下表:

六、相关事项说明
1.应聘人员对招聘公告本身或在指定网站公布的相关信息有异议的,可在公布之日起5日内向台州职业技术学院人事处反映,以便及时研究处理。
2.应聘者应对自己所填报资料的真实性负责,诚实应聘。对伪造、涂改证件、证明,或以其他不正当手段获取应聘资格的应聘人员,将取消应聘资格。对已聘人员,一经查实,即予解除聘用合同。
3.曾因犯罪受过刑事处罚的人员,曾被开除公职的人员,原为公务员、事业单位工作人员被辞退未满5年的人员,不得应聘。考试违纪违规行为的认定和处理,按照《事业单位公开招聘违纪违规行为处理规定》(中华人民共和国人力资源和社会保障部令第35号)执行。
4.聘用人员必须在规定的时间内报到。逾期不能报到的,或无法办理人事关系转移手续的,责任由应聘人员自负,招聘单位可终结应聘程序。
5.资格复审前,中小学教师应书面报告所在学校,提供所在单位出具的同意报考证明。若未提供同意报考证明的,由本人在规定时间内与学校协商解除聘用关系后再办理聘用报到手续,未在规定时间解除聘用关系的,视作放弃。
6.聘用人员使用报备员额编制,列入事业单位编制实名制管理,实行事业单位聘用制度。新进人员与招聘单位签订事业单位聘用合同,并按规定约定试用期。试用期满后,考核合格者,予以正式聘用;不合格的,取消聘用。
7.新聘用教师(含实验员)必须在正式人事关系办理完毕后三年内取得高校教师资格证书,否则学校将予以解聘。
8.报考条件中有关专业技术职务或资格,仅作为岗位招聘的补充条件,不作为岗位聘任的依据。
9.出生日期以身份证为准,计算至公告发布之日止。招聘岗位所需专业技术资格、职业水平资格以及工作岗位所需的其他有关证书(证明)等取得时间和工作经历计算至资格初审合格名单发布之日止。工作经历以劳动(聘用)合同(或工作经历证明)和社保参保证明为准。全日制在校就读期间参加的社会实践、实习、兼 职等不能计算为工作经历。
七、咨询和监督
(一)咨询
地址:浙江省台州市学院路788号台州职业技术学院人事处;
邮编:318000;
联系电话:0576-88656603,88665333;
联系人:王老师、徐老师
(二)监督
台州职业技术学院纪委(纪委办):0576-81871906。
台州市人力资源和社会保障局(事业单位人事管理处):0576-88511069。
附件>>>点击查看
1.台州职业技术学院2023年招聘计划一.docx
2.台州职业技术学院2023年招聘计划二.docx
3.台州职业技术学院公开招聘人员报名表.docx
4.工作经历证明.docx
5.同意报考证明.docx
台州职业技术学院
2023年3月13日
原文标题:台州职业技术学院2023年公开招聘人员公告
文章来源:http://rsj.zjtz.gov.cn/art/2023/3/14/art_1229045970_3858085.html
正在阅读:
2023年浙江台州职业技术学院公开招聘50人公告(即日起报名)03-15
关于安全宣传活动的总结09-24
高考后澳洲留学该如何选择?08-10
2023年山东青岛市市北区幼儿园招生第一次网上报名时间:6月12日-15日06-09
老实人会吃亏吗作文600字08-17
2017年西藏高级会计师报名网站:全国会计资格评价网06-25
2017年浙江公务员申论考试真题及答案B卷(Word版)12-29
珍藏在心灵深处的财富作文800字08-11
2020年电气工程师考试成绩查询时间10-30