根据《关于做好2023年春季学期全区幼儿园插班工作的通知》,参照《深圳市教育局关于做好2023年春季学期幼儿园招生工作的通知》(深教〔2022〕81号)要求,本园2023年春季学期插班工作安排如下:我园创建于2015年,是龙岗区教育局主管的全日制公办幼儿园,属于区一级幼儿园,幼儿园占地面积1500平方米,建筑面积1300平方米,办学规模6个班,目前开办5个班级,其中小班1个、中班2个、大班2个。优良的学习环境,丰富的教玩具,专业富有爱心的保教老师,是幼儿学习成长的乐园。
一、招生对象
小班:3名,
2019年8月31日(含8月31日)前出生的儿童;
中班:12人,
2018年8月31日(含8月31日)前出生的儿童;
大班:9人;
2017年8月31日(含8月31日)前出生的儿童。
二、招生范围
1.龙东 社区的适龄儿童
2.享受政府相关优惠政策人员子女
3.如有富余学位将面向宝龙街道,龙岗街道招录
三、报名时间
2022年12月26日开始(招满为止)
四、报名方式
(1)到园填写报名表(上午8:30——下午19:00)
(2)用手机扫码填写《深圳在园儿童基本信息采集表》
五、报名申请材料
1.幼儿身份证
2.父母(或监护人)双方身份证
3.户口本(幼儿及父母(或监护人)
4.儿童出生证
5.儿童预防接种查验证明
6.一寸照片6张
7.体检报告
六、收费及标准
1.保教费924元/人/月(根据深发改【2015】26号文件区一级幼儿园收费)
2.伙食费350月/人/月(按照龙岗区公办幼儿园收费备案标准收取)
七、招生程序
(一)接受报名。(即日起到2023年1月26日)
在报名时间内,幼儿父母(或监护人)可直接前往龙东第三幼儿园保安室领取新生报名表并进行填写预报名。
(二)递交材料。(2023年1月28日上午9:00-10:00)
递交报名申请后,幼儿家长(或监护人)应按要求准备相关材料,幼儿园会在规定时间通知家长递交相关报名材料进行核验。
(三)材料核验。(2023年1月29日至1月31日)
幼儿园合理安排材料核验的时间,尽量分散核验。核验报名材料原件,留存复印件。
(四)录取规则。
报名材料核验合格的人数低于招生计划时,幼儿园均会全部录取;报名材料核验合格的人数超过招生计划时,幼儿园将按照《龙岗区学前教育阶段招生录取排类一览表》的要求按序录取。
(五)公布结果。(2023年1月29日)
招插班生工作结束前,在本园公示栏公布录取结果,并会以短信、电话等方式告知家长是否录取。未被录取的幼儿,家长有疑问的,幼儿园应当予以解释说明。
(六)登记入园。
新生入园时,父母(或监护人)应填写《深圳市幼儿园在园幼儿基本信息采集表》,并按卫生保健部门的要求建立新生健康档案。
八、录取方式
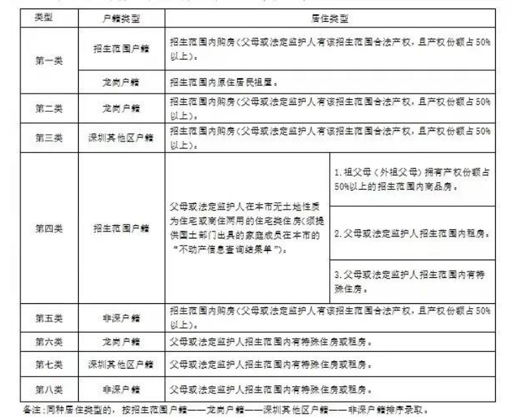
按适龄幼儿所属类别从第一类至第八类依次录取,额满为止。(生源分类顺序如下图)
备注:
(1)同类同等条件下:龙东 社区户籍优先录取。
(2)同类同等条件下:学区购房的按购房时间排序,时间长的先录取。学区租房按租赁凭证登记备案日期时间先后排序录取(如备案时间早于起租时间,按照起租时间计算)。
正在阅读:
广东深圳市龙东第三幼儿园2023年春季学期招生啦!【招满为止】12-27
懂你作文1000字07-03
2017年重庆黔江中考英语真题12-10
2016上海市一级建造师资格领证通知11-27
欢度国庆家庭祝福短信07-17
未来的图书馆作文500字10-20
2022年河南国际货运代理考试时间、方式及科目【10月30日】07-19
员工工作自查报告10篇06-11
2016证券从业资格考试试题及答案:证券市场基本法律法规(预测卷4)02-25
律师事务所业务办理介绍信怎么写07-30
物资供应公司2016党支部工作总结09-07