
一、医院简介
中南大学湘雅二医院桂林医院是第三批国家区域医疗中心建设项目,也是广西首个获批的国家区域医疗中心。医院实行一院两区,即临桂院区(原旅游综合医院)和叠彩院区(原桂林市第二人民医院),以国家区域医疗中心设置标准建设,以心血管学科群为中心,同步建设移植学科群、危急重症学科群、外科尖端技术学科群、肿瘤血液学科群、舒适化医疗学科群、脑科学学科群、老年疾病学科群、支撑医疗学科群,形成“大专科、小综合、大康复”的发展特色,实现“品牌、技术、管理”三平移的同质化发展。医院于2022年12月正式挂牌,预计2023年底正式投入运营。初期建设床位1500张,5年内逐步增加至2000张,达到国家区域医疗中心验收标准。
根据医院发展规划,我院2023年第一批招聘各类别人才373名,热忱欢迎海内外英才加盟中南大学湘雅二医院桂林医院,共创辉煌。
二、基本条件
1.遵纪守法,爱岗敬业,身心健康,能胜任应聘岗位需求,具有良好的沟通能力和团队协作精神。
2.应届、往届毕业生均可报名。
3.各专业技术岗位须取得相应的执业准入资格或专业技术资格,且执业范围符合专业技术需要。应聘医师岗位者,须取得住院医师规范化培训合格证书或在2023年8月前完成规培。
4.学历要求:均指全日制学历。
5.年龄要求:截止至2023年6月30日,硕士不超过35周岁,本科不超过28周岁。
6.高级职称人才(副高及以上)、医院急需人才(麻醉科、重症医学科、病理科、皮肤科、心血管内科、心胸外科、急诊科、耳鼻喉科、血管外科、创伤外科、超声心电图科),条件可适当放宽。
7.凡受到党纪、政纪处分或者正在接受纪律调查的人员,以及受刑事处罚或正在接受司法调查尚未做出结论的人员,不接受其应聘申请。
三、招聘政策
1.护理本科人员、其他岗位硕士及以上人员可直接入编,其他人员按政策提供编制。
2.医院协助申报广西壮族自治区和桂林市各类人才计划,享受相应津贴补助、住房、子女就学的优惠政策。
3.待遇:高层次人才一人一议,可享受补贴30-60万元,科研启动经费30-50万元,给予解决配偶工作等。全日制博士可享受补贴20万元。能填补医院高精尖技术空白的高级职称人才、医院急需人才、全日制硕士可享受补贴10万元。
4.招聘人员均可至中南大学湘雅二医院(湖南长沙)进修。
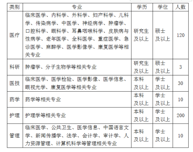
四、招聘岗位

五、招聘程序
个人报名、资格审核、科室考核、医院面试、体检、公示、聘用。
所有程序在报名截止后一个月内完成。
六、报名方式
线上报名。符合条件的应聘者请扫描以下二维码报名,并将相关材料扫描件(毕业证、学位证、执业证、资格证、大学或研究生期间的成绩单、学校就业推荐表、导师简介、英语四、六级证书、计算机等级证书、其他奖励证书)等,以“意向科室+姓名+学历+专业”为邮件主题及文件名发送至招聘邮箱eyrsk2827220@163.com。

七、注意事项
1.应聘者信息必须真实有效,如所填信息与事实不符,或蓄意作假、伪造证件及其它不正当手段通过考核者,将取消录取资格。
2.后续招聘信息将通过医院(http://www.gleyy.com/)或电话、短信、邮件等进行通知,请及时关注以免错过重要信息。
报名截止日期:2023年2月15日17:00。
电话:0773-2827220(工作日:8:00-12:00,15:00-18:00)
联系人:刘老师、冉老师
联系地址:桂林市凤北路8号(原桂林市民政局)1楼人事科
原文标题:中南大学湘雅二医院桂林医院2023年度招聘公告(第一批)
文章来源:http://wjw.guilin.gov.cn/tzgg/202301/t20230113_2439833.html
正在阅读:
2023广西中南大学湘雅二医院桂林医院招聘373人(报名截止日期:2月15日止)01-17
云南昆明市旅游市场监管综合调度指挥中心2018招聘辅助性人员补充04-27
2023年上海一级建造师报考条件07-01
2018年广西设备监理师考试成绩查询时间:11月中旬08-18
119消防日活动主题标语汇总12-04
2022年天津市高级中等学校艺术体育类专业考试考生防疫与安全须知05-13
桃树赞作文600字12-26
2023毕业生欢送会策划书06-16
热门童话小故事文字版大全01-25
技术研讨交流会议主持词06-30