
县城小学一年级和小升初(初一)网上预报名时间为7月5日-8月15日,期间家长自助登记信息,登记不分先后。
县城小学的六年级毕业生小升初报名由教育局统一安排,不进行在线预报名。
各乡镇学校起始年级招生以现场方式进行,不需要通过网上预登记,报名时间以各乡镇学校具体报名通知为准。
2.入学年龄要求
县城学校一年级新生2017年8月31日前出生。
各乡镇中心学校根据学位资源、是否有住校需求等因素合理确定小学一年级新生的入学年龄,不得超过7周岁。
3.县城小学、初中按学区入学,户籍和房产要求
房屋不动产登记时间统一界定为2022年12月31日之前,户籍登记时间为2023年6月30日前;二是房产证或不动产证应是法定监护人(父母亲或其他委托监护人)自有合法房产(房管部门颁证或备案),且已实际交房入住。在建未交付使用的小区不纳入学区。
4.房产的产权人为共有的要求
入学孩子监护人产权份额应不少于50%。房产用途(性质)须为住宅,工业用房、商业用房(含公寓)、储藏室、车库等非住宅不能作为入学房产。
5.祖孙三代户籍登记在县城的适龄儿童入学说明
祖孙三代(祖父母或外祖父母、孩子父亲或母亲、秋季入学孩子)居住在县城同一套房屋,且户口在该房屋上无迁移记录的,参照“户房一致”执行,按学区直报入学。祖孙三代同户籍不在县城区域的,祖父母或外祖父母的房产不作为孩子县城入学凭证。
6.关于回迁户适龄儿童入学说明
县城小学学区内因旧城改造和城市建设而拆迁的居民,回迁户适龄儿童入学时,法定监护人持户口簿、房屋评估与回购等相关认证资料进行报名预登记,满足“户房一致”条件的纳入现学区对应学校进行招生;拆迁后已安置的根据房屋所属学区按相对就近原则入学。
7.符合县城调剂入学的对象
(1)户房地址一致,房产时限满足条件,户籍迁移时间在2023年6月30日以后的。(2)县城城镇居民有户无房或不能出具房产确权材料的。(3)县城房产与户籍不一致的。(4)进城经商人员所持营业执照(2022年6月30日前办理,经营食品、药品类的办理了食品、药品许可证)及年报凭证,租房备案手续齐全。
8.外来务工人员随迁子女入学政策
达到6周岁法定入学年龄的外来务工人员随迁子女入学时,法定监护人须提供户口簿、居住证、正规劳务合同或营业执照(2022年6月30日前办理,经营食品、药品类的需提供食品、药品许可证)及年报凭证等资料。在县城购房且已入住的,房屋所在区域内对应学校学位充足时可直报入学,学位不足时按相对就近原则调剂至其它学校入学。
9.乡镇学校小升初符合到县城学校就读初中的由教育局统一调剂入学
各乡镇学校的小学毕业学生,法定监护人在县城购房、落户或经商的,提供户口簿、房产确权资料、营业执照(2022年6月30日前办理,经营食品、药品类的需提供食品、药品许可证)及年报凭证等原件,通过网络自助完成预报名登记,由县教育局会同相关业务单位统一核实后根据县城学校初中学位资源实际调剂入学。
10.外来务工人员随迁子女小升初政策
法定监护人到大通县务工或经商,其子女小升初时需要在大通县初中学校入学,须提供当地教育部门出具的学籍证明(仅对外省)、户口簿、居住证、合法务工合同或营业执照(2022年6月30日前办理,经营食品、药品类的需提供食品、药品许可证)及年报凭证等材料,符合条件的由教育局根据各初中学位实际调剂入学。
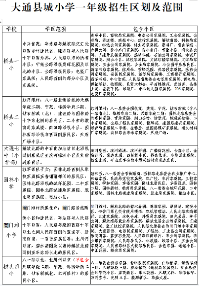
附件:2023年大通县城小学招生区划示意图
正在阅读:
7月5日起预报名!2023年青海西宁市大通县幼升小政策解读和学区划分范围公布03-23
有关端午节的初中小作文400字01-08
2016安徽会计证继续教育网上考试答案04-23
黑龙江鹤岗2020年4月自考准考证打印时间:4月6日起01-17
浙江丽水2018年考研报考点选择问题01-31
精选幼儿园教师读书心得【四篇】08-27
2019年南方航空航医类春季校园招聘、社会招聘简历筛选结果及笔试安排通知(航医类)10-22
关于青春的励志名言:青春是美妙的,挥霍青春就是犯罪06-27
2014年甘肃省酒泉市中考化学真题及答案(Word版)08-26