>
【文档预览】 文档大全网整理发布2022年辽宁省大连市中考历史真题及答案(Word版),前五页预览如下:
本文来源:https://www.wddqw.com/mofm.html
相关文章:
正在阅读:
2022年辽宁省大连市中考历史真题及答案(Word版)05-26
[苏教版六年级数学上册第六单元测试卷及答案培优版]苏教版六年级数学上册第六单元测试卷及答案08-23
雅思口语考试的几大步骤09-13
国家医学考试网:2016河南中医助理医师成绩查询网站05-03
2022年云南环境影响评价师报考条件04-17
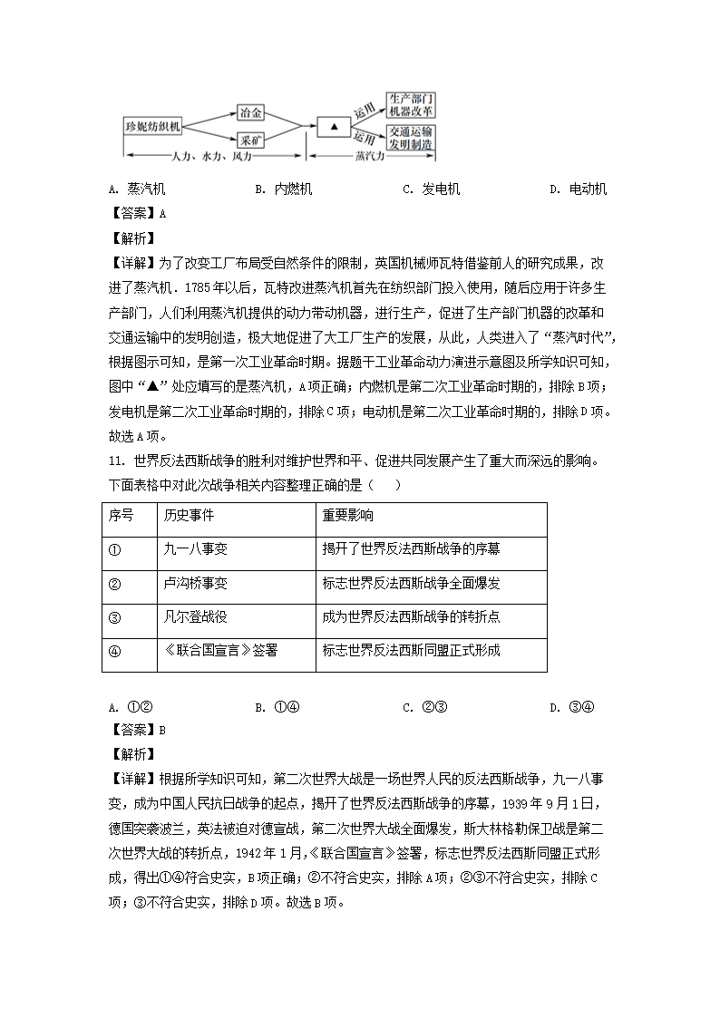
2021年黑龙江绥化市公务员及参公人员面试现场资格确认公告07-09
2017年公务员辞职报告范文06-15
2018年山东淄博中考分数查询时间06-12
2019年河南中考语文试卷及答案:2019年河南漯河中考语文答案11-07
山东菏泽2020考研报名入口已开通02-26
2023上海交通大学医学院附属仁济医院工作人员公开招聘(报名时间:即日起至2月13日)02-02