【#高考# 导语】®文档大全网高考频道从菏泽市教育局了解到,山东菏泽2023年夏季高考外语听力考试社会考生专用核酸检测采样点已公布,听力考试考生核酸检测时间为1月5日至6日,考试将于2023年1月8日举行。具体如下:

2023年夏季高考外语听力考试将于2023年1月8日上午如期举行。
请考生提前申领山东省电子健康通行码,考生需于1月5日—6日进行1次核酸检测。为确保及时得到核酸检测结果,避免核酸检测未出结果影响信息填报,考生原则上应于1月5日进行核酸检测。完成核酸检测后,请所有考生务必于1月5日9:00至1月6日17:00登录网站https://wsbm.sdzk.cn:8888/tlxxtb/,如实填报个人健康信息,我们将根据考生填报健康信息进行分类编场。若个人健康信息填报时,考生已确认在阳性感染期内,则无需进行核酸检测,请直接如实填报个人健康信息即可。若考生属于正在医疗机构接受救治的新冠感染重症患者,可与报名地县级教育招生考试机构联系落实参加考试事宜。
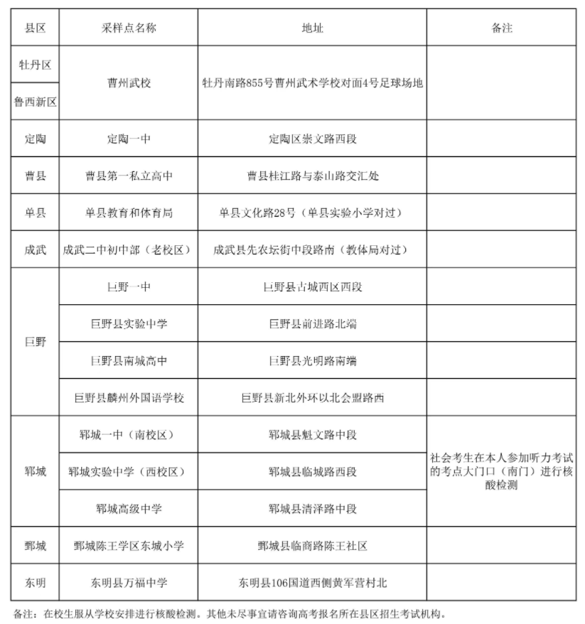
1月5日—6日各地将设置专门核酸检测点并通过招考机构网站向社会公布,其他社会检测点也将面向听力考试考生开放,考生可凭省教育招生考试院1月4日推送的核酸检测短信进行单人单管免费检测(若因特殊情况未收到短信,可与报名地县级教育招生考试机构联系落实)。在校生也可参加由生源学校在学校组织的核酸检测。

原文标题:菏泽市2023年高考外语听力考试社会考生专用核酸检测采样点
文章来源:http://hzjy.heze.gov.cn/2c908088819842f701819a259ed7001c/1610218093655756800.html
正在阅读:
山东菏泽2023年夏季高考外语听力考试社会考生专用核酸检测采样点公布01-06
2020年江苏泰州初级经济师报名时间及入口(7月28日-8月6日)11-30
2018年贵州中药学职称考试报名入口:中国卫生人才网03-24
河北廊坊2022年3月学业水平合格性考试笔试科目成绩查询时间:3月下旬公布05-04
优秀七年级作文300字:难忘的春游10-02
[中国农业银行校园招聘面试通过率]中国农业银行校园招聘面试准备07-26
危急时刻作文500字08-04
一节体育课作文400字左右06-19
高一说明文作文:假如不上学01-23
除夕吃年夜饭的祝福句子02-01