【#教师资格证# 导语】©文档大全网从海南省考试局获悉,2022年上半年海南中小学教师资格考试笔试报名公告,报名时间为1月14日-1月17日,网上审核时间为1月14日-1月18日,缴费时间为1月18日前,准考证打印时间为3月7日-3月12日,考试时间为3月12日,成绩查询时间为4月15日,具体详情如下:

注意:考生报名时,请务必注意根据自己所报类别选择相应的考区!
2022年上半年中小学教师资格考试笔试将于3月12日举行,考生网上报名于1月14日至17日进行。现就我省中小学教师资格考试笔试报名有关事项公告如下:
一、考试疫情防控要求
(一)考生须严格遵守考试疫情防控管理要求和面试考生须知,诚信考试,不得有瞒报、谎报等行为,否则将依法追究有关责任。
(二)考生进入考点时须佩戴口罩(自备),进入警戒线后严禁擅自摘除口罩(监考员进行身份核验时短暂摘下口罩),在考试期间身体如有不适可举手报告监考员。
(三)考试前,考生应提前到达考点。在考点入场检测处,请考生提前准备好当天本人防疫健康码(绿码)和通信大数据行程卡(绿码)、纸质准考证、有效身份证件以及相关人员新冠病毒核酸检测阴性报告证明,并配合工作人员做好入场扫码和体温检测准备。严禁不经过测温擅自跨越警戒线,一旦违反将按违纪处理。
(四)接受测温、检查时须排队并保持适当安全距离(间隔不小于1米)。
(五)14天内从低风险地区、省外非涉疫地区来(返)海南的考生,参加考试时须持48小时内1次核酸检测为阴性的证明方可参加考试。21天内有疫情涉疫区旅居史的来(返)海南的考生,持48小时内2次核酸检测阴性证明才能登机(乘车),考试当天须持考前48小时内2次(采样时间间隔24小时)核酸检测阴性证明方可参加考试。21天内有中高风险地区旅居史考生应当提前完成集中隔离等疫情防控措施方可参加考试。(中高风险区、涉疫区名单及其详细疫情防控措施以海南省卫生健康委最新公布的为准)。
(六)考生参加考试须符合以下疫情防控健康监测要求:
1.考前7天,考生通过微信或支付宝等app扫描海南省健康码进行每日实名健康打卡。考前,相关部门将对考生健康码信息进行筛查,“绿码”考生才能进入常规考点和常规考场参加考试。
2.入场进行体温测量时或考试期间发热(体温≥37.3℃)的,经综合评估不符合条件者不得参加考试、中止考试或不得与其他健康考生同场考试。
3.健康码不为绿色的,将按照以下不同情况提交相应的证明材料,否则不得参加考试。
(1)考前14天内有过发热(体温≥37.3℃)、咳嗽、气促等症状的考生,须提供3天内一次核酸检测阴性证明。
(2)考试前被有关部门划定为密接、次密接以及外省市推送的其它重点人员,应按要求完成管控措施方可参加考试。
(3)考前28天内有境外旅居史的考生,严格按照我省疫情防控指挥部要求实施管控,须集中隔离医学观察14天、7天居家健康监测、7天自我健康监测。“14+7+7”健康管理期间,严格按要求做核酸检测。考试时提供居家健康监测期间2次核酸检测阴性证明和自我健康监测第7天核酸检测阴性证明,否则不得参加考试。
二、报名条件
申请在海南省报名参加中小学教师资格考试笔试的人员应遵守宪法和法律,热爱教育事业,具有良好的思想品德;符合申请认定教师资格的体检标准;符合海南省认定中小学教师资格规定的条件,同时符合以下(一)、(二)、(三)条的有关条件:
(一)符合下列条件之一的人员,可以在海南省报名
1.户籍在海南省的人员(含在职、待业人员)或持有海南省有效期内居住证的外省市户籍人员。
2.在海南省全日制普通高校就读的在校三年级以上(含三年级)学生,或户籍在海南省,在省外全日制普通高校就读的在校三年级以上(含三年级)学生,可以报名参加与本人毕业时取得学历层次相应科类的考试。
3.在海南省生活、居住的港澳台居民。
(二)符合海南省教师资格认定的学历条件
报考幼儿园和小学教师资格的应当具备大学专科毕业及以上学历;报考初级中学、高级中学、中等职业学校教师资格的应当具备大学本科毕业及以上学历;报考中等职业学校实习指导教师资格的应当具备中专毕业及以上学历,同时还应具备相当于助理工程师以上专业技术资格或中级以上工人技术等级。
(三)被撤销教师资格的,5年内不得报名参加考试;受到剥夺政治权利,或故意犯罪受到有期徒刑以上刑事处罚的,不得报名参加考试。曾参加教师资格考试有作弊行为的,按照《国家教育考试违规处理办法》的相关规定执行。
三、报名时间
(一)考生上网填报报名信息的时间:2022年1月14日至17日17:00前。逾期报名系统将自动关闭,不再接受考生报名。
(二)网上审核确认时间:2022年1月14日-18日17:00前。 我省中小学教师资格考试报名实行网上资格审核,考生不需要现场递交报名材料和确认。报考资格由考区根据考生网上提交的报名信息进行网上审核、确认,考生网上报名信息的真实、有效性由考生本人负责,如不按要求填报报名信息,或不符合报考条件蓄意作假报名参加考试,由此造成的后果由考生本人负责。
(三)网上缴费截止时间:2022年1月18日24:00。审核通过的考生没有在规定时间内缴费的按自动放弃报名处理,逾期不再补办。
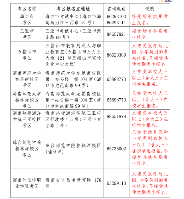
四、考区设置
五、报名办法
我省中小学教师资格考试笔试采用网上报名注册、网上审核和网上缴费的办法。
(一)网上注册。考生登录中小学教师资格考试网(http://ntce.neea.edu.cn)注册用户,签署《诚信考试书》,按提示填写个人信息,上传本人照片,选择考区和考试科目。网上报名截止前,考生可反复登录报名系统修改个人报名信息,报名截止后,不能再修改信息。
(二)网上审查。考生网上提交报名信息后,考区将在48小时之内进行网上审核确认,请考生注意登录网上报名系统查验审核情况。如未通过审核且原因不明,及时向报名考区咨询。
(三)网上缴费。考生报名资格审核通过后,即可进行网上支付考试费,报名资格未经审核或审核不通过的考生不能支付考试费。审核通过的考生必须在2022年1月18日24:00前网上支付,逾期未支付者,按自动放弃报名资格处理。
(四)具体操作步骤:
1.登录中小学教师资格考试网站(http://ntce.neea.edu.cn)注册用户。
2.签署《诚信考试书》,
3.按系统提示填写个人信息,上传本人照片。
照片要求:
(1)考生本人近6个月以内的免冠正面证件照;不得戴帽子、头巾、发带、墨镜;不得为大头照、半身照、生活照、自拍照等,上传的照片不符合要求,将不得参加考试;
(2)照片格式及大小:JPG/JPEG格式,不超过200K;
(3)照片中显示头和肩的上部;黑白或彩色均可,一般要求背景为白色;
(4)使用MicrosoftOfficePictureManager,图画,Photoshop,ACDsee等工具,将照片进行剪裁压缩。
4.检查核对本人信息,发现错漏及时修正。
5.上网查询报名资格审核结果。
6.登录报名系统,网上支付报名考试费。
六、重要提示
(一)考生报名参加我省中小学教师资格考试笔试,必须符合我省中小学教师资格考试笔试报名条件,并如实填写报名信息。如果报名时弄虚作假参加了中小学教师资格考试笔试,并由此获得中小学教师资格考试合格证明,一经查实,仍将按照有关规定予以处理。
(二)考生须本人进行网上报名,并对本人所填报的个人信息和报考信息的真实性负责。禁止培训机构或学校团体替*生报名,如有违反而造成信息有误,责任由考生本人承担。
(三)考生在网上报名时,请务必按要求选择考区,否则将不能通过审核。考生参加考试的地点以准考证上的为准。
(四)所有考生(含以前参加过国家统考笔试的考生)报名前需要重新进行注册、填报个人信息和上传个人照片(照片不符合要求,将不得参加考试),重新注册操作不影响考生已获得的笔试和面试成绩。
(五)报名系统关闭后,将不再接收新注册考生报名申请;报名系统关闭前已有报名记录,但因照片、报考类别等信息有误审核不通过的考生,可以在报名公告公布的审核时间结束前修改信息重新报名。
(六)考生如忘记密码可通过报名系统提示操作,报名系统将把新的密码通过短信发送到考生报名时所填报的手机上。手机短信为考生重新获取密码的重要途径,在参加中小学教师资格考试期间,请考生慎重更换手机号码。
(七)准考证由考生自行登录报名系统进行下载、打印。准考证打印时间为:2022年3月7日-12日。
七、笔试考试科目
(一)根据教育部教师工作司印发的《关于中小学教师资格考试增加“心理健康教育”等学科的通知》(教师司函〔2017〕41号)和《关于中小学教师资格考试增加“特殊教育”等学科的通知》(教师司函〔2019〕51号)精神,我省中小学教师资格考试初中、高中、中职文化课类别继续开设“ 心理健康教育”学科以及小学类别“心理健康教育”、“信息技术”学科和初中、高中类别“特殊教育”学科,继续开设的笔试科目为两科,分别与同类别的“科目一”和 “科目二”一致。
(二)根据教育部教师工作司印发的《关于中小学教师资格考试音、体、美专业考生公共科目单独编码的通知》(教师司函〔2017〕34号)精神,音、体、美专业考生的笔试公共科目一、科目二(科目代码201、202、301、302)继续实行单独编码(相应科目代码:201A、202A、301A、302A),考试内容暂与原科目相同。实行单独编码后,音、体、美专业考生在笔试报名时应选报单独编码的公共科目。取得科目201A、202A合格的考生,面试仅限于参加小学类别音、体、美专业科目;取得科目301A、302A合格的考生,面试仅限于参加初中、高中、中职文化课音、体、美专业科目。考生已获得科目201、202、301、302合格成绩,可相应替代科目201A、202A、301A、302A合格成绩;考生已获得科目201A、202A、301A、302A合格成绩,不可替代科目201、202、301、302合格成绩。
(三)根据教育部教师工作司印发的《关于调整中小学教师资格考试部分考试科目名称的通知》(教师司函〔2021〕14号)精神,自2021年6月起对中小学教师资格考试小学面试科目“小学社会”调整为“小学道德与法治”,初级中学面试科目“思想品德(初级中学)”调整为“道德与法治(初级中学)”,初级中学笔试科目“思想品德学科知识与教学能力(初级中学)”调整为“道德与法治学科知识与教学能力(初级中学)”。考试科目名称调整后,在新的考试大纲颁布之前原科目考试大纲仍然适用,考生已通过且在有效期内的科目成绩仍然有效。
八、收费标准
根据海南省物价局、财政厅琼价费管〔2015〕302号文件要求,海南省中小学教师资格考试笔试所有类别收费标准均为70元/科。
九、公布成绩和颁发证书
笔试成绩查询开放日期4月15日,届时考生可登录教师资格考试网(http://ntce.neea.edu.cn)查询本人的考试成绩。考生如对本人的考试成绩有异议,可在考试成绩公布后5个工作日内凭本人身份证和准考证到省考试局提出复核申请。笔试单科合格成绩有效期为2年。
笔试和面试均合格者由教育部考试中心(教育部教师资格考试中心)颁发中小学教师资格考试合格证明。中小学教师资格考试合格证明有效期为3年。中小学教师资格考试合格证明是考生认定中小学教师资格的必备条件。
十、其它事项
查询中小学教师资格考试相关信息,可登录教师资格考试网(http://ntce.neea.edu.cn)、海南省教育厅网站(http://edu.hainan.gov.cn)和海南省考试局网站(http://www.hnks.gov.cn/)查阅。
附件:点击查看
附件1:中小学教师资格考试笔试网上报名流程图
附件2:中小学教师资格考试笔试报名网上支付银行列表
附件3:中小学教师资格考试(笔试)科目代码列表
海南省考试局
2022年1月4日
2022年上半年海南中小学教师资格考试笔试报名公告.doc正在阅读:
2022年上半年海南中小学教师资格考试笔试报名公告11-20
护理毕业生自我鉴定800字大专:护理毕业生800字自我鉴定三篇02-03
2022年云南西双版纳自治州勐腊县普通话考试时间及地点【7月10日】06-23
[2020年教师年度考核个人总结]2020年教师年度考核个人总结06-22
2022年12月安徽阜阳太和县人民医院部分专业岗位招聘公告(报名时间2022年12月21日止)12-16
往昔·如今·未来——写给父母的一封家信01-31
坐月子究竟该怎么吃?05-02
2017新郎结婚贺词祝福12-29
给爸爸的一封信作文700字11-23