【#中考# 导语】©文档大全网中考频道从湛江市人民政府网了解到,广东湛江市2023年高中阶段学校招生填报志愿工作的通知已公布,填报志愿工作将在6月10日至15日进行。具体如下:

各县(市、区)教育局,市直属有关学校:
我市2023年高中阶段学校招生填报志愿工作将在6月10日至15日进行。现就有关事项通知如下:
一、填报流程
(一)填写志愿表。考生可通过阅读《报考指南》或者浏览填报志愿网站(网址:http://zk.jyj.zhanjiang.gov.cn),了解我市今年高中阶段学校的招生政策和招生计划,以及高职院校的五年一贯制公费定向招生政策,综合自身的情况,合理选择各批次志愿学校(非直升应届初中毕业生仅能填报第二批次的志愿),填入《湛江市2023年高中阶段学校招生志愿表》(见附件)。此志愿表仅作为网上录入的草稿。
(二)上网录入志愿。时间是6月10日至13日。考生凭本人的用户名(报名号)和密码(准考证号)登录网上填报志愿系统(网址:http://zk.jyj.zhanjiang.gov.cn),首次登录时要重新设置密码。考生参照志愿表草稿录入志愿,以及点击“保存志愿信息”按钮保存志愿,请务必确认志愿是否保存成功。高中阶段学校招生以网上填报志愿系统保存的志愿为准。
(三)确认志愿。时间是6月14日至15日。确认志愿工作由各级初中学业水平考试管理部门(以下简称“招考办”)组织实施,包括三个步骤:一是打印志愿表,报名点学校通过志愿填报系统打印志愿表给考生校对;二是考生签名确认,考生必须在监护人的指导下认真校对志愿表,无误则签名确认,有误则用红笔在志愿表上修改和签名确认;报名点学校负责收集需要更正的志愿表,报县(市、区)招考办;县(市、区)招考办负责指定专人在网上填报志愿系统更正考生志愿,以及重新打印志愿表给考生签名确认;三是志愿表存档,报名点学校负责回收考生签名确认的志愿表,进行存档备查。任何单位和个人不得改动考生签名确认的志愿。
二、组织管理
我市高中阶段学校招生填报志愿工作由市教育局招生考试科、县(市、区)招考办和报名点学校分级管理,逐级负责。
(一)市教育局招生考试科:负责全市考生志愿填报工作的组织与协调;负责保障网络安全与数据库安全;负责招生计划库的更新与维护。
(二)县(市、区)招考办:负责组织与协调本地考生的志愿填报工作;负责监控本地考生的网上志愿填报进度;负责管理报名点学校的管理员用户,督促其落实各项填报志愿工作;协助发放《报考指南》。
(三)报名点学校:负责做好指导、组织本报名点考生填报志愿工作,以及处理填报志愿期间发生的问题;负责为考生提供支持和便利;负责监控本报名点考生的填报志愿进度,在确认志愿工作开始的第一天(即6月14日),要对本报名点符合填报志愿条件但未上网填报志愿的考生,逐一督促落实填报志愿;负责按照县(市、区)招考办的安排组织考生校对志愿、更正志愿、确认志愿;负责回收考生签名确认的志愿表。
三、注意事项
(一)志愿批次及志愿组
1.提前批(高职院校五年一贯制公费定向招生)。设1个志愿,见附件志愿表的志愿0。湛江幼儿师范专科学校分别在遂溪县录取2名、在徐闻县录取18名和在雷州市录取30名,及广东茂名幼儿师范专科学校在遂溪县录取18名公费定向培养的初中起点五年一贯制专科层次学前教育专业教师。考生填报志愿后,要通过招生院校组织的面试,以及中考成绩高于当地示范性高中的控制录取分数线才能参加录取。划线录取时,根据招生计划按中考成绩从高分到低分录取。若录取数超出招生计划,则采用“同分比较原则”找出优先录取的考生。
2.第一批第一志愿组(特长生)。设2个志愿,见附件志愿表的志愿1和志愿2。面向经批准列入该批次录取的普通高中学校。考生要参加招生学校的术科考试、取得合格以上成绩才能填报招生学校志愿,其中考成绩要达到全市第一批次普通高中最低录取控制分数线的90%才能参与投档录取。划线录取时,按中考成绩、术科成绩的合成总分(合成公式是:考生总分=中考成绩×40%+术科成绩×7.6×60%)从高分到低分、依照志愿顺序进行录取。
3.第一批第二志愿组(指标生)。设4个志愿,见附件志愿表的志愿3至志愿6。面向经批准列入该批次录取的普通高中学校。考生要符合指标生分配条件(参加今年我市中考、连续三年在报名所在初中学校就读且具有就读学校三年完整学籍),并且中考成绩要达到全市第一批次普通高中最低录取控制分数线。划线录取时,在本初中学校内按中考成绩从高分到低分录取。
4.第一批第三志愿组(统招生)。设4个志愿,见附件志愿表的志愿7至志愿10。面向经批准列入该批次录取的普通高中学校。
5.第二批第一志愿组(特长生)。设2个志愿,见附件志愿表的志愿11和志愿12。面向其他普通高中学校。考生参加招生学校的专业考试、取得合格以上术科成绩才能填报招生学校志愿,其中考成绩达到全市第二批次普通高中最低录取控制分数线的90%才能参与投档录取。划线录取时,按中考成绩、术科成绩的合成总分(合成公式是:考生总分=中考成绩×40%+术科成绩×7.6×60%)从高分到低分、依照志愿顺序进行录取。
6.第二批第二志愿组(统招生)。设5个志愿,见附件志愿表的志愿13至志愿17。面向其他普通高中学校。
7.第二批第三志愿组(中等职业学校)。设4个志愿,面向重点、省级重点、省市县属、跨市中等职业学校。
(二)划线方法
按志愿批次和志愿组顺序分批次分志愿组依次划线,实行“分数优先,依照志愿顺序”的平行志愿划线投档方式,划线按1:1的比例。若最低录取控制分数线上的投档数超出招生计划,先安排“同等条件优先录取”教育优待生投档,如投档计划仍未完成,则采用“同分比较原则”找出优先投档的考生。被提前录取的考生(如实验班、体育艺术特长生和民办学校自主招生)不参加划线。
(三)普通高中志愿投档流程
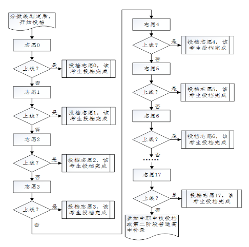
考生的普通高中志愿投档可理解为,划线系统在划定各志愿组各学校的录取分数线后,按以下流程逐个查阅考生的17个普通高中志愿,确定其投档录取的学校(下图的“上线”是指高于志愿学校的录取分数线,或者刚好达到志愿学校的分数线时同分比较占优;请注意刚好达到志愿学校的分数线不能确保上线):

要严格控制各学校的招生计划,若有多名考生同时刚好达到志愿学校的分数线,导致投档数超出招生学校的招生计划时,先安排“同等条件优先录取”教育优待生投档,如投档计划仍未完成,采用“同分比较原则”找出优先投档的考生,具体如下:
第一序位:比较不含政策性加分的中考总分,高者优先;第二序位:比较语文、数学、英语三科合计成绩,高者优先;第三序位:比较语文成绩,高者优先;第四序位:比较数学成绩,高者优先;第五序位:比较英语成绩,高者优先;第六序位:比较物史科目组成绩,高者优先;第七序位:比较物理、历史两科原始成绩的合计成绩,高者优先;第八序位:比较物理原始成绩,高者优先;第九序位:比较化道科目组成绩,高者优先;第十序位:比较化学、道德与法治两科原始成绩的合计成绩,高者优先;第十一序位:比较化学原始成绩,高者优先;第十二序位:比较生地科目组成绩,高者优先;第十三序位:比较生物学、地理两科原始成绩的合计成绩,高者优先;第十四序位:比较生物学、地理中高分科目的原始成绩,高者优先;第十五序位:比较生物学原始成绩,高者优先。如果考生成绩仍相同,视为相同序位。
(五)注意普通高中自主招生录取要求
拟录取为公办省一级及以上普通高中学校实验班的考生,中考成绩需达到招生学校在相应招生区域统招分数线的90%及以上才能被正式录取,否则将会被取消录取资格,并由市教育局按考生中考成绩和志愿统一划线录取。拟录取为民办学校自主招生的考生,中考成绩须达到招生学校所属批次普通高中统招生最低录取控制分数线才能被正式录取,否则将会被取消录取资格,并由市教育局按考生中考成绩和志愿统一划线录取。
(六)加强对考生志愿填报工作指导
各地、各初中学校要加强对考生志愿填报工作的指导,务必提醒考生及家长(监护人):一要理性填报志愿,特别在填报民办普通高中学校志愿时,考生及家长(监护人)要充分了解民办学校的招生政策和收费标准,综合家庭经济承受能力来考虑,才确定是否填报;二要对志愿负责,已被普通高中学校录取但未按规定时间到录取学校注册的学生,将视为自愿放弃普通高中录取资格,不能参加普通高中学校的补录,但可根据个人意愿报读中职学校。
(七)尊重考生自主填报志愿的权利
各县(市、区)、各学校要尊重考生的意愿,尊重考生的选择,严禁剥夺考生的知情权,不得隐瞒高中阶段学校生源计划,严禁违背考生意愿、擅自更改考生填报的志愿、强行分流学生。各县(市、区)招考办、学校工作人员只能协助考生上网录入志愿,不得代*生填报志愿,更不得有意隐瞒或截留考生志愿。
(八)按时完成志愿填报工作
各县(市、区)招考办、各学校要统筹安排时间,提醒考生尽早上网填报和保存志愿,避免集中在截止时间临近前填报志愿。截止时间一到,填报志愿系统将自动关闭。
(九)咨询方式
填报志愿期间,可拨打填报志愿网站公布的咨询电话进行咨询,或者通过QQ号(3513581993或3097477145)进行咨询。
原文标题:广东湛江市2023年高中阶段学校招生填报志愿工作的通知
文章来源:https://www.zhanjiang.gov.cn/zjsfw/bmdh/jyj/zwgk/bmwj/qtwj/content/post_1769409.html
正在阅读:
2023年广东湛江中考填报志愿工作的通知公布填报时间为6月10日至15日06-09
2018年中考物理试题及答案解析|2018年天津津南中考物理答案05-22
陕西:关于5月22日至23日高职分类考试校际联考暂缓进行的公告12-03
高一暑假生活作文【三篇】06-30
2019英国硕士留学申请条件06-09
精选2017年元旦搞笑的跨年祝福语大全07-01
2020年北京普通高等学校体育专业考试成绩查询入口【已开通】11-30
开学季的校园安全教育活动11-07
个人年终述职报告精选范文(10篇)01-09