
一、招生学校
根据统筹全区学位情况,2023年雨花区有37所学校招收进城务工人员随迁子女,具体名单及招生计划如下:
二、招生对象
在雨花区务工并持续合法居住一年以上(有连续且最近一年以上的雨花区居住证、长沙市城区社保、雨花区务工证明、雨花区租房合同),符合报名条件的进城务工人员随迁子女(2017年8月31日前出生)。
三、现场审核资料时间
2023年7月6日-8日(具体时间详见学校公告)
四、报名地点
有进城务工人员随迁子女招生计划的学校
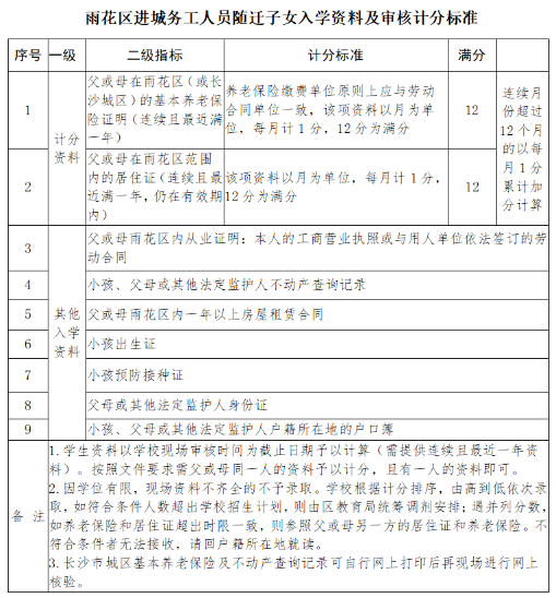
五、报名需提供资料及计分标准 
六、报名流程
审核资料——填写表格——上交表格及资料(现场计分达满分的,需上交原始资料留待交相关部门进一步查验——现场交流(老师与小孩交流)
七、注意事项
1、报名期间,请父(母)携适龄入学儿童、带好笔及1张一寸蓝底证件照和其他所有资料按指定报名时间进行现场登记。请自觉遵守报名现场的相关规定,诚信、有序递交各项资料,学生资料不齐当天必须补齐,过后不进行补报,请提前做好准备。请确保资料真实有效,如果复核发现资料造假,视同自愿放弃入学资格。
2、请家长提前在手机中下载“长沙人社12333”APP和“我的长沙”APP,需现场查验养老保险缴交情况和居住证办理状态。
3、最终录取以现场提供的资料复核属实后的计分为依据,与家长排队的先后顺序无关,请家长不要提前排队。录取将按照由高到低计分原则,如满分(24分)人数超出报名学校招生指标,由区教育局在雨花区范围内统筹调剂。由于我区学位紧张,不符合条件的学生无法接收,请回小孩户籍所在地就读。学生资料原则上以学校现场审核时间为截止日期予以计算。
4、学校将严格执行相关招生政策,坚持阳光招生,确保招生工作公平、公开、公正。对于符合条件的入学儿童将于8月下旬发放录取通知书,如有其他疑问,请咨询相关学校,联系电话见前表。
区教育局监督电话:
基础教育科:85880323
监察审计科:85881493
正在阅读:
2023年湖南长沙市雨花区秋季进城务工人员随迁子女入学方案[7月6日-8日审核资料]06-30
内蒙古2017年下半年英语六级口语考试报名时间:10月25日-11月2日02-29
学校颁奖典礼主持词范例四篇07-13
那些单车作文900字11-15
留学英国20所大学传媒专业申请要求汇总06-30
2017年审计署直属单位公开招聘工作人员22人公告11-17
端午节英语手抄报资料【10篇】04-22
凝望作文700字10-26
身边风景作文600字01-10
初中学生会纪检部工作计划开头语06-10