
各位报考人员:
根据审计署、人力资源和社会保障部审计专业技术资格考试办公室《关于2023年度审计专业技术资格考试工作有关事项的通知》(审考办字〔2023〕3号)精神,现将考试报名等有关事项通知如下:
一、考试时间及科目
2023年9月24日。
初、中级资格考试时间:
上午:9:00—11:30 审计相关基础知识
下午:14:00—16:30 审计理论与实务
高级资格考试时间:
上午:9:00—12:00 高级审计实务
二、报名时间及方式
报名时间为2023年6月5日0:00至6月14日24:00。考试采取网络报名方式,请报考人员登录全国专业技术人员资格考试报名服务平台(网址为http://zg.cpta.com.cn/examfront)进行报名。报考人员须在规定时间内完成报名,逾期无法进行报名。
三、报名及免试条件
(一)初、中、高级资格考试报名条件
凡遵守中华人民共和国宪法和法律法规,具备良好的审计职业道德和敬业精神,符合初级、中级、高级审计专业技术资格考试报名条件的人员,即可报名参加相应级别的考试。
1.具备国家教育部门认可的高中毕业(含高中、中专、职高、技校,下同)及以上学历,均可报名参加初级审计专业技术资格考试。
2.具备下列条件之一者,可以报名参加中级审计专业技术资格考试:
(1)高中毕业,取得初级审计专业技术资格,从事审计相关工作满10年;
(2)具备大学专科学历,从事审计相关工作满5年;
(3)具备大学本科学历或学士学位,从事审计相关工作满4年;
(4)具备双学士学位(包括第二学士学位),从事审计相关工作满2年;
(5)具备硕士学位或研究生学历,从事审计相关工作满1年;
(6)具备博士学位。
3.具备下列条件之一者,可以报名参加高级审计专业技术资格考试:
(1)具备大学专科学历,取得中级审计专业技术资格后从事审计相关工作满6年;
(2)具备大学本科学历或学士学位,取得中级审计专业技术资格后从事审计相关工作满5年;
(3)具备硕士学位或研究生学历,取得中级审计专业技术资格后从事审计相关工作满4年;
(4)具备博士学位,取得中级审计专业技术资格后从事审计相关工作满2年。
(二)应届毕业生报名考试
应届毕业生可以凭所在院校开具的应届毕业证明作为符合相应学历条件,报名参加当年度初、中、高级审计专业技术资格考试。考试合格人员领取证书时应补充提交学历学位证书信息等。
(三)港澳台和外国籍人员报名考试
港澳台和外国籍人员可以报名参加审计专业技术资格考试。港澳台和外国籍人员持内地高等学校毕业证书的,可以直接填报相关信息;持香港、澳门、台湾地区或者国外高等学校学历或者学位证书的,学历、学位证书须经教育部留学服务中心认证。符合考试报名条件的港澳台和外国籍人员在内地工作地或居住地就近报名。
(四)其他职称、职业资格人员报名考试
取得二级造价工程师、资产评估师、税务师职业资格证书,可以直接对应初级审计专业技术资格,按照规定的学历、年限条件报名参加中级审计专业技术资格考试。
取得注册会计师全国统一考试合格证书、一级造价工程师职业资格证书,或者在取得资产评估师、税务师职业资格证书时满足中级审计专业技术资格规定的学历和年限条件,可以直接对应中级审计专业技术资格,按照规定的学历、年限条件报名参加高级审计专业技术资格考试。
取得会计师、经济师、统计师、工程师中级职称,可以视同具备中级审计专业技术资格,按照规定的学历、年限条件报名参加高级审计专业技术资格考试。根据有关职称制度改革的指导意见和资格规定,相关职业资格可对应的会计、经济、统计、工程中级职称如下:


(五)免考条件和程序
获得审计硕士专业学位人员按照规定条件报名参加初级或中级审计专业技术资格考试,可以免试《审计相关基础知识》科目,仅参加《审计理论与实务》科目考试。
(六)从事审计相关工作界定
在审计及相关合规、稽核、内部控制、风险管理等岗位工作;或者在会计、经济、统计、工程或教育科研等岗位工作,且有相关审计实践经验的;可以视同从事审计相关工作。
(七)工作年限计算
取得相应学历学位前后的审计相关工作年限合并计算,工作年限计算截止日期为考试年度的12月31日。
四、报名审核及缴费
(一)报名原则
审计专业技术资格考试报名推行证明事项告知制。
(二)报名步骤
1.注册信息,在线核查
报考人员本人登录全国专业技术人员资格考试报名服务平台,按照要求注册,完善个人信息,在线核查身份、学历(学位)信息(原则上24小时内返回核查结果),提交注册信息24小时后可登录网上报名系统报名。已注册的报考人员不需要重新注册。
2.网上填报,诚信
报考人员在网上报名系统填报相关信息后,可自主选择是否采用告知制方式办理相关事项。如选择采用告知制方式,在线核查结果返回后,报考人员须本人根据实际情况填写报名信息并对填报信息的真实、准确、完整、有效以及本人符合考试报名条件作出,接受考试组织机构的核查,承担不实的后果;报考人员本人采用电子方式签署告知书(电子文本),一经提交具有法律效力,不允许代为。未选择告知制方式或者不适用告知制办理报考事项的,应按我市规定线下办理审核事宜,并配合提交相关证明材料。
报考人员作出后,可在未交费且报名截止前撤回。报考人员撤回后,应按我市规定线下办理审核事宜,并配合提交相关证明材料,且本年度该项考试中不再适用告知制。
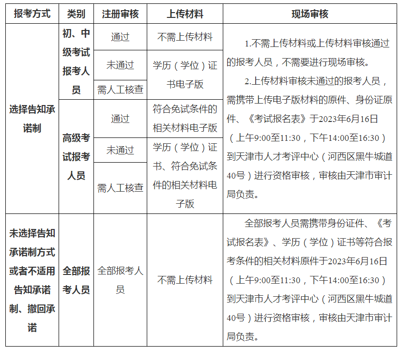
3. 核查流程
天津市2023年度审计专业技术资格考试核查流程

(2)考生修改有关报考信息请在报名时间结束前完成,报名时间结束后修改报考信息不能在天津考区再次提交。
4.网上交费
(1)交费时间
全部审核通过的报考人员于2023年6月16日9:00至20日16:00登录全国专业技术人员资格考试报名服务平台缴纳考试费,否则报名无效。报考人员须在规定时间内缴费,逾期无法补缴。
(2)考试费用
根据津发改价费〔2017〕402号文件精神,初级和中级审计专业技术资格考试每人每科42元;高级审计师专业技术资格考试每人每科70元。
五、准考证打印
报考人员于2023年9月21日9:00至23日24:00登录全国专业技术人员资格考试报名服务平台下载打印准考证。
特别提示:报考人员必须同时携带准考证和身份证件(与报名时一致)参加考试,缺少任一证件不得参加考试。
六、考试成绩公布
(一)根据审计署、人力资源和社会保障部审计专业技术资格考试办公室《关于2023年度审计专业技术资格考试工作有关事项的通知》(审考办字〔2023〕3号),将于2023年12月31日前在网上开通成绩查询服务,届时报考人员可登录中国人事考试网(网址为http://www.cpta.com.cn)查询考试成绩。
(二)考试成绩公布后,如报考人员对本人考试结果有疑问,可在考试成绩公布后30日内将成绩核查申请发送至tjkpzxchengji@tj.gov.cn,逾期不再受理。成绩核查的具体要求可在天津市人力资源和社会保障局网站“天津人事考试”版块“办事服务—办事指南”栏目查询。
成绩核查范围:根据人力资源社会保障部办公厅关于印发《专业技术人员职业资格考试考务工作规程》的通知(人社厅发〔2021〕18号)文件规定,应试人员对考试成绩有异议的,应在考试成绩公布之日起30天内,向省级人事考试机构提出成绩复查申请。成绩复查只限于答卷卷面分数合计和登录是否有误。成绩复查过程中,工作人员不得向应试人员或其委托人出示试卷、答卷、标准答案、视频监控等相关材料,法律、法规另有规定的除外。复查后的成绩为最终成绩。
(三)考试结束后采用技术手段甄别为雷同答卷的考试答卷,将给予考试成绩无效的处理。
(四)考试结束后将对拟合格人员名单进行公示,并接受社会各界监督。
七、考试合格证书领取
合格证书由人力资源和社会保障部人事考试中心印制并发往各地,考生可在成绩公布后,注意登录天津市人力资源和社会保障局网站天津人事考试版块“通知公告”栏目查询领取时间及方式。
初、中级资格考试自2022年起实行成绩滚动管理,应试人员须在连续2个考试年度内通过全部考试科目,方可取得相应级别审计专业技术资格证书。应试人员须通过高级资格考试,方可取得高级资格考试合格证明。
八、注意事项
(一)报考人员原则上应在工作地或居住地报名参加考试。
(二)请报考人员及早注册或完善注册信息,并于报考前认真阅读报考条件说明。
(三)报考人员将照片转为电子文件,并通过中国人事考试网首页上的“工具下载”栏目,下载“照片审核处理工具”,对照片进行处理,合格后上传。
上传照片文件应为近期彩色标准1寸、半身免冠正面证件照(尺寸25mm*35mm,像素295px*413px),.JPG或.JPEG格式,大于30K,照片底色背景为白色,2018年2月22日以前注册的报考人员无须更换照片。上传的照片将用于准考证、考场座次表、资格证书,请上传时慎重选用。上传的照片必须是本人近期照片,如果不能清晰辨认报考人员容貌或照片与本人相貌不符的,将不能参加考试。
(四)报考人员须使用激光或喷墨打印机打印报名表和准考证,同时须持有开通网上支付功能的银联银行卡,确保卡内有足够支付考试费的金额。
(五)为保证报名缴费顺利进行,建议报考人员使用360安全浏览器的模式进行缴费操作。为确保银行卡及个人信息安全,请尽量不要到网吧等公共场所进行网上报名和缴费。
(六)需要票据的考生请缴费成功后在考试报名系统中查询缴款码并访问天津市财政局(http://cz.tj.gov.cn)打印电子票据,进入网址后,选择“政务服务”按钮,在右侧“财政服务区”模块中选择“电子票据查验”,进入页面后选择“缴款码查验”,分别输入缴款码和验证码打印电子票据。
特别提示:因打印财政票据需采集考生工作单位信息,请考生在报名系统中准确填写“工作单位”栏目内容,缴费完成时,财政票据同步采集此项信息,无法修改财政票据上此项信息。
(七)报考人员注册手机号码如有变化,请及时登录全国专业技术人员资格考试报名服务平台,点击“注册维护”办理电话变更,如未及时变更,无法联系,后果由报考人员本人承担。报考人员同时须妥善保管好本人用户名及密码,如泄露给他人,导致个人信息外泄或不实、虚假,相关后果由本人承担。
(八)考试大纲使用审计署、人力资源社会保障部确定的2023年度审计专业技术初、中、高级资格考试大纲,各级别考试大纲统一公布在审计署官方网站(www.audit.gov.cn)“审计专业技术资格考试”专栏。
(九)在报名过程中遇到问题,可阅读全国专业技术人员资格考试报名服务平台相关说明,也可拨打电话进行咨询。
考务咨询电话:12333
政策报名条件咨询电话:23251548转8701或8703(天津市审计局人事教育处,开通时间:2023年6月5日至6月20日上午9:00至11:30,下午14:30至17:00法定节假日除外)
银联咨询电话:95516
天津市人才考评中心
2023年5月30日
原文标题:关于天津市2023年度审计专业技术资格考试报名等有关事项的通知
文章链接:https://hrss.tj.gov.cn/jsdw/rsksw/tzgg4/202305/t20230530_6253624.html
正在阅读:
2023年天津审计专业技术资格考试报名等有关事项的通知05-31
小学一年级愚人节作文(100字)02-03
[四年级写人作文400字左右]四年级写人作文:夏璇若(2)10-09
2023年陕西西安中考作文题目公布06-20
家风作文1000字12-31
申请留学瑞士,你一定要了解这些08-24
留学加拿大本科专业设置07-20
学习新概念英语对英语四级有帮助吗?08-11
精选婴幼儿经典的睡前故事03-30
精选2~5岁幼儿幽默的睡前故事11-01