
天津市提前本科批次第一院校志愿报考中央司法警官学院且进入学校面试控制分数范围的考生,须参加中央司法警官学院组织的面试、体检和体能测试。现将相关事项公告如下:
一、面试、体检和体能测试时间、地点及考生分组情况
1.时间:6月30日。
2.集合地点:天津市监狱管理局应急特勤队(天津市西青区梨园头,可使用地图软件搜索应急特勤队或天津一建建筑工程有限公司混凝土分公司)。
3.为方便考生参加测试,所有参加面试、体检和体能测试考生分为上午和下午两组分别进行。考生应当按照分组情况在规定的集合截止时间前到达集合地点,由工作人员统一组织引领进入面试、体检和体能测试现场。具体如下:
上午组:集合截止时间为7:30,本组考生包括和平区、河西区、河北区、红桥区、南开区和河东区6区考生;
下午组:集合截止时间为13:00,本组考生包括除上午组之外的其他区域考生。
二、体检项目
五官、体形是否端正,有无各种残疾及纹身;测身高、体重;量血压、听心脏;测查*眼视力、辨色力、听力。
备注:体检不进行肝功能项目,考生可以吃早餐。
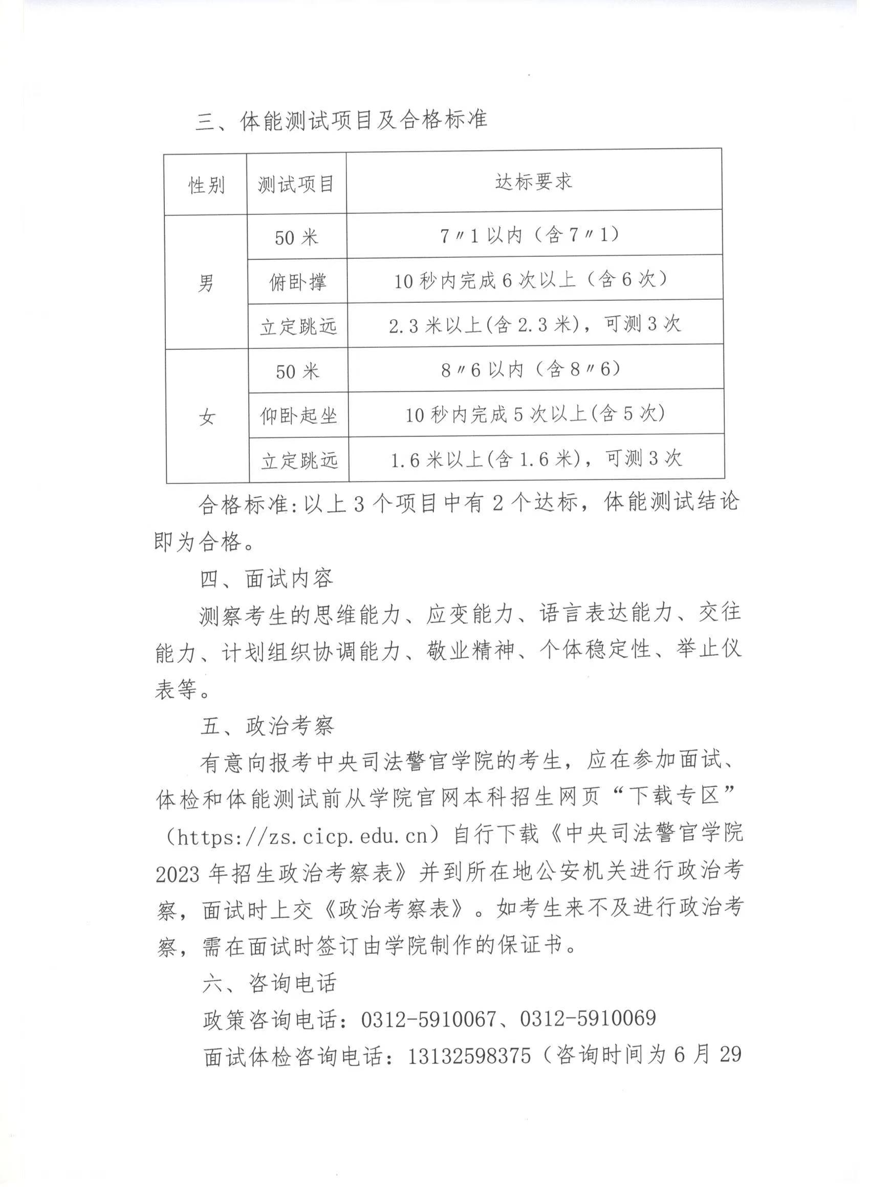
三、体能测试项目及合格标准
合格标准:以上3个项目中有2个达标,体能测试结论即为合格。

四、面试内容
测察考生的思维能力、应变能力、语言表达能力、交往能力、计划组织协调能力、敬业精神、个体稳定性、举止仪表等。
五、政治考察
有意向报考中央司法警官学院的考生,应在参加面试、体检和体能测试前从学院本科招生网页“下载专区”(https://zs.cicp.edu.cn)自行下载《中央司法警官学院2023年招生政治考察表》并到所在地公安机关进行政治考察,面试时上交《政治考察表》。如考生来不及进行政治考察,需在面试时签订由学院制作的保证书。
六、咨询电话
政策咨询电话:0312-5910067、0312-5910069
面试体检咨询电话:13132598375(咨询时间为6月29日上午9:30-11:30、下午1:00-3:00)。
七、注意事项
参加面试、体检和体能测试的考生需携带身份证、准考证、分数通知单、黑色水笔、2张一寸近期正面免冠彩照、运动鞋;不得将通讯工具带入面试、体检和体能测试现场。家长不得进入面试、体检和体能测试现场。
考生未按规定时间、地点参加体检、面试和体能测试,视为自动放弃。



正在阅读:
中央司法警官学院2023年在天津招生面试、体检和体能测试工作公告06-26
问候病人的话语短信,问候病人的拜年短信06-01
2023年广东内科主治医师考试成绩查询入口[已开通]06-03
2021年四川中药学职称考试成绩单打印开放时间:2021年7月8日至2022年4月1日07-23
2019年4月河北张家口自考报名时间:1月5日-10日08-14
2016下半年心理咨询师考试二级考前冲刺要点(5)05-31
2022年河南郑州市第十五人民医院招聘公告【91人】11-12
关于理想的名言名句:不同的生活理想,不同的生活态度08-16
珍惜时间的作文400字五年级06-16
致亲爱的妈妈作文450字09-21