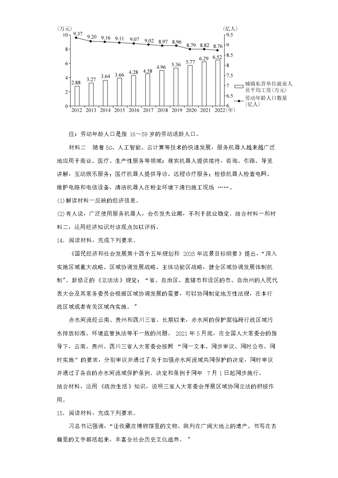
>
【文档预览】 文档大全网整理发布2023年江西高考政治真题及答案(Word版),前五页预览如下:
本文来源:https://www.wddqw.com/lPuv.html
相关文章:
正在阅读:
2023年江西高考政治真题及答案(Word版)06-14
2019全国联招报名现场确认时间安排出炉09-25
2023年山东三支一扶考试申论例文汇编12-15
五年级记事作文400字【六篇】11-04
可行性研究报告编制依据怎么写_可行性研究报告编制依据05-24
2018年12月英语四级成绩查询网站【2个CET4查分网】09-11
2019年浙江杭州中考分数查询时间03-30
2022年湖北十堰公务员成绩查询入口(已开通)07-28
2013年6月山东济宁市属事业单位教师招聘考试真题及答案(Word版)11-28
初中议论文范文十篇_初中议论文:坎坷07-11
取长补短作文450字08-14