
为深入规范普通中小学招生秩序,促进教育公平,保障适龄儿童、少年接受义务教育的权利,营造良好教育生态,办好人民满意教育。依据《中共中央、国务院关于深化教育教学改革全面提高义务教育质量的意见》(中发〔2019〕26号)《教育部办公厅关于做好2023年普通中小学招生入学工作的通知》(教基厅〔2023〕1号)《河北省教育厅关于做好2023年普通中小学招生入学工作的通知》(冀教基〔2023〕4号)等文件精神,根据《石家庄市2023年义务教育招生入学工作实施方案》(石教〔2023〕9号)的要求,结合我县实际,制定了《正定县教育局2023年义务教育招生入学工作实施方案》,现印发给你们,请认真贯彻落实。
为认真做好我县2023年义务教育招生入学工作,进一步深化义务教育招生入学改革,推进义务教育优质均衡发展,保障适龄儿童、少年接受义务教育的权利,维护招生秩序,营造良好教育生态,促进教育公平,结合我县实际,制定如下方案。
一、推进义务教育学校免试就近入学全覆盖
全面落实义务教育免试就近入学的规定,各公办学校依规招收本地户籍适龄儿童、少年。除符合国家相关规定以及县教育局依规调剂外,各公办学校不得招收片区外的适龄儿童、少年入学。
(一)合理划定公办学校招生范围
按照“学校划片招生、生源就近入学”的总体目标,根据我县(特别是城区)适龄人口数量和分布状况、学校布局、学校规模、交通状况等因素,为每所公办义务教育学校划定招生片区,力求做到“无缝隙”、“零死角”、全覆盖。
(二)有序确定招生入学对象
1.足龄原则。2023年小学一年级入学的适龄儿童需年满6周岁(2017年8月31日之前出生)。
2.属地原则。本县非城区户籍适龄儿童、少年,在户籍地学校采取“登记入学”的方式,免试就近入学。在城区居住的适龄儿童、少年以“合法稳定居住”为主要依据就近安排入学。
3.房户一致原则。“划片招生、就近入学”是指适龄儿童、少年户口随父母双方或一方(或其他法定监护人,下同),且户口和住址符合户籍管理有关要求,即户口、住址和父母的《房屋所有权证》、《不动产权证书》(规划用途须为住宅)或正式购房合同相一致。
4.稳定居住原则。适龄儿童、少年在校就读期间应保持家庭实际住址相对稳定,每处住址原则上小学每6年、初中每3年只能安排一个家庭的适龄儿童、少年按招生片区就近入学。共有房产不作为就近入学的依据(适龄儿童、少年父母的共有房产除外)。
5.人性化原则。适龄儿童、少年的父母一方为独生子女,且该适龄儿童、少年随父母在祖父母或外祖父母处落户,常年同住,无户口迁移史的,可依据其祖父母或外祖父母(独生子女一方)的房产按招生片区就近入学。
(三)简化优化报名入学手续
我县公办学校义务教育招生工作由县教育局统一组织、各学区和学校具体实施,主要按地理区域划分为两个部分进行。一部分为城区,主要指107国道以东,新元高速以西,滹沱河以北正定镇行政辖区内的区域(以下简称为城区);另一部分指除城区以外的正定镇及其他各乡镇行政辖区(以下简称乡镇)。本着便民、高效的原则,信息非必要不提供、非必要不采集,应当采集学生基本信息、家庭住址及家长姓名、联系方式等必要信息,严禁采集学生家长职务和收入信息,预防接种证明不作为入学报名前置条件,可在开学后及时要求学生提供。信息采集工作应在招生入学时一次性采集,不得利用各类APP、小程序随意反复采集学生相关信息。简化证明材料,列出材料清单,提前明确、广泛宣传报名登记所需材料、报名时间和办理方式。2023年城区义务教育阶段学校招生工作,由县教育局核定各学校招生计划,由学校采取“登记入学”的方式,免试就近入学。乡镇中小学招生工作按本招生方案由各学区(学校)具体实施。适龄儿童、少年未在公布的报名时间节点到符合条件的学校报名的,一律调剂入学。如有特殊情况,须提前在符合条件的学校报备。
1.在城区居住的适龄儿童、少年,由其父母持户口簿、合法稳定居住证明等有关材料到学校登记、核验证件,符合入学条件的,办理入学手续。在乡镇居住的适龄儿童、少年凭户口簿、合法稳定居住证明等有关材料,直接到村、乡镇所属中小学校登记,办理入学手续。已被乡镇中小学录取的学生不得再选择城区学校报名。
2.因家庭住址迁移等原因,需到其他县(区)升入公办初中的小学毕业生,要办理跨县(区)转学手续,由转入县(市、区)教育局安排入学。我县小学毕业生需进入石家庄市主城区(长安区、裕华区、桥西区、新华区和高新区)就读公办初中的,家长通过“石家庄市义务教育招生入学服务系统”(登录市教育局网站http://sjzjyj.sjz.gov.cn/链接进入)报名办理;需进入其他县(市、区)升学的,由转入县(市、区)教育局查验小学生综合评价手册、户口簿、符合条件的《房屋所有权证》或《不动产权证书》以及《石家庄市小升初跨县(区)转学证明表》(见附件1)后办理。
二、规范民办义务教育学校招生
1.承担了部分片区义务教育责任的民办学校,按公办学校招生入学办法,接收所承担片区范围内适龄儿童、少年就近入学,免费接受义务教育。
2.九年一贯制和十二年一贯制民办学校,以学生自愿选择为前提,可由小学直升初中。家长通过“石家庄市义务教育招生入学服务系统”报名办理;采取电脑随机派位方式确定直升结果。
3.被民办学校录取(含一贯制直升及单列计划)但不报到或报到后放弃入学的学生,由县教育局根据公办学校招生情况,调剂到相对就近的公办学校就读。
三、依法保障适龄儿童少年入学权利
(一)做好控辍保学工作。严格落实《义务教育法》等法律法规,切实保障适龄儿童、少年接收义务教育的权利,全面落实县长、教育局长、乡(镇)长、村长、校长、家长、师长(班主任)等“七长”控辍保学责任制,建立健全县、乡、村、校4本适龄儿童、少年入学台账。各学校重点调查并标注随监护人外出适龄儿童、农村留守儿童、孤儿、重病重残儿童、特困供养儿童、贫困家族儿童、未登记户口少年儿童等,确保不漏一户、不漏一人。对于疑似失学辍学儿童、少年,各学校认真做好劝返复学工作。各学校要加强宣传教育,落实家长责任,督促父母或者其他法定监护人依法送适龄儿童、少年按时入学接受义务教育。适龄儿童、少年因身体状况需要延缓入学的,应当由其父母或其他法定监护人提出申请,提供县级及以上医疗单位出具的身体状况证明,由居住地乡镇政府批准。父母或者其他法定监护人无正当理由未送适龄儿童、少年入学接受义务教育或造成辍学,情节严重构成犯罪的,移交司法部门追究法律责任。
(二)严查非法办学行为。教育局将联合公安、市场监管等部门认真排查并严厉查处社会培训机构以“国学班”、“读经班”、“私塾”等形式替代义务教育的非法办学行为,坚决杜绝适龄儿童、少年入教入寺不接受义务教育。
四、保障特殊群体受教育权利
(一)做好随迁子女入学工作
1.深入推进“两为主、两纳入、以居住证为主要依据”的随迁子女入学政策。对符合条件的随迁子女,调剂安排到公办学校就读。以“合法稳定居住、合法稳定就业”为基本条件,简化优化入学流程和证明材料,确保符合条件的随迁子女应入尽入,不得随意提高入学门槛,全面清理取消不合规的随迁子女入学证明材料及其时限要求,严禁要求随迁子女家长提供户籍地无监护人等无谓证明材料,依法保障每一位符合条件的随迁子女接受义务教育。实行随迁子女与本地户籍学生混合编班、统一管理,加强对随迁子女的教育管理服务,保障随迁子女平等接受教育。
2.非正定籍的适龄儿童、少年意愿在我县公办小学、初中入学的,均按随迁子女政策对待。严格审核“四证”(户口簿、居住证、合法稳定居住证明、合法稳定就业证明等证件),符合条件的,办理入学手续。坚持程序规范,信息属实,对弄虚作假者,提交公安等部门依法处理。2023年入学的随迁子女,其家庭住房证明、父母双方的务工经商证明、适龄儿童少年及监护人的居住证须在2023年6月30日前取得。
3.本县非城区户籍但在城区稳定居住的适龄儿童、少年,须提供父母(监护人)在城区购房并实际居住的相关证明(《房屋所有权证》、《不动产权证书》或正式购房合同)以及合法稳定就业证明等,符合条件的,办理入学手续。
(二)保障残疾儿童、少年平等接受义务教育
依法保障适龄残疾儿童、少年享有平等接受义务教育的权利,残疾儿童、少年在入学条件、入学流程等方面要与其他适龄儿童、少年同等对待;其入学年龄和年限与普通适龄儿童、少年接受义务教育的入学年龄和年限相同;必要时,入学及在校年龄可以适当提高。各学校要积极推进融合教育,优先采用普通学校随班就读的方式,就近安排能够接受普通教育的适龄残疾儿童、少年接受义务教育;不能接受普通教育的,由县特殊教育学校按照招生程序进行评估,符合条件的进入县特殊教育学校就读;对于入学安置有争议的,经正定县残疾人教育专家委员会认定,根据适龄残疾儿童、少年具体情况,再分配到普通学校或县特殊教育学校就读,采取相应的教学方式(随班就读或送教上门)实施义务教育,办理入学手续,纳入特教学校学籍管理,落实“一人一案”,做好教育安置,做到应入尽入。
(三)落实华侨、港澳台籍和国际学生入学政策
我县各学校在招收华侨子女、港澳台籍和国际学生前,需到县教育局备案,备案学校名单等情况另行发布。持有港澳台居民居住证的港澳台居民随迁子女由教育局调剂安排入学。
(四)落实高层次人才子女教育优待政策
按照《石家庄市人才绿卡(A卡)管理办法(试行)》、《石家庄市人才绿卡(B卡)管理办法(试行)》和《正定县人才绿卡管理办法(试行)》,认真做好我县人才绿卡持有人适龄子女入学和转学工作,持卡人将相关材料报县教育局备案,并在“石家庄市人才绿卡信息管理平台”上及时记录。
(五)落实军人子女等优抚对象优待政策
按照《河北省教育厅、河北省军区政治工作局、河北省双拥工作领导小组办公室关于印发河北省军人后代优待实施办法的通知》及其他相关文件精神落实好烈士子女、符合条件的现役军人子女、公安英烈和因公牺牲伤残公安民警子女及其他各类优抚对象的教育优待政策。教育局根据县人民武装部提供的符合条件的现役军人子女证明材料,县公安、消防部门提供的优待对象信息,及其他各类优抚对象的资料,按优待政策规定予以办理入学手续。
(六)其他情况
因拆迁或旧城改造造成房户不一致的适龄儿童、少年,原则上在原乡镇就读,确实因父母更换居住住址且无房产的,凭有效期内的拆迁协议、租房证明,经核实信息后,调剂安排入学。
五、招生划片
(一)乡镇中小学
各乡镇中小学采用登记入学方式招生。
1.乡镇小学招生
(1)适龄儿童由其父母(或其他监护人)凭户口簿到户籍所在地学校报名。
(2)联校招生:北石家庄联校招收韩家庄、北石家庄、东吉1-6年级学生;韩家楼联校招收韩家楼1-6年级学生及原韩家楼片7年级新生。
(3)小学招生划片
各乡镇小学优先保证本片区户籍适龄儿童的入学需求,在招收非本片区户籍适龄儿童时,需参照本方案中随迁子女入学的相关要求进行招生。
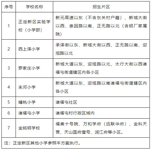
正定新区部分学校招生划片:
正定镇学区(铁西区):
2.乡镇中学招生
(1)各乡镇小学毕业生持户口簿、《小学生综合评价手册》在规定时间内到本乡镇中学报名。乡镇中学按时上报学生报名信息,教育局统一完成学籍注册。禁止学生跨乡镇重复报名。
(2)因家庭住址变迁等原因,需到其他乡镇中学就读的,持户口簿、《小学生综合评价手册》、合法稳定居住证明材料等到该乡镇中学报名。
(3)各乡镇中学优先保证本乡镇户籍适龄少年的入学需求,招收非本乡镇户籍适龄少年时,需参照本方案中随迁子女入学的相关要求进行招生。
(4)乡镇中学招生划片:
(二)城区中小学
所有需在城区小学、初中就读的适龄儿童、少年,必须按照城区房产、城区户籍、城区租房分类分批进行在线预约,按预约顺序到学校登记、核验证件,在教育局报备审核后,再行办理入学手续。无特殊情况未在线预约登记的,一律调剂安排入学。(具体报名时间、办法见各学校门口公示)
1.城区中小学招生
(1)城区户籍适龄儿童、少年由其父母(或其他监护人)凭三证(①户口簿②合法稳定居住证明③《小学生综合评价手册》到学校登记、核验证件,符合条件的,办理入学手续。
(2)在城区居住的本县非城区户籍的适龄儿童、少年,凭四证(①户口簿②合法稳定居住证明③合法稳定就业证明④《小学生综合评价手册》)到学校登记、核验证件,符合条件的,办理入学手续。
(3)在城区居住的非本县户籍的适龄儿童,凭五证(①户口簿②居住证(监护人及适龄儿童、少年)③合法稳定居住证明④《小学生综合评价手册》⑤合法稳定就业证明到学校登记、核验证件,符合条件的,办理入学手续。
(4)初中报名提供《小学生综合评价手册》。
2.城区小学划片(详见城区小学招生划片图)
注:正定镇城区小学:北门里小学、胜利街小学、东门里小学、西北街小学、西门里小学、西关小学、城杨庄小学、教场庄小学、北关小学。
3.城区中学划片。城区各初中招收划片范围内合法稳定居住家庭的适龄少年及随迁子女。(详见城区中学招生划片图)
六、深入推进阳光招生
我县义务教育招生方案将在正定县政府网站公开,将主要内容通过微信等形式推送至家长手机,同时在城区各学校设立招生政策咨询点和招生政策宣传栏,设立咨询热线及举报电话和邮箱,自觉接受社会监督,耐心解答群众疑问,及时回应社会关切,努力提高义务教育招生入学工作的公信力。
七、严格规范招生行为
严格执行相关法律法规和教育部提出的普通中小学招生入学“十项严禁”纪律。公办、民办学校互不享有招生特权,坚决杜绝提前招生(包括提前进行招生宣传、录取等)和掐尖招生;严禁采用笔试、面试、测评、竞赛、面谈、筛选简历或者任何变相形式选拔生源;严禁自行组织或与社会培训机构联合组织以选拔生源为目的各类考试,或采用社会培训机构自行组织的各类考试结果作为招生依据或参考;严禁校外培训机构曲解宣传入学政策,炒作公办学校排名,诱导或欺骗学生家长;严禁以各类考试、竞赛、培训成绩、各类证书或考级证明等作为招生依据或参考;严禁以高额物质奖励、减免学费、虚假宣传、照顾分班等恶意竞争方式招揽和争抢生源;严禁借转学名义变相掐尖招生;取消各类特长生招生;公办学校不得以民办义务教育学校的名义开展选拔招生或考试招生,民办义务教育学校不得以公办学校或公办学校校区、分校的名义招生,也不得以借读等名义变相违规招生;学校不得以“国际部”“国际课程班”“境外班”等名义招生,不得引进境外课程,不使用境外教材;严禁公办、民办义务教育学校混合招生,民办学校不得借公办学校名义招生,不得故意混淆与公办学校关系,模糊办学主体,进行虚假宣传误导学生和家长;对民办学校未按规定通过随机派位方式录取的学生、超计划招收的学生以及违规跨区域招收的学生,将不予学籍注册和升学操作;严禁借课改实验、小初衔接等名义进行或变相进行非起始年级招生;严禁任何学校以共建、捐资助学等各种名义择校乱收费;严禁民办学校自立项目、违规向学生收取任何费用;严禁违反学籍管理规定,违规招收借读生,出现人籍分离、空挂学籍、学籍造假等现象,学校不得在招生结束后擅自招收已被其他学校录取的学生,教育行政部门和学校不得为违规跨区域招收的学生和违规转学学生办理学籍转接;学校不得在小学一年级入学报名、领取入学通知书、办理报到手续等环节组织任何形式的面试,不得向学生询问任何语文、数学、英语等学科知识类问题;民办学校不得与房地产开发企业、房地产中介机构以及其他单位签订接受商品房买受人入读学校的合同或合约协议。
严禁设立或者变相设立重点班、快慢班、实验班等,全县各义务教育阶段学校要严格落实均衡编班规定,对新入学的义务教育学生,要通过“石家庄市义务教育均衡分班系统”按照随机派位方式均衡编班,学校分班工作由教育局统一组织进行随机派位均衡编班。要均衡配置师资,合理组建班级教学团队,确定班级师生组合时应遵循随机原则,确保教学团队水平大体相当。要确保56人及以上大班额问题不反弹,义务教育阶段起始年级不得出现56人及以上大班额,鼓励有条件学校按照小学每班不超过45人、初中每班不超过50人招生。城区公办小学、初中一律不得招收住宿生,不得与“住宿点”(小饭桌等)挂钩招收住宿生。
八、加强招生保障工作
(一)强化组织领导,完善工作机制
义务教育招生入学工作政策性强,涉及面广,备受人民群众关注。各学校要明确招生的主体责任人,在教育局的领导下,统筹完成本校的招生工作。
1.教育局成立“正定县2023年义务教育招生领导小组”,坚持按国家、省、市有关文件精神,制定严密的招生方案,明确责任,严肃纪律,将招生工作抓实抓好。(招生领导小组成员点击查看)
3.各学校校长即为本校招生工作的第一责任人,要严格按招生工作实施方案组织本校招生工作,不得违规招生。学校要对招生工作人员做好招生政策的全员培训。
(二)加大监管力度,严肃执纪问责
深入开展中小学违规招生行为专项整治行动,健全违规招生查处和责任追究机制,畅通举报和申诉受理渠道,加大监管力度,全程跟踪监督义务教育招生入学工作。对违规招生行为,要坚决做到发现一起、查处一起、纠正一起。对违规的公办学校,由教育局责令限期整改,视情节轻重给予警告、通报批评、取消评优评先资格、撤销荣誉称号等处理;同时,按照干部管理权限,视情节轻重对校长和其他直接责任人员给予相应的党纪、政务处分、处理直至撤职或者解除聘用关系;涉嫌违法犯罪的,移交司法部门追究法律责任。对违规的民办学校视情节轻重给予约谈、通报批评、列入“黑名单”、依照有关规定给予减少下一年度招生计划、停止当年招生计划直至吊销办学许可证等处理。对违规参与招生的校外培训机构,责令限期整改,视情节轻生给予警告、通报批评、列入“黑名单”、停止招生直至吊销办学许可证等处理。对于违规办学行为被市级以上媒体曝光并查实的,县教育局将对涉事学校及其主要负责人予以全县通报批评。
(三)运用信息化手段,加强学籍管理
充分利用“河北省学籍管理服务平台”组织实施义务教育招生入学工作,严格落实“一人一籍、籍随人走”原则,提高学籍管理信息化水平,在县教育局监管下,按照学籍管理程序办理新生注册和毕业升级工作。通过学籍管理,及时掌握学生流动和辍学情况,为减少学生无序流动、全面实行就近入学、加强控辍保学提供技术支撑。对于不满6周岁入学的儿童,不安排入学,不予学籍注册,并对私自招收不满6周岁儿童入学的学校,严肃追究校长及相关责任人责任。进一步规范和加强学生学籍异动管理,特别是加强区域外招收和转入学生的学籍管理,严格控制学生非正常流动。学生学籍经正常招生程序进入学校后,其他学校不得任意调取其学籍。学籍是学生入学的结果,不是入学和转学的前提条件,不得以学籍问题为由拒收学生。学生没有到校报到入学的,学校不得通过招生程序将其学籍注册成正式在校生。
(四)加强舆论宣传,营造良好氛围
1.教育局将与宣传部门和媒体通力合作,利用多种形式解读招生入学政策,着力宣传促进教育公平的具体举措,使之家喻户晓,积聚工作正能量,回应人民群众关切,就关键政策、群众关心的疑难点做好宣传释疑工作,取得家长的理解和支持。
2.各学校为招生宣传工作的最前线,要设立招生咨询点,要有明显的招生宣传指示牌(标明举报电话),学校要组织得力人员对群众讲解今年的招生政策,就关键政策、群众关心的疑难点做好宣传释疑工作,取得家长的理解与支持。要持续宣传“双减”等促进教育公平的工作措施和成效,在全社会营造正确的义务教育质量评价观、学生成长观,引导家长充分认识就近入学对于学生健康成长的价值和意义,树立科学教育观念,把培养孩子的好思想、好品行、好习惯作为家庭教育的首要任务,理性帮助孩子确定成长目标,扭转唯分数、唯升学的错误评价导向,正确引导家长缓解化解焦虑情绪,努力营造义务教育免试就近入学工作良好的社会环境和舆论氛围。
(五)细化优化招生工作
各学校要做好招生组织工作,优化报名程序,合理分流报名、核验证件的家长,确保招生报名、验证、入学报到等环节安全有序,创造性地完成招生的各项工作。
九、电话及邮箱
咨询电话:0311-88013758
举报电话:0311-88022349、0311-88026517
举报邮箱:zdxjyjjyk@126.com
2023年义务教育招生其他未尽事宜,另行通知。各城区学校要结合各自实际,研究制定学校招生入学工作具体办法,于2023年7月25日前报县教育局备案。
>>>点击查看附件
1.石家庄市小升初跨县(区)转学证明表
2.名词解释与说明
3.录取及调剂策略
4.各学区及各学校招生咨询电话
5.城区中小学招生划片图
正在阅读:
2023年河北石家庄市正定县义务教育招生入学工作实施方案07-25
2023年青海税务师报名条件05-07
保险公司述职报告最新完整版07-14
春韵作文600字10-11
英国留学九大优势分析09-03
我迷上了唱歌作文600字05-11
2017年宁夏石嘴山中考语文真题及答案(Word版)07-04
初一描写荷花的写物作文500字12-22
春天的景物作文350字10-06
幽默的三岁幼儿哲理故事【3篇】12-07