正在阅读:
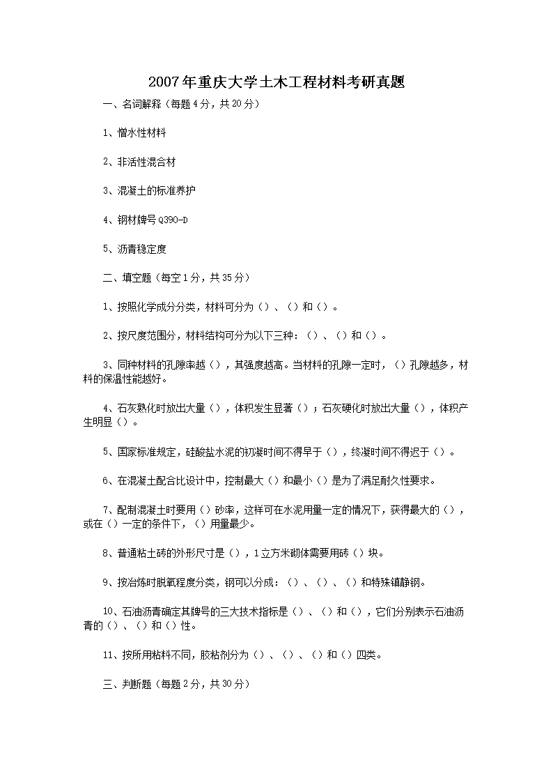
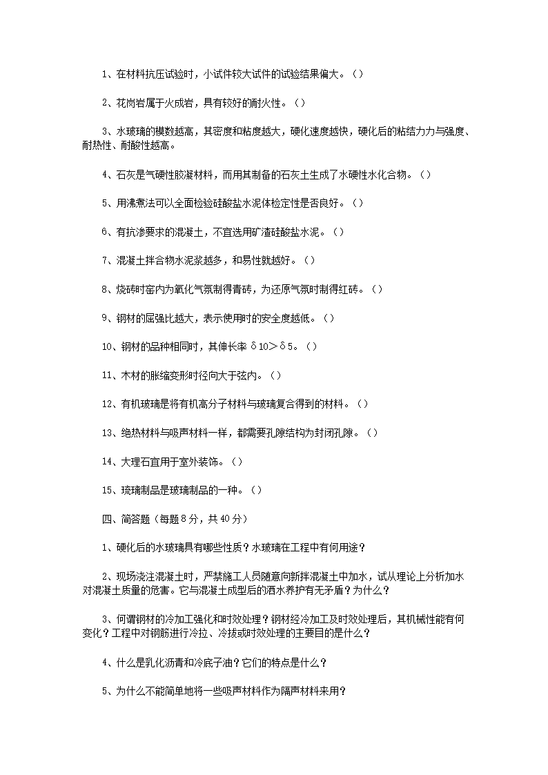
2007年重庆大学土木工程材料考研真题(Word版)09-02
济源,璀璨的明珠作文450字01-24
自学成才的业余演员作文500字10-17
我的“水果”之家作文400字09-29
2017年度思想工作总结的范文03-26
碎片化的生活作文800字11-08
小学生端午节作文400字左右(精选6篇)09-20
难忘的元宵节作文300字以上05-15
驾驶人考试预约查询-甘肃陇南驾驶人考试预约入口:http://gs.122.gov.cn/01-19
外婆家的大公鸡作文350字09-29