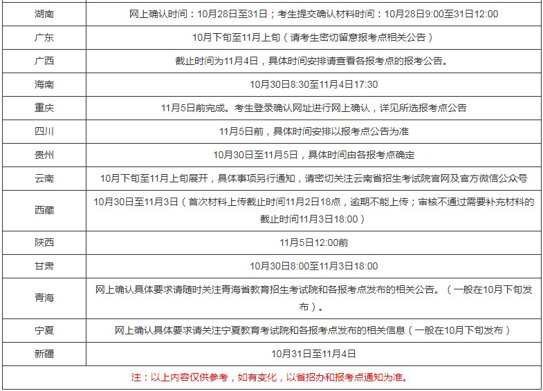
【#考研# 导语】©文档大全网考研频道从中国研究生招生信息网了解到,2023年全国研考生网上确认时间已公布,详情如下:



点击查看:2023年全国研考生网上确认时间
原文标题:2023研考生,网上确认时间来啦!
文章来源:https://yz.chsi.com.cn/kyzx/kydt/202210/20221019/2227775383.html
正在阅读:
2023年全国研考生网上确认时间10-20
“第三界新东方家庭教育高峰论坛”演讲全文12-22
初一年级记事作文400字:童年的回忆09-01
八年级奥数应用题专项练习01-27
电脑住宅作文450字11-07
后勤服务个人工作计划报告09-24
用心浇出素质花作文750字02-03
2018感恩母校演讲稿致辞三篇08-04
我的梦·中国梦作文800字11-04