>
【文档预览】 文档大全网整理发布2021-2022学年贵州铜仁德江县五年级上册数学期中试卷及答案(Word版),前五页预览如下:
本文来源:https://www.wddqw.com/kf9v.html
相关文章:
正在阅读:
2021-2022学年贵州铜仁德江县五年级上册数学期中试卷及答案(Word版)08-31
部编本二年级下册语文课件:《泪水茶》05-04
2022西安高考考场查询-2022湖南高考考场查询网站网址:http://jyt.hunan.gov.cn/sjyt/hnsjyksy/05-18
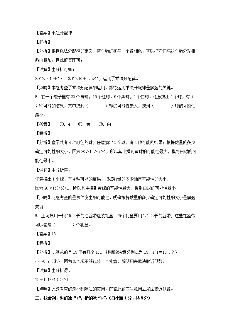
2023年上半年湖北武汉科技大学英语四、六级考试报名通知[报名时间4月28日起]04-28
2017湖南中烟工业有限责任公司招聘127名公告11-15
2016年福建出版专业资格考试成绩查询时间:12月20日起07-24
碎片化的生活,我们得到了什么?作文1000字11-04
2022年托福考试费用,2017年托福考试费用07-09
高中自立自强议论文800字|高中自立自强的议论文12-06
2016年12月贵州省仁怀市学孔镇卫生院招聘公告07-22
加拿大移民面试多久出结果,加拿大移民面试的常见问题10-07