【#韩语# 导语】®文档大全网从中国教育考试网发布的《2022年4月韩国语能力考试报名通知》得知,云南2022年4月韩国语能力考试时间、内容及科目已公布,4月10日举行考试,具体详情如下:
云南2022年4月韩国语能力考试时间:4月10日
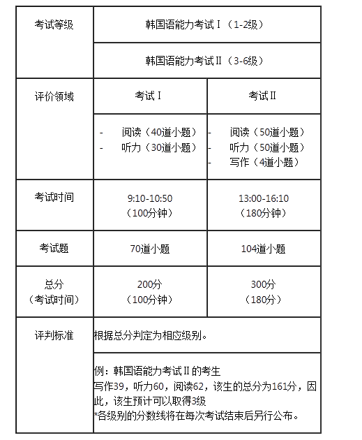
考试Ⅰ入场截止时间为上午8:50;
考试Ⅱ入场截止时间为中午12:40。
考试当天
?在考试过程中,考生须全程佩戴口罩(一次性使用医用口罩或医用外科口罩)。请您自备口罩带到考点使用。在现场身份验证时,您会被要求取下口罩,请予以配合。
?建议您比常规考试到达时间再提前30分钟或更早到达考点,确保有足够的时间完成体温检测及防疫健康信息码(健康码)、通讯大数据行程卡(行程码)的检查等防疫流程,按时进入考场。
?在进入考点所在校园时,请配合校方的疫情防控要求,例如,健康码扫描、行程码扫描、体温检测、访客登记等。只有健康码和行程码均为绿码、体温检测低于37.3摄氏度的考生才被允许进入校园。
?在进入考场前您将接受体温检测及登记。两次体温检测≥37.3摄氏度的考生将无法参加考试。考生还须签署书面《个人健康情况声明》。如有不满足防控要求的情况(详见下面“免费全额退费“章节)将无法参加考试。
?在考试当天请保持良好的卫生,如使用考点提供的免洗消毒洗手液擦手、勤洗手等。
?请遵循考试当天的指引,尽可能和其他考生及考点工作人员保持1米间距。


点击进入>>>云南2022年4月韩国语能力考试准考证打印入口【4月2日起开通】
正在阅读:
云南2022年4月韩国语能力考试时间、内容及科目【4韩国语能力考试0日】01-01
2020年云南省玉溪市新平县职工养老保险有几个层次,2020年云南省玉溪市新平县行政审批局招聘公告11-18
2020年一级建造师《项目管理》考点:施工建设阶段监理工作的任务12-19
2020辽宁大连工业大学招聘高层次和急需紧缺工作人员公告【1人】10-12
2017年高校高水平运动队测试合格考生名单(天津大学)|2017年高校高水平运动队测试合格考生名单(浙江大学)01-17
一年级英语教师自我鉴定三篇03-09
漓江,我心中的梦作文500字10-08
小学生消防安全知识作文200字_小学生消防安全知识作文300字11-14
一张有意义的照片作文550字07-11
2023年江西普通高校体育类专业考试招生工作规定公布03-02
2020年小学生元旦晚会作文大全01-24