为了确保我校正常教学对师资的需求,我校拟公开招聘19位新任教师。具体方案如下:一、招聘对象
1.2023届教育部直属师范大学应届公费师范毕业生;2023届教育部直属师范大学师范类本科毕业生;
2.2023届福建省内本科高校应届优秀师范毕业生(本专业综合评价前20%)、福建省内本科高校中通过二级认证师范专业的应届优秀毕业生(本专业综合评价前30%);
3.应往届硕士研究生及以上毕业生,行政、事业单位在编人员不得报名。
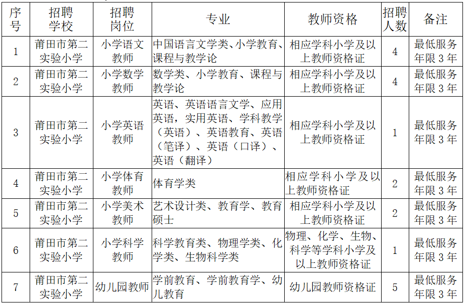
二、招聘岗位和任职条件
其他条件要求:
1.具有中华人民共和国国籍,拥护中华人民共和国宪法,拥护中国共产党领导和社会主义制度;具有良好的政治素质和道德品行;具有正常履行职责的身体条件和心理素质;具备符合岗位要求的资格条件和工作能力;
2.毕业证书、学位证书、教师资格证等须在2023年7月前取得(应届毕业生取得学历学位证书截止时间为2023年12月);
3.年龄18周岁以上、35周岁以下(在1986年12月至2004年12月期间出生);
4.有以下情形之一的人员不得报名:因犯罪受过刑事处罚的;被开除中国共产党党籍的;被开除公职的;被依法列为失信联合惩戒对象的;在各级公务员或事业单位招考中被认定有舞弊等严重违反录(聘)用纪律行为的;公务员或参公人员被辞退未满5年的;现役军人,在读的非应届毕业生;聘用后即构成回避关系的;法律规定不得聘用为事业单位工作人员的;
5.企业、民办学校、培训机构等单位在职人员须提供本人所在单位同意报考的证明。确有实际困难的,经招聘单位同意,可在考察时提供同意报考证明;教育行政主管部门、招聘单位可根据工作需要,提出提供同意报考证明的时限要求。
三、信息发布
在莆田市人社局(http://rsj.putian.gov.cn)、莆田市教育局(http://jyj.putian.gov.cn)、莆田市第二实验小学(http://www.ptd2sx.cn/)、有关大学的网站、毕业生就业服务指导中心等有关网站上发布招聘方案等信息。
四、报名方式
(一)报名时间:本方案发布之日起至2023年1月12日。
(二)报名方式:以电子邮件报名或纸质报名两种方式进行,具体操作如下:
(1)电子报名:将《莆田市第二实验小学公开招聘2023年新任教师报名表》电子版及毕业证书、学位证书、身份证、就业推荐表及相关证书的原件扫描件(请认真参看报名表填表须知),发至报名邮箱:pt2sxbgs@163.com。
(2)纸质报名:《莆田市第二实验小学公开招聘2023年新任教师报名表》及毕业证书、学位证书、身份证、就业推荐表及相关证书的复印件一份(详情请参看报名表填表须知),向学校办公室邮寄。
(三)资格审查:报考人员应严格按照招聘岗位的条件要求,选择一个岗位进行报名。报考者对提交材料的真实有效性负责。凡个人填报信息不实,不符合招聘岗位要求的,一经核实,即取消考试或聘用资格。莆田市第二实验小学将依照招聘条件,对报名人员进行资格审查。
五、考试
(一)面试考核时间及方式
以线下面试和线上面试两种方式进行,应聘对象选择一种方式进行。莆田市第二实验小学将和莆田市实验小学共同举行面试。
1.线下面试(待定)
莆田市实验小学和莆田市第二实验小学 联合面试时间:待定
福建师范大学面试时间:待定
若因疫情防控需要调整行程,变动的时间和地点将提前在招聘学校和莆田市第二实验小学网站上发布。
2.线上面试
线上面试时间待定(未及时参加现场招聘的应聘对象可及时与学校联系参加线上面试)。
具体流程:
(1)根据投递的报名表,审查符合条件的考生进入线上面试。考生提前准备好身份证,面试时进行身份认定;
(2)电话通知考生,提前准备电脑+摄像头,并调试好确保能使用;提前下载好腾讯会议并更新到最新版本、充好电量、准备独立一间安静的房间、准备好黑板和粉笔或笔等教具(注:为保持线上面试畅通良好,网络一定要好)。线上面试设备调试事宜咨询唐老师,联系电话:13799669001;
(3)按照约定的时间,考务人员将引导考生进入视频会议现场报到,一旦进入不得中途退出,退出即视为放弃。考生要保持电话通讯畅通,随时接听工作人员电话。面试成绩不合格者,不能再进入下一个考试环节;
(4)片段教学环节:片段教学顺序号由抽签确定,考务人员根据顺序号安排考生直接在摄像头下先进行60分钟备课制作,再进行10分钟片段教学,随后进行现场问答;
(5)专业技能测试:体育、美术、幼儿学科考生片段教学结束之后,再进行专业技能测试。
(二)考核办法
1.小学语文、小学数学、小学英语、小学科学等学科:采取课堂片段教学方式进行。根据规定教材内容先进行教案稿制作(60分钟),再进行课堂片段教学(10分钟),随后进行现场问答。课堂片段教学(含现场问答)与教案稿分别占面试分值的80%与20%。
2.小学体育学科:课堂片段教学(含教案稿)与专业技能测试分别占面试分值的70%与30%。
(1)课堂片段教学:根据规定教材内容先进行教案稿制作(60分钟),进行课堂片段教学(10分钟),随后进行现场问答。课堂片段教学(含现场问答)与教案稿分别占该项考核分值的80%与20%。
(2)专业技能测试:测试当天由评委就队列队形口令、田径、球类、技巧四大类中编制考题,考生根据试题要求做示范展示。(5分钟)
3.小学美术学科:课堂片段教学(含教案稿)与专业技能测试分别占面试分值的70%与30%。
(1)课堂片段教学:根据规定教材内容先进行教案稿制作(60分钟),进行课堂片段教学(10分钟),随后进行现场问答。课堂片段教学(含现场问答)与教案稿分别占该项考核分值的80%与20%。
(2)专业技能测试:现场创作命题画或创作书法作品。作品规格:油画40cm×40cm至80cm×80cm,国画4尺3裁至4尺,其他画种8开至4开;书法作品4尺条屏至4尺。表现手法不限,所需工具、用品由考生自带。(60分钟)
4.幼儿园学科:课堂片段教学(含教案稿)与专业技能测试分别占面试分值的60%与40%。
(1)课堂片段教学:在指定的教材内随机抽签决定片段教学的内容。考生根据考题,先进行60分钟备课,再进行10分钟片段教学,随后进行现场问答。课堂片段教学(含现场问答)与教案稿分别占该项考核分值的80%与20%。
(2)专业技能测试:具体为“唱、跳、说、画”技能测试,每个项目分值10分。考核方式:“唱”为清唱自选歌曲一首(唱歌词),3分钟;“跳”为自选一段舞蹈(题材不限,歌曲及播音设备自带),5分钟;“说”为现场抽选一个幼儿故事,3分钟;“画”为命题简笔画(不上色,作画工具自带),现场作画,30分钟。
考核成绩划定合格线,报考人数和岗位招考数超过1:1比例的岗位,考核成绩必须达70分以上(含70分),方为合格;报考人数和岗位招考数按1:1比例参加考核的(含考核时因其他考生放弃造成1:1比例的),考核成绩必须达75分以上(含75分),方为合格。
(三)教学技能考核指定教材
小学语文:四年级上册(人民教育出版社,主编:温儒敏,2019年6月第1版,2022年7月第4次印刷);
小学数学:四年级上册(人民教育出版社,责任编辑:刘福林,2022年8月第2版,2022年8月第1次印刷);
小学英语:四年级上册(福建教育出版社,主编:陈维振,2013年6月第1版,2022年7月第16次印刷);
小学体育与健康:教师用书-体育3~4年级(人民教育出版社,主编:耿培新,2014年3月第1版,2022年7月第13次印刷);
小学美术:四年级上册(人民教育出版社,主编:杨永善,2014年3月第1版,2022年7月第9次印刷)。
小学科学:四年级上册(教育科学出版社,主编:郁波,2020年6月第1版,2022年7月第3次印刷);
幼儿学科:福建省幼儿园教师教育用书领域活动指导(大班上册)(福建人民出版社,责任编辑:吴梅香,2017年8月第2版,2020年3月第4次印刷)。
六、体检和考察
(一)体检
1.人员确定。根据岗位计划聘用人数,按1:1的比例,在考试成绩合格的人员中,从高分到低分,确定参加体检人选。
2.体检标准。按照《福建省教育厅、福建省卫生和计划生育委员会关于印发福建省教师资格申请人员体检标准及办法(2018年修订)的通知》(闽教师〔2018〕20号)的有关规定执行。报考者或招聘单位对体检结果有疑问的,可在得知体检结论的7天内提出复检,逾期视为放弃,复检只能进行一次,以复检结果为准。女性报考者因怀孕需申请延期体检的,须提供怀孕的医学证明并与教育行政主管部门约定延缓体检的期限。
凡在体检中弄虚作假或者隐瞒真实情况的报考者,不予聘用或取消聘用。体检缺席者,取消聘用资格。
(二)考察
考察包括核实报考者是否符合规定的报考条件,确认其报名时提交的信息和材料是否真实、准确,重点考核应聘人员的思想政治表现、专业是否对应、业务能力、工作实绩以及是否需要回避等方面的情况。考察对象被法院列为失信被执行人或被国家有关部门列为失信被惩戒对象的,取消聘用资格。
未按时体检的,视为自动放弃;考察、体检不合格或自动放弃的,按综合成绩排名顺序依次递补(每个岗位最多可进行二轮递补)。
七、公示
拟聘用人员由招聘单位及主管部门按规定的程序和标准从考试成绩、体检结果和考察情况均合格的人员中综合考虑,择优确定,并在市人社局网站上公示7天。公示内容包括拟聘用人员姓名、性别、毕业院校,同时公布监督电话,接受社会监督。
八、聘用
经公示不影响聘用的,人事部门予以核准,同时发放聘用通知书(作为今后人员流动及办理入职的主要依据之一),并按有关规定签订聘用合同。
九、联系方式
学校地址:福建省莆田市城厢区龙桥街道民心街669号莆田市第二实验小学;
邮政编码:351100;
联系人:陈老师;
办公电话:0594-2768188 E-mail:pt2sxbgs@163.com;
咨询电话开通时间为:工作日上午8:00-12:00,下午14:30-17:30。
十、监督
本次招聘工作由莆田市教育局人事与师资管理科和莆田市第二实验小学共同组织实施。驻市委宣传部纪检监察组对招聘全过程进行监督。监督电话:0594-2203069。
招聘有关事项参照国家、省、市公务员及事业单位相关规定执行,未尽事宜由招聘领导小组负责解释。
附件>>>点击查看
莆田市第二实验小学公开招聘2023年新任教师报名表
莆田市第二实验小学
2022年12月26日
原文标题:莆田市市直学校公开招聘2023年新任教师和工作人员方案
文章来源:http://rsj.putian.gov.cn/zwgk/tzgg/202212/t20221226_1791412.htm
正在阅读:
2023年福建莆田市第二实验小学公开招聘新任教师19名【2023年1月12日截止报名】12-27
柜员工作失误检讨书范文04-22
建党100周年感悟启示范文汇总09-30
2019年福建中医执业医师二试报名时间、条件及人员【10月13日24点截止】02-26
爷爷戒烟了作文400字06-19
重阳节的传说故事作文800字:描写重阳节的故事作文800字10-27
土建监理员个人工作总结开头怎么写10-28
我的仓鼠兄弟作文700字10-07
2016年11月宁夏秘书三级考试时间:11月19日04-08
高三书信作文900字:栀子花开祝福您07-10