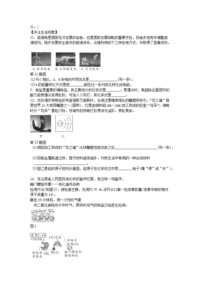
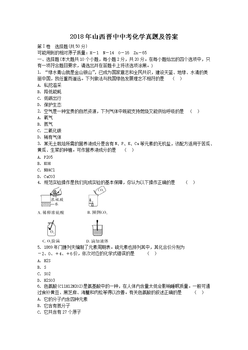
>
【文档预览】 文档大全网整理发布2018年山西晋中中考化学真题及答案(Word版),前五页预览如下:
本文来源:https://www.wddqw.com/kVKv.html
相关文章:
正在阅读:
2018年山西晋中中考化学真题及答案(Word版)05-29
居委会主任2022个人工作计划10-06
2016年酒店用工合同模板04-12
促进学生阅读的宣传标语:培养学生阅读的宣传标语10-02
优秀干部表彰大会主持词,干部表彰大会主持词范文11-13
浙江省2023年普通高校招生艺术类第二批第一段平行投档分数线公布07-18
教师师德师风学习心得体会-学习师德师风心得体会模板01-12
2017年5月青海软考成绩查询时间及查分入口【网站】01-18
2017年安徽黄山市黄山区水利局招聘公告10-08
辽宁2024年教育硕士考试准考证打印时间:考前十天左右10-10
江西省中小学、幼儿园教师招聘考试大纲(2016年修订版)11-23