>
【文档预览】 文档大全网整理发布2023年山东潍坊中考生物试题及答案A卷(Word版),前五页预览如下:
本文来源:https://www.wddqw.com/jtMv.html
相关文章:
正在阅读:
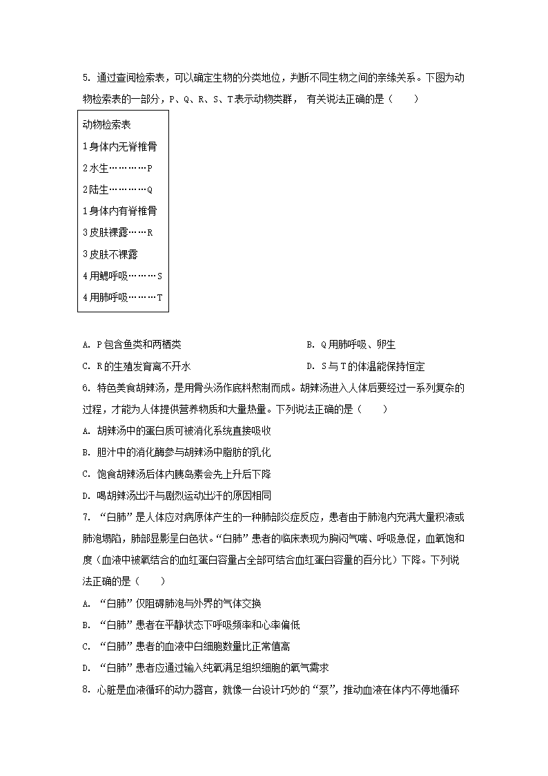
2023年山东潍坊中考生物试题及答案A卷(Word版)08-23
2017年国家公务员面试热点:十大争议事件和十大冷门事件05-23
【我要的飞翔歌词】我要的飞翔作文1000字02-04
姥姥来了作文700字07-30
2021年山东聊城高唐县公安局招聘警务辅助人员体检公告12-18
重庆工商职业学院2017年12月英语四级报名时间02-05
2021年内蒙古自治区林业和草原局所属事业单位招聘公告【68人】08-20
2017北京中考报名将从2月22日开始08-04
2018年陕西中西医执业医师考试成绩查询时间及入口07-30
小学六年级作文一件难忘的事(600字)_小学生六年级作文一件难忘的事三篇11-01
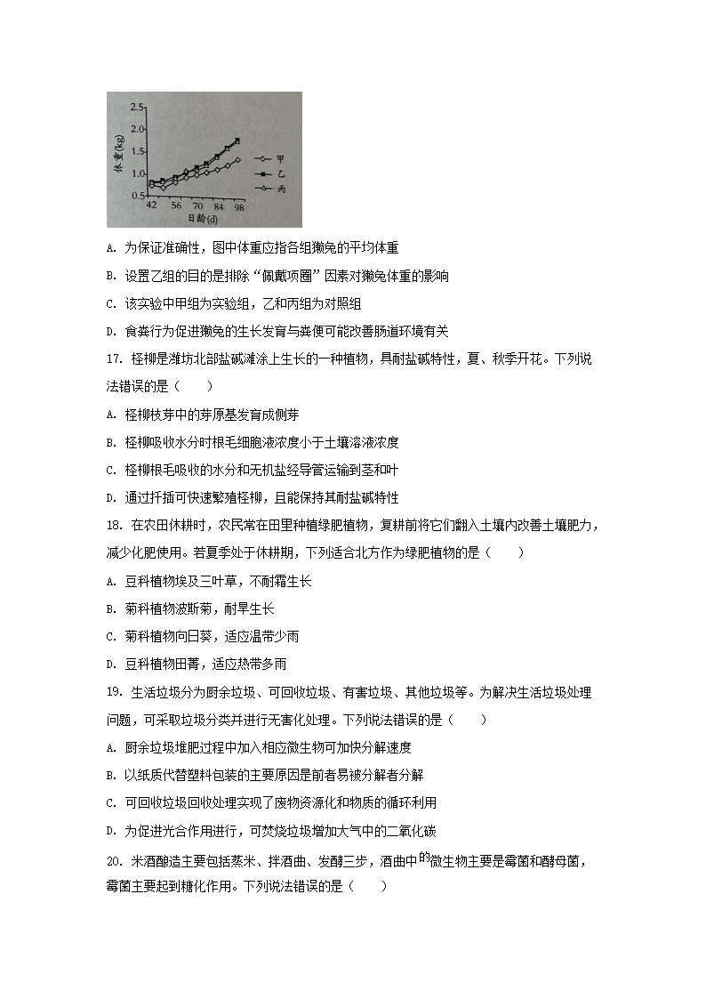
朱自清匆匆读后感400字五篇11-12