1.报名时间
(一)网上报名时间:8月14日至8月23日;
(二)现场核查时间:8月24日至8月25日;
(三)网上缴费时间:8月14日至8月26日;
2.报名条件
凡符合国家药监局、人力资源社会保障部《关于印发执业药师职业资格制度规定和执业药师职业资格考试实施办法的通知》(国药监人〔2019〕12号)规定条件的人员,均可报名参加执业药师职业资格考试。
(一)报名条件:
按照《人力资源社会保障部关于降低或取消部分准入类职业资格考试工作年限要求有关事项的通知》(人社部发〔2022〕8号)要求,自2022年起,执业药师职业资格考试工作年限要求调整如下:
1、取得药学类、中药学类专业大专学历,在药学或中药学岗位工作满4年;
2、取得药学类、中药学类专业大学本科学历或学士学位,在药学或中药学岗位工作满2年;
3、取得药学类、中药学类专业第二学士学位、研究生班毕业或硕士学位,在药学或中药学岗位工作满1年;
5、取得药学类、中药学类相关专业相应学历或学位的人员,在药学或中药学岗位工作的年限相应增加1年。
从2019年开始,相关专业比药学类、中药学类专业在报考条件上,要求“在药学或中药学岗位工作的年限相应增加1年”。即取得相关专业大专学历,在药学或中药学岗位工作满5年;取得相关专业大学本科学历或学士学位,在药学或中药学岗位工作满3年;取得相关专业第二学士学位、研究生班毕业或硕士学位,在药学或中药学岗位工作满2年;取得相关专业博士学位,在药学或中药学岗位工作满1年。
(二)免试条件:
根据《考试办法》第四条,符合《制度规定》报考条件,按照国家有关规定,取得药学或医学专业高级职称并在药学岗位工作的,可免试“药学专业知识(一)”“药学专业知识(二)”,只参加“药事管理与法规”“药学综合知识与技能”两个科目的考试;取得中药学或中医学专业高级职称并在中药学岗位工作的,可免试“中药学专业知识(一)”“中药学专业知识(二)”,只参加“药事管理与法规”“中药学综合知识与技能”两个科目的考试。
符合免试部分科目的报考人员,取得高级职称与在药学、中药学岗位工作两个条件须同时具备。高级职称的类别为从事药学或中药学岗位工作获得的药学、医学或医药学专业高级职称。从事医疗、预防、保健、医技、护理工作的主任(副主任)医师、主任(副主任)技师、主任(副主任)护师,从事高等院校教学、科研、管理工作的教授(副教授)等不符合免考两科的条件。高级职称应于报考截止日之前取得。
(三)学历(学位)证书的要求
报考条件中有关学历、学位,是指属于国民教育系列或者国务院教育行政部门批准或认可的学历、学位,应有国家认可的文凭颁发权利的学校及其他教育机构所颁发的学历、学位证书为凭证,只取得肄业证书、结业证书不能报考。大专及以上的学历和学位包括普通高等教育、成人高等教育、电大开放教育、网络远程教育、高等教育自学考试所颁发的学历或学位证书。中专学历应为经教育行政部门审批或备案的招生计划内的中等专业学校颁发的学历证书,不包括职业高中和技工学校颁发的学历证书。
报考条件中的“第二学士学位”,是指根据《高等学校培养第二学士学位生的试行办法》((87)教计字105号),在大学本科毕业获得一个学士学位后,再攻读且取得的列入国家第二学士学位招生计划的学士学位,在层次上属于大学本科后教育。一个本科学习阶段跨专业选修课程获得的“双学位”或一个本科学习阶段获得中外合作办学授予的“双学位”“联合学位”,不属于第二学士学位。
报考条件中要求的“药学类、中药学类专业”,按照国务院学位委员会、教育部印发的《学位授予和人才培养学科目录设置与管理办法》《普通高等学校高等职业教育(专科)专业设置管理办法》和《学位授予和人才培养学科目录》《普通高等学校本科专业目录(2012年)》《普通高等学校高等职业教育(专科)专业目录(2015年)》等规定,对照学科目录来界定。

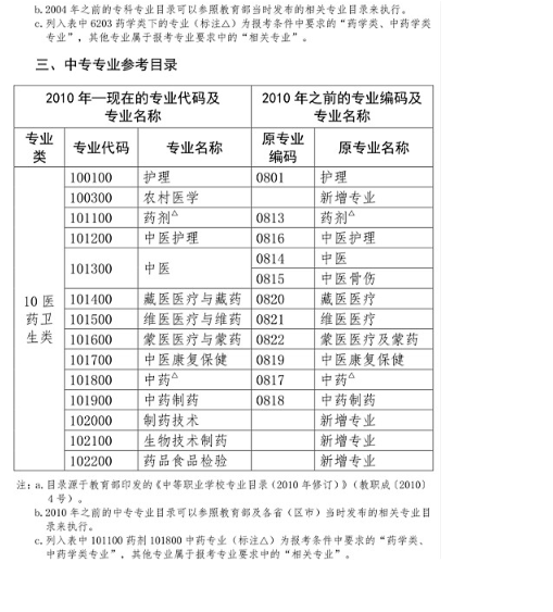
报考条件中“相关专业”的界定,在《制度规定》《考试办法》实施过渡期内,参照《关于发布2015年执业药师资格考试报考专业参考目录的通知》(人考中心函〔2015〕31号)执行。该报考专业参考目录,包括药学类、中药学类专业和相关专业,其中列入报考专业参考目录的、“药学类、中药学类专业”以外的专业,属于报考专业要求中的“相关专业”,详见《国家执业药师职业资格考试报考专业参考目录》(附后)。
报考条件中“药学或中药学岗位工作”,限于执业药师注册管理办法规定的注册领域和执业范围内的工作,即药品生产企业、药品经营企业、医疗卫生机构中的药品质量管理工作和药学服务工作。医师的医疗、预防、保健工作,护士的护理工作,医药院校教学、科研、管理工作,化妆品销售工作,不等同于执业药师职业资格考试报考条件中规定的药学或中药学岗位工作。取得临床医学、中医学类、护理学类专业学历、学位的,如果从事药学或中药学岗位工作,且满足从事药学、中药学岗位工作年限要求,可申请参加执业药师职业资格考试;如果从事医疗、预防、保健等执业医师活动或从事护理工作,则不符合“从事药学、中药学专业技术工作”的报考要求。
(七)专业岗位工作年限计算方式
专业岗位工作年限计算截止日期为考试当年度的12月31日。
报考人员从事的非药学、非中药学工作时间不计算为专业岗位工作年限。未取得毕业证书前的实习经历不计入专业岗位工作年限。国外工作经历不计算为报考条件要求的专业岗位工作年限。
取得药学、中药学及相关专业第一学历并参加工作,再以函授、自学考试、远程教育等后取得的药学、中药学及相关专业学历报考的,可累计取得第一学历至报考年度期间的实际药学、中药学岗位工作年限。超过半年的脱产学习时间不计算为专业岗位工作年限,脱产学习前后的实际专业岗位工作年限可累计。
(八)港澳台居民报考规定
港澳台居民可以报名参加国家执业药师职业资格考试。报名条件参照《制度规定》办理。港澳台居民持内地高等学校毕业证书的,可以直接填报相关信息;持香港、澳门、台湾地区或者国外高等学校学历或者学位证书报考的,学历、学位证书须经教育部留学服务中心认证。







3.报名入口
正在阅读:
2023年福建执业药师职业资格考试报名时间、条件及入口[8月14日至8月23日]08-17
2016黑龙江一级建造师成绩查询时间:12月27日起08-07
二年级下册数学应用题易错题-二年级小学生下册数学应用题03-12
华山之旅作文450字四年级05-29
永恒.信念.奇迹作文700字07-08
[高一叙事作文800字10篇]高一叙事作文800字:认真05-05
2016年11月北京三级企业培训师成绩查询时间及入口08-28
初二寒假作业答案2016沪教版08-10
九年级有关青春随想的作文三篇04-10
中国人事考试网:2018年辽宁化工工程师考试报名入口07-12
国际劳动节祝福语 英文-国际劳动节祝福语11-23