
一、招聘对象
面向全国招聘2023年7月31日前取得硕士研究生及以上学历(持有教育部留学服务中心认证学历、学位的境外留学人员和赴台陆生不受普通高等教育全日制限制),并完全符合《岗位和条件要求一览表》(含表注)相关岗位条件要求和本公告其他要求的人员。其他应聘者必须在报名时取得符合岗位条件要求的国家承认学历的毕业证等证书。未在规定时间取得并提供有关证书的,视为应聘者自动放弃,责任自负。2023年7月31日之后毕业的在读生不属于此次公开招聘的范围。报名时本单位的在编工作人员,不属于本次招聘对象范围。
二、招聘岗位及要求
(一)基本条件
(1)具有中华人民共和国国籍,热爱社会主义祖国,拥护中华人民共和国宪法,拥护中国共产党,遵纪守法,品行端正,有良好的职业道德,爱岗敬业,事业心和责任感强。
(2)身体健康,体检合格,具有正常履行招聘岗位职责的身体条件。
(3)符合本公告招聘岗位所需的其他具体条件及资格要求(详见《岗位和条件要求一览表》)。
(二)有下列情况之一者,不得参加应聘:
(1)曾受过各类刑事处罚的;
(2)曾被开除公职的;
(3)有违法、违纪行为正在接受审查的;
(4)尚未解除党纪、政纪处分的;
(5)尚处于试用期的新录用公务员;
(6)按照《关于加快推进失信被执行人信用监督、警示和惩戒机制建设的意见》规定,由人民法院通过司法程序认定的失信被执行人;
(7)有法律法规规定的其他不得应聘事业单位情形的。
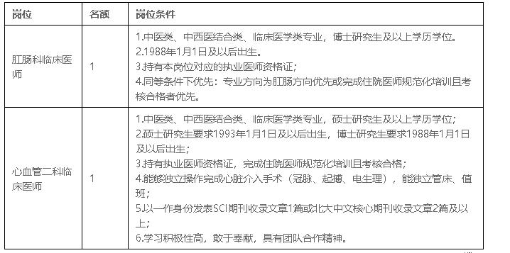
(三)岗位和要求一览表

应聘者在简历中提及的每一项学历、资历、奖励等,均须提供必要的证明材料,若在简历中提及的信息无相应的证明支撑材料,则视为虚假信息,根据招聘要求,我院可认定为无效简历。
凡是弄虚作假或不符合招聘对象及条件的人员,在笔试、资格审查、面试、培训、资格认定、聘用等任何环节中一经发现,一律取消资格,所造成的后果由考生自己承担。
三、应聘方式
应聘人员按照附件《应聘简历表》的格式要求填写好个人应聘简历,简历文件名和邮件名均修改为“应聘岗位+姓名+学历”,但切勿修改简历格式和文件格式,填写好后投递至电子信箱1619144252@qq.com。
有附件材料的,可将附件材料单独制作成PDF文件或压缩包,与应聘简历分开作为2个附件投递至邮箱。凡未按要求投递的简历、或修改简历格式、或简历填写不规范不严谨的,我院有权视为无效简历。
本次招聘不接受现场简历投递。
此招聘有效期至2023年8月4日17:00。
四、招聘流程
报名截止后,我院将组织通过简历筛选的应聘者进行资格审查,对通过资格审查符合招聘条件的应聘人员,我院将按照编制外聘用制工作人员招聘程序,组织进行专业素质考核和综合能力考核。
(一)招聘原则
坚持公开、公平、公正、择优的原则,招聘符合岗位需求的人员。
(二)具体流程
接收简历→资格审查→专业素质考核(笔试或面试)→综合面试→体检→录取公示→录取。以上程序可根据实际需求和工作要求进行调整。
五、其他
此次招聘人数为计划招聘人数,实际招聘人数可根据应聘人员质量及招聘考核具体情况适当调整。
六、联系方式
通讯地址:成都市金牛区十二桥路39号成都中医药大学附属医院人力资源部
简历投递邮箱:1619144252@qq.com
联系电话:028-87769052
附件:点击查看
《应聘简历表》