
1.指导思想
2.招生办法
户籍在江北区或实际居住在江北区,有意愿就读江北区小学,且符合相关入学条件,年满6周岁(2016年9月1日至2017年8月31日出生)的学龄儿童。
年满6周岁因智力发展滞后或丧失学习能力等特殊原因,欲暂缓入学或免予入学的,须持本市二级甲等及以上医院出具的证明,向服务区小学办理相应手续,并报区教育局备案。各小学不应招收未满6周岁的儿童入学。
(二)公办小学招生
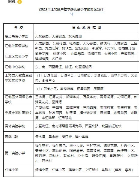
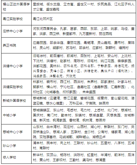
具有江北区户籍(或房产)的学龄儿童按区教育局划定的服务区,在规定时间内,先进行网上报名,经初步审核后,在规定时间到服务区小学提交相关纸质材料。
学校应根据学龄儿童户籍和家庭住宅房情况,按照“户、房一致”优先原则,按下列先后顺序录取:
(1)学龄儿童户口与父(母)户口、家庭住宅房(房产所有权为儿童父母共同完全拥有或单独完全拥有)三者一致,均在小学服务区内,且同一套房子内没有其他家庭孩子在该校就读(自2022年7月1日起购房者,原房东的孩子占有学位的时间小学为六年,九年一贯制学校为九年);
(2)以下两类需在户籍所在服务区就读的学龄儿童:
A.学龄儿童及其父(母)的户籍所在地房产为学龄儿童父(母)与祖父母(外祖父母)共同拥有,而父母在江北区、海曙区、鄞州区、高新区、镇海区内无其他私有住房,且该住宅房在本小学服务区内;
B.学龄儿童及其父(母)的户籍所在地房产为学龄儿童祖父母(外祖父母)拥有,而父母在江北区、海曙区、鄞州区、高新区、镇海区内无其他私有住房,且该住宅房在本小学服务区内;
(3)学龄儿童和父(母)户籍自学龄儿童出生之日起就在祖父母(外祖父母)家,祖父母(外祖父母)的住宅房在本小学服务区内;
(4)学龄儿童户口与父(母)户口、家庭住宅房(房产所有权为儿童父母共同完全拥有或单独完全拥有)三者一致,均在小学服务区内,但同一套房子内已有其他家庭孩子在该校就读。
按照以上录取顺序,当录取到某一批次学龄儿童时,如果已超过该校招生计划,则按照学龄儿童户籍迁入时间先后顺序录取,该批次未录取的和该批次后的学龄儿童由教育局统一安排学校入读。
父(母)在江北区内有住宅房(房产所有权为儿童父母共同完全拥有或单独完全拥有),但户口没有迁入的学龄儿童,由区教育局视实际情况统筹安排学校就读。同等条件下,购房早者优先安排,具体以房产证(不动产证)持有时间为准。
(1)户籍所在地房产为学龄儿童祖父母(外祖父母)拥有或学龄儿童父母与祖父母(外祖父母)共同拥有,而父母在江北区、海曙区、鄞州区、高新区、镇海区内有其他私有住房的学龄儿童;
(2)户籍所在地房产为学龄儿童父母与他人(非祖父母和外祖父母)共同拥有;
(3)因住房拆迁而户籍仍留在原地未迁出的学龄儿童;
(4)户籍挂在江北区内单位(社区)集体户口的学龄儿童;
(5)学龄儿童的父母双方均为丧失监护能力的残疾人,而跟其委托监护人生活在一起;
(6)学龄儿童的父母双双出国留学(工作),而跟其委托监护人生活在一起;
(7)入学前在异地办理延缓入学手续,当年因迁入本区户籍或本区内迁户,要求在本区入学或对口学校服务区有所变化的适龄儿童;
(8)其他挂户口情况。
(1)落实优抚优待对象子女入学。对烈士子女、符合条件的现役军人子女、公安英模和因公牺牲伤残警察子女、国家综合性消防救援队伍人员子女、高层次人才子女、港澳同胞、台湾同胞、华侨华人子女和其他符合条件的优待对象,由区教育局依据相关政策统一安排入学。
(2)做好长幼随学服务。进一步优化“长幼随学”人性化服务举措,本着“自愿申请、公开公平、就便安排”原则,在坚持划片对口就近基本原则、兄(姐)非择校入学,且小学有空余学额的前提下,由其监护人提出申请,学校审核通过后,允许将二孩、三孩安排在兄(姐)同一所学校就读。允许家长申请双胞胎、多胞胎绑定式随机电脑派位录取、分班。
(3)保障残疾儿童少年入学。各校应当接收户口在江北区,具有接受普通教育能力的残疾学龄儿童随班就读,并为其学习、康复提供帮助。
(三)民办小学招生
民办学校招生按照省市相关规定,实施审批地管理,在学校审批机关所在的行政区域内招生;实施公民同招,报名超计划的全部实行电脑随机派位录取。
1.招生对象:符合江北区公办小学招生报名条件,且在报名时已具备报名条件。
2.录取方式:民办学校招生时,报名人数未超过招生计划数的,原则上全额录取;报名人数超过计划数的,均实行电脑随机派位录取,其中允许家长申请双胞胎、多胞胎绑定进行随机派位(6月15日前直接向学校提出书面申请)。选报民办学校但未被录取的适龄儿童少年,由报名地教育局按照录取流程和分类排序安排就读。实施电脑随机派位后,因录取学生自动放弃而产生的学位空额,允许一定时间内,在未被任何民办学校录取的有意向的各类优抚优待对象子女和已有兄(姐)在读的二孩、三孩中进行补录。
自愿放弃户籍或房产所在服务区学校入学资格,就读于民办学校的适龄儿童,以后又想转回服务区学校的,不再视其为本服务区适龄儿童。
(四)随迁子女入学
符合条件的随迁子女,由区教育局统一安排学校入学。
入学条件:需要在我区学校就读小学一年级的随迁子女,其父(母)需凭江北区流动人员量化积分情况,为其适龄子女提出入读区内小学一年级的申请。同时需符合以下基本条件:
1.父母双方在江北区有相对固定住所,截至2023年4月底,在江北区暂住6个月及以上并持有效《居住证》,查验日仍在按规定办理,无中断;
2.父(母)在江北区有合法稳定的职业,并依法在宁波大市内缴纳社会保险(截至2023年4月底,已连续按月缴纳6个月及以上,且延续到查验日仍然在参保,无中断,补缴无效)。
(五)报名办法
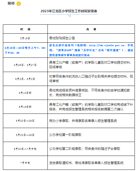
符合入学条件、要求在我区义务教育阶段学校就读的适龄儿童少年,均应由其父母或其他法定监护人(以下简称“监护人”)在市教育局规定的时间内,登录浙江政务服务网“宁波市幼儿园入园、义务教育入学报名招生系统”(以下简称“招生管理系统”,电脑端:http://nb.zjzwfw.gov.cn,手机端:“浙里办APP”搜索“乐学江北”点击“招生通道”),通过授权登录招生管理系统进行报名。登记信息时,拥有多套房产的家庭,只能选择填写一处房产信息并以此作为公办学校入学的依据之一。
监护人须作诚信,确保在招生管理系统上所填报信息真实、有效。如信息虚假,将直接影响适龄儿童的正常入学。报名结束后,监护人不能在招生管理系统更改志愿等信息资料。信息核验不符合报名地入学条件的,监护人应在规定的时间,到符合报名条件的区县(市)参加补报名。已通过报名地教育局报名资格的核验的适龄儿童,不再参加其他区县(市)教育局组织的入学报名。
具有江北区户口(或房产)的适龄儿童可以在公办或民办学校中选报一类,不能兼报。符合条件的随迁子女可以在量化积分入学或民办学校中选报一类,不能兼报。选报民办学校的,可以在报名地行政区域内招生的民办学校中一次性最多填报2个志愿。
经网上初步审核后,在规定时间到相应的小学提交相关纸质材料。办理手续时需携带的证件有户口本、房屋产权证等原件和复印件。随迁子女监护人还需携带居住证、社保证明、暂住地派出所出具的居住登记证明、提供“浙里新市民”平台积分。
(六)录取流程
按公办民办学校同步招生工作要求,江北区小学录取工作按以下基本流程进行:
第一阶段
1.按学区招生的学校:根据适龄儿童户籍、父母户籍、家庭住房等情况,按照“户、房一致”优先原则,对报名对象进行分类排序,录取第一批次类别的学生。因超过招生计划,未被录取的第一批次类别学生进入第二阶段招生程序。
2.民办学校录取:按照志愿优先原则进行录取。第一志愿优先于第二志愿;第一志愿未招满的民办学校,在第二志愿进行补录。
第二阶段
第一阶段未被录取者自动进入其在招生管理系统报名时所选的区县(市)并进入本阶段招生程序。
1.公办学校继续按照“户、房一致”优先原则,对所有进入本阶段的招生对象进行分类排序,并依次录取学生。
2.符合条件的随迁子女录取。
备注:
万科云谷、宁宸院、映辰府、湛蓝云镜四个小区的配套学校尚在建设中,在配套学校建成前,四个小区的学龄儿童如果有意愿就读江北区小学,可以到新城外国语学校小学部申请就读。
和宁府、芸栖兰汀苑的配套学校尚未建设,在配套学校建成前,该小区的学龄儿童如果有意愿就读江北区小学,可以到江北外国语学校申请就读。
湖栖云卢的配套学校尚在筹建中,在配套学校建成前,该小区的学龄儿童如果有意愿就读江北区小学,可以到慈城中心小学申请就读。
根据宁波市控制性详细规划,江北中心学校服务学区以通途路为界,槐望观邸、浮石社区(含新马小区)划入到江北中心学校服务学区。由于历史原因设置2年过渡期,在过渡期内允许槐望观邸、浮石社区(含新马小区)学龄儿童在江北实验小学和江北中心学校两所学校中选择一所学校入学。
3.工作要求
(二)合理确定招生计划。区教育局根据核准的办学规模和学校办学条件、标准班额等,合理下达学校年度招生计划,保障区域内所有符合条件的适龄儿童均有一个就读学位。经区教育局审定,民办学校可视实际情况分类设置招生计划,各类别间的招生计划互不相通。
(三)坚持公办学校“零择校”。区教育局根据区域规划、各小学的招生计划和生源分布情况,划定各小学2023年招生服务区,制定江北区2023年小学招生办法,各学校应保证招生工作的公开、透明。公办小学应在招生前将有关政策、办法等以网络、通告等形式向社会公告,内容包括:招生时间、招生范围、报名办法、需携带资料等。
(四)严格实行免试入学。各公办学校必须按照区教育局确定的招生范围招收学龄儿童入学,不得通过任何形式面试、评测等任何形式选拔学生。
(五)均衡编班和控制班额。根据《义务教育法》和省市教育行政部门的有关规定,在义务教育阶段严禁以任何名义设立重点班、快慢班、实验班等,不得以“国际部”“国际课程班”“境外班”或是否使用移动学习终端等名义招生编班;按省市相关规定严格控制班额。
(六)严肃招生纪律。各学校要进一步规范学校招生行为,严格执行上级部门有关招生的纪律要求。对违规招生的学校,责令限期整改,情节严重的通报批评,对主要责任人给予问责处理。公办小学实行免费义务教育,民办学校应严格按照物价部门核准的收费标准收费。区教育局将义务教育阶段学校招生入学工作纳入责任督学督导范围,对招生入学政策落实情况开展督导。
本实施意见由江北区教育局负责解释。




正在阅读:
5月18日开始报名!浙江宁波市江北区2023年幼升小招生意见和日程安排公布05-15
小学一年级想象作文150字(五篇)03-07
2021年重庆医师资格实践技能考试成绩查询及医学综合考试缴费温馨提示07-31
妈妈我错了作文600字12-01
2018年黑龙江口腔执业医师考试成绩单打印入口及流程08-04
2017重庆渝北小升初电脑派位结果查询【网站入口】02-04
小学生我的文具盒150字作文10-17
小学生放风筝200字作文【五篇】02-09