
广西北部湾银行努力打造“支持地方经济发展的省级主力金融平台、金融创新平台、地方金融人才培养平台”,作为“广西自己的银行”,北部湾银行担当,累计提供表内外融资逾2万亿元服务广西经济社会发展,其中从区外引进资金6500亿元以上,累计实现营业收入超330亿元、经营利润295亿元、上缴税金超110亿元,朝着“地方金融的领头羊、国内一流的精品银行、加快上市步伐”三大目标稳步迈进,努力建设让地方党委政府、监管部门、股东、客户、合作伙伴和员工六方“高兴”和满意的银行。
十四载砥砺奋进,广西北部湾银行书写了“广西自己的银行”的靓丽答卷,全行整体呈现解放思想、担当实干新气象。在2021年英国《银行家》杂志全球银行1000强排名中升至第358位,中国服务企业500强中升至第309位,在中银协2021年度“陀螺”评价排名全国130多家城商行第22位。先后荣获“金融机构支持地方经济发展突出贡献奖”“全国银行业金融机构小微企业金融服务先进单位”“全国十佳城商行”“全国七五普法中期先进集体”“全国五四红旗团委”“广西优秀企业”和“广西企业100强”“广西服务业50强”“广西地方税纳税百强”“服务八桂综合贡献奖”“全区脱贫攻坚先进单位”“广西企业文化建设示范基地”等荣誉。
OK北行,高兴常在。广西北部湾银行坚持高效、革新、共享、关心、贡献的企业精神和德能并举、人尽其才的人才理念,以优秀的企业文化凝聚人、感召人、鼓舞人,着力打造家园文化,为员工构建良好的职业发展通道,激发员工内生活力,以特色金融文化擘画高质量发展新蓝图。
根据北行高质量发展需要,现面向社会公开诚聘英才,诚邀优秀人才加入广西北部湾银行,共创美好未来!
一、招聘岗位及条件
(一)基本条件
1.应聘者须为境内外普通高等院校大学本科(含)及以上学历的2023年应届毕业生。境内院校应届毕业生须在2023年1月至7月之间毕业,报到时应取得国家认可的毕业证和学位证;境外院校留学生须在2023年1月至7月之间毕业,并在报到时取得国家教育部留学服务中心出具的学历学位认证。
2.具有中华人民共和国国籍。
3.符合《公务员录用体检通用标准(试行)》的相关规定身心健康、五官端正;有强烈的进取心和责任心,具有服务意识和奉献精神;诚实守信,勇于承担工作压力;具备良好的逻辑分析能力、文字综合能力、团队协作能力和沟通能力;认同广西北部湾银行企业文化。
4.符合广西北部湾银行亲属回避的有关规定。
5.符合银保监会有关银行业从业人员的要求
6.未与其他单位建立劳动关系。
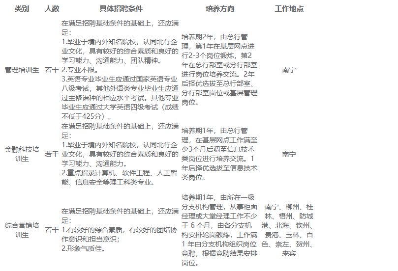
(二)招聘岗位说明
二、薪酬待遇
提供广西当地金融行业具有竞争力的薪酬,广阔的发展空间、科学的职业规划、系统的培训、广西专属节假日福利、十险两金(五险一金+长期护理险+大额医疗保险+商业补充医疗保险+团体意外保险+惠桂保/惠邕保+企业年金)、通讯补贴、交通补贴、生日问候、员工关爱、营养餐厅、带薪年假、健康体检、丰富多彩的文体活动等福利待遇。
三、报名通道
1.现场报名:参加线下校园宣讲会,现场投递相关应聘信息。
2.网上报名:请登录广西北部湾银行2023校园招聘主页(网址:https://zhaopin.bankofbbg.com),按要求在线填写并提交相关应聘信息。
四、注意事项
1.应聘者须准确、完整填写应聘信息,保证信息真实性;如与事实不符,我行有权取消其应聘、录用资格。
2.招聘过程中,我行将通过应聘者填写的联系方式(手机、电子邮件)与本人联系,请确保准确填写并保持通讯畅通。
3.本次招聘启事在广西北部湾银行官方网站、广西人才网、智联招聘网刊登,委托智联招聘协助本次校园招聘工作,未成立或委托任何考试中心、命题中心等类似机构,从未编辑出版过任何招聘考试参考资料。校园招聘过程中,我行及委托机构不会向应聘者收取任何费用,请提高警惕,谨防受骗。
4.应聘者每人只限报一个岗位,多报无效。
5.未被列入参加考试者或录用人员的应聘材料,我们将代为保密,恕不退还。
6.广西北部湾银行有权根据岗位需求变化和报名情况等因素,调整、取消个别岗位的招聘工作,对本次招聘享有最终解释权。
广阔舞台,成就无限梦想!期待您的参与!
原文标题:广西北部湾银行2023年校园招聘启事
文章来源:https://zhaopin.bankofbbg.com/#/campusRecruitment
正在阅读:
2023年广西北部湾银行校园招聘启事10-25
童话故事作文三年级600字左右,小学童话故事作文600字左右09-11
女同胞大气幽默自我介绍06-08
李白《司马将军歌》诗词简析07-12
2022年新疆口腔助理医师考试报名网站:国家医学考试网http://www.nmec.org.cn/01-14
2019年广西来宾高考报名流程(已公布)08-25
2021河南新乡中考录取分数线一览表|2021河南新乡中考满分是多少分07-03
一年级小学生写的日记范文【8篇】09-02
2017年黑龙江基层医院副高职务资格评审科研论文条件06-23