
为进一步规范我区义务教育阶段学校招生行为,维护招生秩序,促进教育公平,根据《安徽省教育厅关于做好2023年普通中小学招生入学工作的通知》(皖教秘基〔2023〕57号)、《安庆市教育体育局关于2023年义务教育阶段学校招生入学工作的实施意见》(宜教体发〔2023〕14号)等文件精神,结合我校实际,制定2023年开发区实验学校招生工作实施方案。
一、招生原则
1.坚持免试就近原则。严格执行义务教育法关于“适龄儿童、少年免试入学”的规定,严格按划片、就近、免试原则招生。根据“零择校”政策,凡已用于学区生源资格认定的住房在初中阶段3年内,不再作为其他家庭新生入学资格认定的条件。对申请学区学校入学的适龄儿童少年,其父母或其他法定监护人房产权证的发证时间须在当年6月30日前。
2.坚持阳光招生原则。坚持招生信息应公开尽公开的原则,自觉接受社会监督。学校严格审核新生入学条件,把好新生入籍关,严禁违规招生行为,按照均衡配备教师、均衡分配班级人数的原则,在起始年级全面施行均衡分班,分班结果一经确定,及时向全体学生家长公开,原则上不再进行任何调整。
3.坚持“两个一致”原则。即:适龄儿童、少年户籍地址与父母(或其他法定监护人)户籍地址一致并单独立户;适龄儿童、少年户籍地址与父母(或其他法定监护人)的房产证地址一致。符合“两个一致”的适龄儿童、少年到居住地所在学区学校入学。不符合“两个一致”原则的,按《安庆市经开区义务教育阶段实际常住地认定暂行办法》确定学区学校入学。
4.坚持“两个为主”原则。坚持“以流入地政府为主,以公办学校为主”的原则,依法保障进城务工人员随迁子女入学机会公平,实现入学工作科学、有序、规范。进城务工人员随迁子女按“三个一样”(一样就读,一样入学,一样免费)的要求,和城区学生同等对待。
二、招生办法
2023年我市市区义务教育学校招生全面实行网上报名,具体工作如下:
(一)学区划分
【开发区实验学校学区】
东:龙眠山路~龙腾路以西;
南:菱湖北路以北;
西:湖心北路~迎宾路~中兴大道以东;
北:中山大道以南。
【开发区实验学校和白泽湖中学公共学区】
东:文苑路以西;
南:振风大道以北;
西:龙眠山路~龙腾路以东;
北:中山大道以南。
(二)时间安排
1、新生在网上报名时间:7月20日-7月24日
符合开发区实验学校学区条件的小学毕业班学生家长在“皖事通”(手机APP)或安徽政务服务网安庆分厅(http://aq.ahzwfw.gov.cn/)进行注册和个人实名认证,认证后登录“皖事通”,进入“学生线上报名系统”,选择“小升初入学报名”,按系统提示操作进行网上报名。
2、线下指导报名:
7月23日-7月24日(上午8:30-11:30,下午2:30-5:30)
3、线上审核:7月25日-7月27日
线下审核:7月28日--7月30日
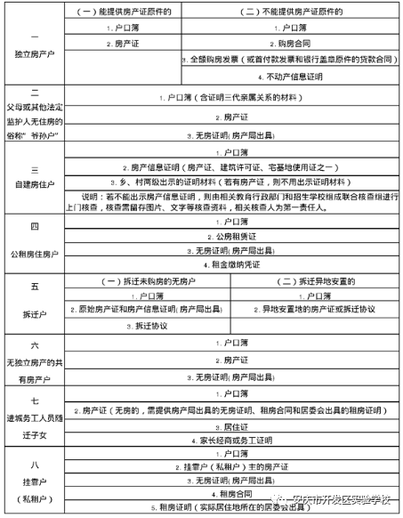
线上报名未成功的学生家长,到实验学校教学楼一楼现场登记报名。报名时须持学籍证明(学籍表)、房产证明、户口证明等材料的原件和复印件(见《新生入学报名材料清单》)。
报名程序:填写《报名登记表》→凭报名登记表及证件的原件和复印件报名。
4、学校公众号及校门口公布拟录取名单:8月10日前
5、网上登记校验:8月15日前
8月10日~14日:已录取我校的初一新生登录“安徽省中小学入学登记服务系统(ahrx.ahjygl.gov.cn)”,如实填报有关信息,上传有关材料。如若填写登记信息不真实、信息不全,将直接影响学生注册学籍。学校将同步进行网上信息校验并审核,审核通过后教体局方可批准录取、建立正式学籍。
(三)报名登记材料提供
详见报名材料清单(除以上清单外,新生还需准备原毕业小学盖章的学籍表和毕业证)。相关材料原件拍照上传皖事通。
(四)咨询电话
【开发区实验学校】5260055、5260067
【经开区教育局基教科】5338026
附件1.安庆经开区义务教育阶段实际常住地认定暂行办法

附件2.2023年安庆义务教育阶段新生入学报名材料清单

附件3.2023年开发区实验学校学区划分示意图

附件4.2023年安庆市城区小升初线上报名操作手册