>
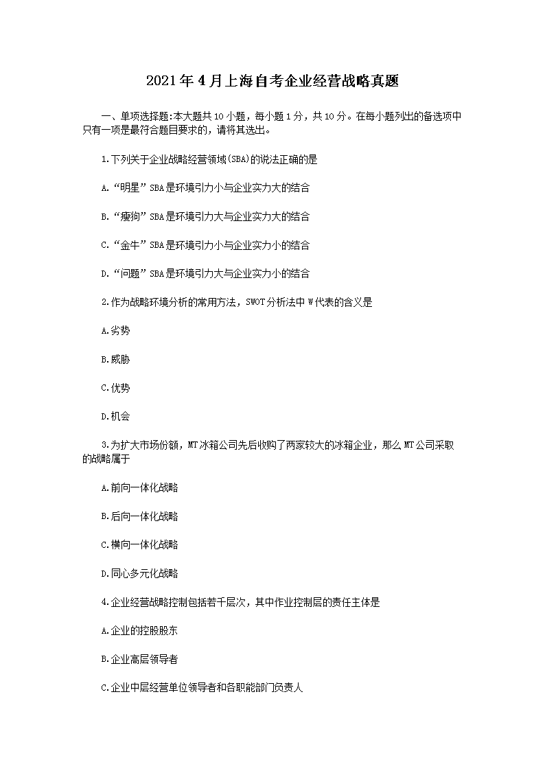
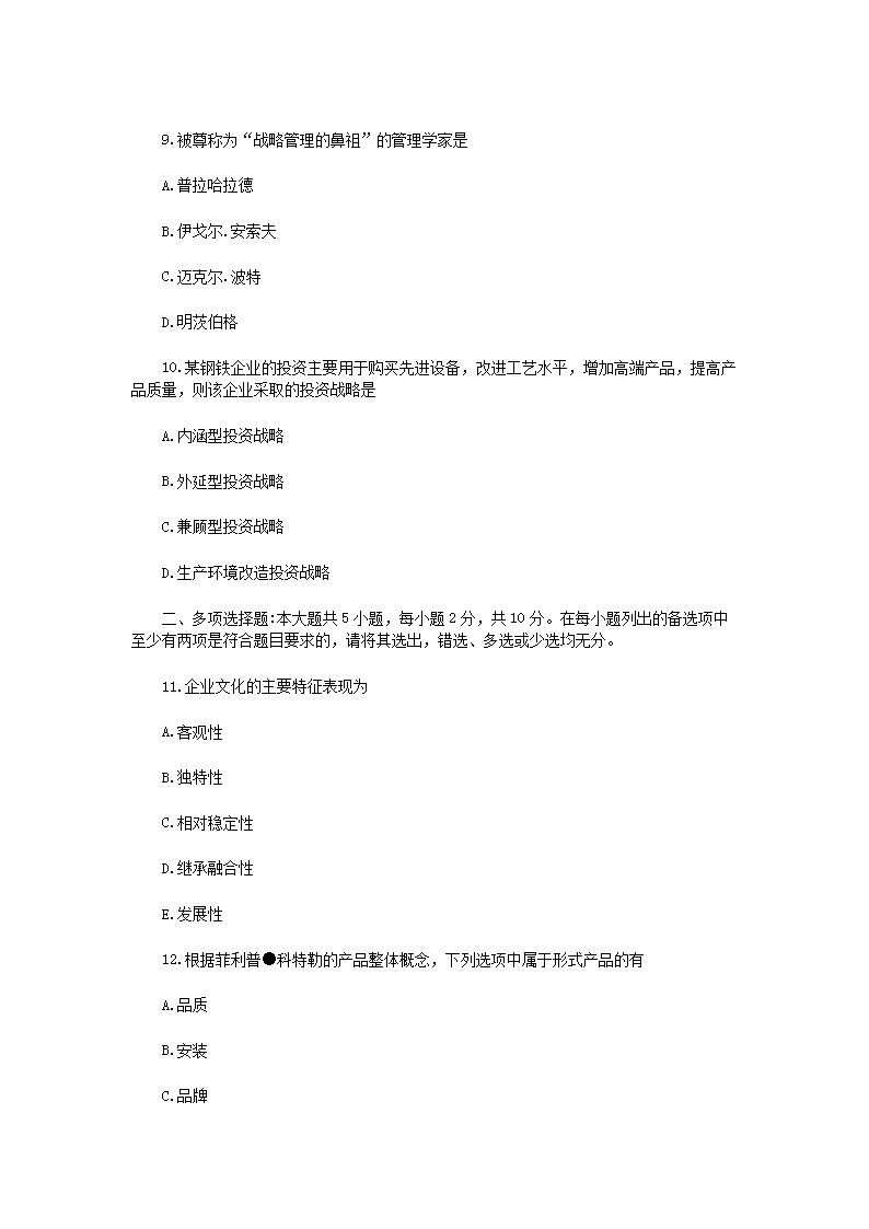
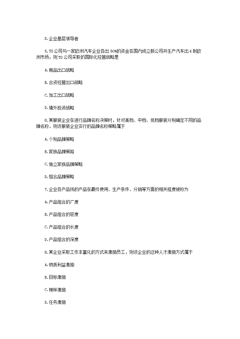
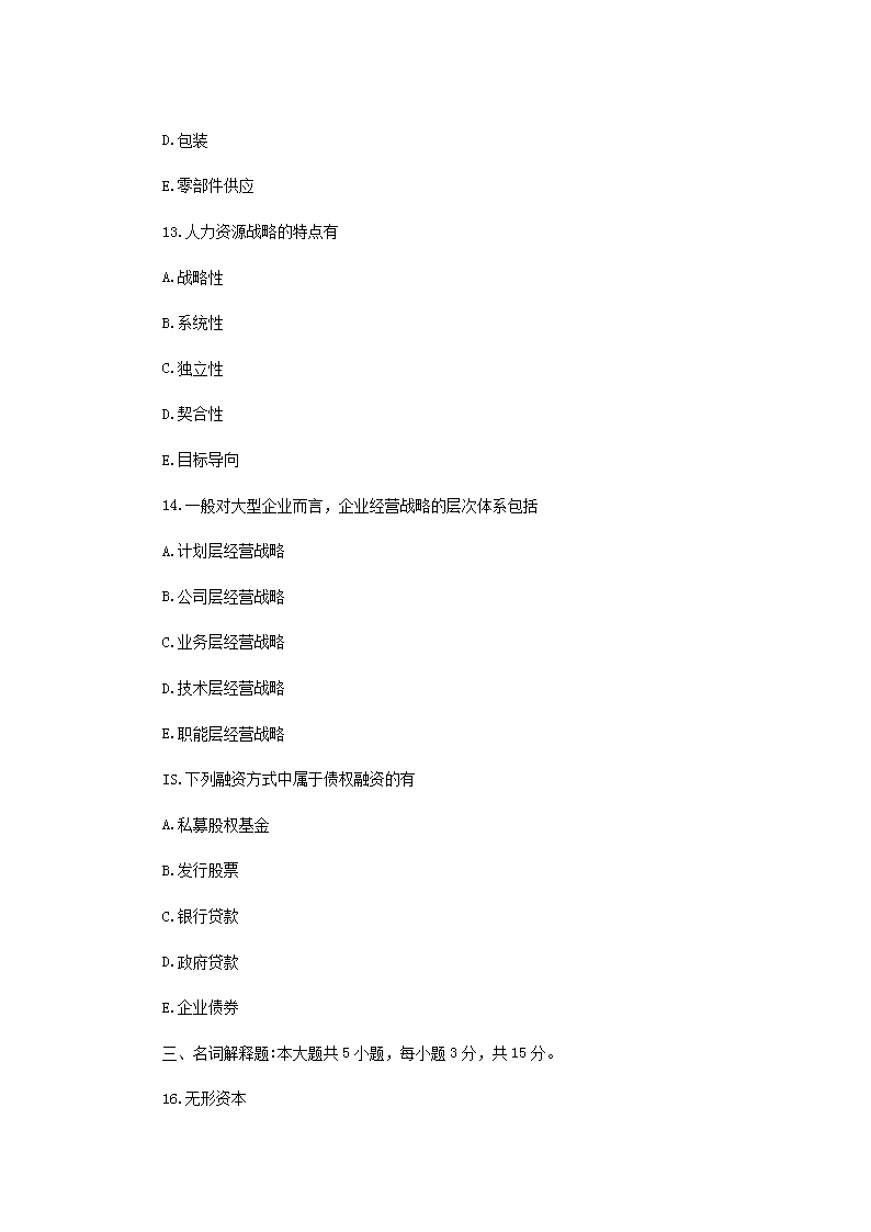
【文档预览】 文档大全网整理发布2021年4月上海自考企业经营战略真题(Word版),前五页预览如下:
本文来源:https://www.wddqw.com/iTTv.html
相关文章:
正在阅读:
2021年4月上海自考企业经营战略真题(Word版)06-01
这样的人让我什么作文600字07-24
2016年12月上海夕阳老年护理院招聘公告07-18
2021年新疆初级护师考试成绩查询网站:www.21wecan.com中国卫生人才网07-09
2022年度中国建设银行吉林省分行“建习生”暑期实习生招聘公告06-08
2018执业医师考试大纲:临床执业医师《传染病、性传播疾病》大纲06-28
2021年山西长治市三支一扶人员招募考试资格复审公告07-25
小学二年级人间真情作文300字10-29
春节开工收心会演讲稿,春节收心会演讲稿范文09-11
湖北仙桃中考时间2019年具体时间:6月20日-6月22日11-19
2020年下半年福建中小学教师资格证面试成绩查询时间及入口【2021年3月3日】10-29