
各位报考人员:
根据人力资源和社会保障部人事考试中心《关于做好2023年度社会工作者职业水平考试考务工作的通知》(人考中心函〔2023〕19号)精神,现将考试报名等有关事项通知如下:
一、考试时间及科目
2023年6月10日至6月11日。
6月10日下午14:00-16:00社会工作法规与政策;
6月11日上午9:00-11:00社会工作综合能力(初、中级);
6月11日下午14:00-16:00社会工作实务(初级);
6月11日下午14:00-16:30社会工作实务(中级);
6月11日下午14:00-17:00社会工作实务(高级)。
二、报名时间及方式
报名时间为2023年4月12日0:00至4月18日24:00。考试采取网络报名方式,请报考人员登录全国专业技术人员资格考试报名服务平台(网址为http://zg.cpta.com.cn/examfront)进行报名。报考人员须在规定时间内完成报名,逾期无法进行报名。
三、报名条件
(一)助理社会工作师、社会工作师报名条件
凡中华人民共和国公民,遵守国家法律、法规,恪守职业道德,并符合助理社会工作师或社会工作师报名条件的人员,可申请参加相应级别的考试。
助理社会工作师考试报名条件:
1.取得高中或者中专学历,从事社会工作满4年;
2.取得社会工作专业大专学历,从事社会工作满2年;
3.社会工作专业本科应届毕业生(包括已经取得社会工作专业本科及以上学历、学位的人员);
4.取得其他专业大专学历,从事社会工作满4年;
5.取得其他专业本科及以上学历,从事社会工作满2年。
社会工作师考试报名条件:
1.取得高中或者中专学历,并取得助理社会工作师职业水平证书后,从事社会工作满6年;
2.取得社会工作专业大专学历,从事社会工作满4年;
3.取得社会工作专业大学本科学历,从事社会工作满3年;
4.取得社会工作专业硕士学位,从事社会工作满1年;
5.取得社会工作专业博士学位;
6.取得其他专业大专及以上学历或学位,其从事社会工作年限相应增加2年。
(二)高级社会工作师报名条件
报名参加高级社会工作师考试的人员,需同时具备以下条件:
1.拥护中国共产党领导,遵守国家宪法、法律、法规,热爱社会工作事业,具有良好的职业道德;
2.具有本科及以上学历(或学士及以上学位);
3.在通过全国社会工作者职业水平考试取得社会工作师(中级)资格后,从事社会工作满5年,截止日期为考试报名年度的当年年底。
四、报名审核及缴费
(一)报名原则
社会工作者职业水平考试报名推行证明事项告知制。
(二)报名步骤
1.注册信息,在线核查
报考人员本人登录全国专业技术人员资格考试报名服务平台,按照要求注册,完善个人信息,在线核查身份、学历(学位)信息(原则上24小时内返回核查结果),提交注册信息24小时后可登录网上报名系统报名。已注册的报考人员不需要重新注册。
2.网上填报,诚信
报考人员在网上报名系统填报相关信息后,可自主选择是否采用告知制方式办理相关事项。如选择采用告知制方式,在线核查结果返回后,报考人员须本人根据实际情况填写报名信息并对填报信息的真实、准确、完整、有效以及本人符合考试报名条件作出,接受考试组织机构的核查,承担不实的后果;报考人员本人采用电子方式签署告知书(电子文本),一经提交具有法律效力,不允许代为。未选择告知制方式或者不适用告知制办理报考事项的,应按我市规定线下办理审核事宜,并配合提交相关证明材料。
报考人员作出后,可在未交费且报名截止前撤回。报考人员撤回后,应按我市规定线下办理审核事宜,并配合提交相关证明材料,且本年度该项考试中不再适用告知制。
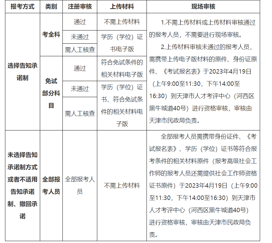
3. 核查流程流程
天津市2023年度社会工作者职业水平考试核查流程

备注:(1)需要上传材料的报考人员于2023年4月12日0:00至4月18日24:00登录全国专业技术人员资格考试报名服务平台上传相关资料电子版,审核部门将于2023年4月13日9:00开始对上传材料进行审核。
(2)考生修改有关报考信息请在报名时间结束前完成,报名时间结束后修改报考信息不能在天津考区再次提交。
4.网上交费
(1)交费时间
全部审核通过的报考人员于2023年4月19日9:00至23日16:00登录全国专业技术人员资格考试报名服务平台缴纳考试费,否则报名无效。报考人员须在规定时间内缴费,逾期无法补缴。
(2)考试费用
根据津发改价费〔2016〕125号、津发改价费〔2019〕522号文件精神,助理社会工作师、社会工作师职业水平考试客观题每人每科56元,主观题每人每科60元。高级社会工作师职业水平考试每人每科64元。报考人员确认报名缴费后,已缴费用不予退还。
五、考试大纲
(一)助理社会工作师、社会工作师
“社会工作法规与政策”科目所涉及的政策法规,均以2022年12月31日前有效的政策法规为准。
助理社会工作师、社会工作师考试大纲以《助理社会工作师、社会工作师考试大纲(2018年修订版)》为准。
(二)高级社会工作师
高级社会工作师考试大纲以《社会工作实务(高级)考试大纲》为准,见民政部网站(www.mca.gov.cn)。
六、准考证打印
报考人员于2023年6月7日9:00至9日24:00登录全国专业技术人员资格考试报名服务平台下载打印准考证。
特别提示:报考人员必须同时携带准考证和身份证件(与报名时一致)参加考试,缺少任一证件不得参加考试。
七、考试成绩公布
(一)根据人力资源和社会保障部人事考试中心《关于做好2023年度社会工作者职业水平考试考务工作的通知》(人考中心函〔2023〕19号),将于2023年8月下旬公布考试成绩,届时报考人员可登录中国人事考试网(网址为http://www.cpta.com.cn)成绩查询栏目查询。
(二)考试成绩公布后,如报考人员对本人考试结果有疑问,可在考试成绩公布后30日内将成绩核查申请发送至tjkpzxchengji@tj.gov.cn,逾期不再受理。成绩核查的具体要求可在天津市人力资源和社会保障局网站“天津人事考试”版块“办事服务—办事指南”栏目查询。
成绩核查范围:根据人力资源社会保障部办公厅关于印发《专业技术人员职业资格考试考务工作规程》的通知(人社厅发〔2021〕18号)文件规定,应试人员对考试成绩有异议的,应在考试成绩公布之日起30天内,向省级人事考试机构提出成绩复查申请。成绩复查只限于答卷卷面分数合计和登录是否有误。成绩复查过程中,工作人员不得向应试人员或其委托人出示试卷、答卷、标准答案、视频监控等相关材料,法律、法规另有规定的除外。复查后的成绩为最终成绩。
(三)考试结束后采用技术手段甄别为雷同答卷的考试答卷,将给予考试成绩无效的处理。
(四)考试结束后将对拟合格人员名单进行公示,并接受社会各界监督。
八、考试合格证书领取
合格证书由人力资源和社会保障部人事考试中心印制并发往各地,考生可在成绩公布后,注意登录天津市人力资源和社会保障局网站天津人事考试版块“通知公告”栏目查询领取时间及方式。
助理社会工作师考试科目为“社会工作综合能力(初级)”(客观题)和“社会工作实务(初级)”(客观题)2个科目,应试人员须在1个考试年度内通过全部应试科目方可取得职业水平证书。
社会工作师考试科目为“社会工作综合能力(中级)”(客观题)、“社会工作法规与政策”(客观题)和“社会工作实务(中级)”(主观题)3个科目,应试人员须在连续2个考试年度内通过全部应试科目,方可取得职业水平证书。
高级社会工作师考试科目为“社会工作实务(高级)”(主观题)1个科目,应试人员通过该应试科目可取得高级社会工作师考试成绩合格证明。
九、注意事项
(一)报考人员原则上应在工作地或居住地报名参加考试。
(二)请报考人员及早注册或完善注册信息,并于报考前认真阅读报考条件说明。
(三)报考人员将照片转为电子文件,并通过中国人事考试网首页上的“工具下载”栏目,下载“照片审核处理工具”,对照片进行处理,合格后上传。
上传照片文件应为近期彩色标准1寸、半身免冠正面证件照(尺寸25mm*35mm,像素295px*413px),.JPG或.JPEG格式,大于30K,照片底色背景为白色,2018年2月22日以前注册的报考人员无须更换照片。上传的照片将用于准考证、考场座次表、资格证书,请上传时慎重选用。上传的照片必须是本人近期照片,如果不能清晰辨认报考人员容貌或照片与本人相貌不符的,将不能参加考试。
(四)助理社会工作师考试报名条件中的“社会工作专业本科应届毕业生”解释为“社会工作专业本科应届毕业生和已经取得社会工作专业本科及以上学历(学位)的人员”;专业工作年限计算截止日期为考试当年度的12月31日;持香港、澳门、台湾地区或者国外高等学校学历或者学位证书报考的,其学历、学位证书须经教育部留学服务中心认证;符合报名条件的香港、澳门及台湾居民可以申请参加社会工作者职业水平考试。
持有中国残疾人联合会颁发的残疾人证二级低视力(或严重于二级)者可申请借助读屏软件参加考试。报名参加考试的视力障碍人员,可在报名期间(2023年4月12日-4月18日)向天津市人才考评中心申请使用专用考场。
(五)报考人员须使用激光或喷墨打印机打印报名表和准考证,同时须持有开通网上支付功能的银联银行卡,确保卡内有足够支付考试费的金额。
(六)为保证报名缴费顺利进行,建议报考人员使用360安全浏览器的模式进行缴费操作。为确保银行卡及个人信息安全,请尽量不要到网吧等公共场所进行网上报名和缴费。
(七)需要票据的考生请缴费成功后1个月内在考试报名系统中查询缴款码并访问天津市财政局(http://cz.tj.gov.cn)打印电子票据,进入网址后,选择“政务服务”按钮,在右侧“财政服务区”模块中选择“电子票据查验”,进入页面后选择“缴款码查验”,分别输入缴款码和验证码打印电子票据。
特别提示:因打印财政票据需采集考生工作单位信息,请考生在报名系统中准确填写“工作单位”栏目内容,缴费完成时,财政票据同步采集此项信息,无法修改财政票据上此项信息。
(八)报考人员注册手机号码如有变化,请及时登录全国专业技术人员资格考试报名服务平台,点击“注册维护”办理电话变更,如未及时变更,无法联系,后果由报考人员本人承担。报考人员同时须妥善保管好本人用户名及密码,如泄露给他人,导致个人信息外泄或不实、虚假,相关后果由本人承担。
(九)在报名过程中遇到问题,可阅读全国专业技术人员资格考试报名服务平台相关说明,也可拨打电话进行咨询。
考务咨询电话:12333
政策报名条件咨询电话:83853899,83767554(天津市民政局,开通时间:2023年4月12日至4月23日上午9:00至11:30,下午14:00至17:00,法定节假日除外)
银联咨询电话:95516
天津市人才考评中心
2023年4月10日
原文标题:关于天津市2023年度社会工作者职业水平考试报名等有关事项的通知
文章来源:https://hrss.tj.gov.cn/jsdw/rsksw/tzgg4/202304/t20230410_6163103.html