
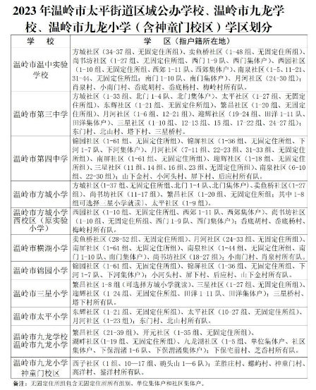
初中:温岭市温中实验学校、温岭市九龙学校、温岭市第三中学、温岭市第四中学。
小学:温岭市方城小学、温岭市方城小学西校区(原实验小学)、温岭市横湖小学、温岭市锦园小学、温岭市三星小学、温岭市太平小学、温岭市九龙小学、温岭市九龙小学神童门校区。
各学校学区划分详见附件。
二、招生对象
(一)第一批次
1.适龄儿童少年本人户籍2020年8月31日前在学区内,且父母房产2020年8月31日前在学区内(简称“房户一致满三年”)。
作为入学条件的房产还须同时满足以下三个条件:(1)所有权人为适龄儿童少年本人或父母(双方或其中一方均可),共有产权人中不得有适龄儿童少年本人、父母、祖父母(外祖父母)外的其他人;(2)房产性质须为住宅;(3)适龄儿童少年本人、父、母(单独或合计)所占的房产面积须达40平方米及以上[2013年5月22日以前取得的不动产权证(房产证),面积不限]。同时满足三个条件的房产以下简称“父母房产(须为入学有效房产)”。
2024年及以后就读小学一年级、初中七年级的入学对象,须满足“房户一致满三年”,截止时间为入学当年8月31日。(具体以当年入学文件为准)
2.适龄儿童少年本人户籍2016年10月12日前[2016年10月12日为《温岭市户口迁移实施细则(试行)》(温政发〔2016〕53号)实施日期]在学区内且之后一直未发生变更的,房产不作要求;适龄儿童少年本人户籍2016年10月12日后在学区内且自出生登记起一直未发生变更的,祖辈房产2016年10月12日前在学区内,父母双方在温岭市范围内无房产,且父母一方、祖辈户籍(包括房产证上有名字的所有祖辈)2016年10月12日前在学区内且与适龄儿童少年在同一户口簿。
3.锦园小区原始住户。锦园小区原始住户享受2005年8月9日《锦园小区建设有关问题协调会议纪要》(温政办纪〔2005〕33号)第二条中的入学政策,持有房产证和与开发商签订的商品房(住宅)买卖合同,其子女直接入读温岭市锦园小学。
4.拥有五龙小区不动产权证(房产证)的湖漫水库安置户的适龄子女,直接入读温岭市锦园小学、温岭市第四中学。
(二)第二批次(第一批次招生后,仍有空余学位的学校开始第二批次招生)
1.适龄儿童少年本人户籍2023年6月28日前在学区内,且父母房产(须为入学有效房产)2023年6月28日前在学区内,以上两个条件其中一个或两个未满三年(简称“房户一致未满三年”)。
2.适龄儿童少年本人户籍2023年6月28日前在学区内且自出生登记起一直未发生变更,但父母在学区内无房产的(简称“有户籍无房产Ⅰ类”)。
3.适龄儿童少年本人户籍2023年6月28日前在学区内,但父母在学区内无房产的(简称“有户籍无房产Ⅱ类”)。
(三)第三批次(第二批次招生后,仍有空余学位的学校开始第三批次招生)
适龄儿童少年为非太平街道区域公办学校、温岭市九龙学校、温岭市九龙小学(含神童门校区)学区户籍,父母房产(须为入学有效房产)2023年6月28日前在学区内(简称“有房产无户籍”,若有多处房产的,本批次只能选定一所房产所在学校报名)。
(四)第四批次Ⅰ(太平街道区域内学校第三批次招生后,仍有空余学位的学校开始本批次招生)
1.适龄儿童少年有温岭户籍,其父母在太平街道区域内与他人共同所有房产或其祖父母(外祖父母)在太平街道区域内有房产的。房产性质须为住宅,父母或祖父母(外祖父母)所占的房产面积须达40平方米及以上(2013年5月22日以前取得的不动产权证,面积不限)。
2.适龄儿童少年有温岭户籍,其父母一方在太平街道区域内经商、办企业或务工,并缴纳基本养老保险满三年(截至2023年8月31日)。
3.适龄儿童少年为太平街道区域小学毕业生,且是温岭市其他镇(街道)户籍的,至毕业前须在太平街道范围内的小学注册连续就读三年及以上。
4.适龄儿童少年(随迁子女)父母积分排名为每个街道前5名者(不包括其他镇、开发区)。
5.符合第三批次报名条件未被录取的。
(五)第四批次Ⅱ[温岭市九龙学校、温岭市九龙小学(含神童门校区)完成第三批次招生后若空余学位多于或等于10名,则按以下办法开展第四批次招生;若空余学位少于10名,则不再组织第四批次招生]
1.适龄儿童少年户籍2023年6月28日前在太平街道、城东街道、城西街道、横峰街道、温峤镇即原城市新区范围内。
2.适龄儿童少年父母房产(须为入学有效房产)2023年6月28日前在太平街道、城东街道、城西街道、横峰街道、温峤镇即原城市新区范围内。
(六)各类优抚对象等子女:烈士子女、现役军人子女、国家综合性消防救援队伍人员子女、公安英模和因公牺牲伤残警察子女、人才子女、上年度市民营企业纳税20强及工业企业20强员工子女、曙光匠才子女、“十佳新温岭人”子女、上一年获得或省级高精尖荣誉工业企业员工子女,符合条件的港澳同胞、台湾同胞、华侨华人子女,城西街道认定的优待对象。
三、招生流程
(一)报名时间:6月26日至28日,每天6:00至22:00。
(二)报名方式:登录“入学服务平台”或“浙里办”手机App选择相应学校进行报名。报名期间,家长可随时登入系统更改报名信息,报名截止后,报名信息不能更改,具体操作步骤另行通知。
家长需提前准备以下相关资料照片:所有对象都需要适龄儿童少年本人户口簿;“房户一致满三年”、“房户一致不满三年”、“有房产无户籍”、第四批次有房产的对象还需要准备房产证(不动产证)、房产证(不动产证)上有名字的所有人与适龄儿童的关系资料(户口簿、出生证、结婚证等可以证明两者之间关系的均可);第四批次经商务工类还需要准备父或母身份证(用于核查基本养老保险缴纳情况)、营业执照,经商办企业者另需准备税务登记证明和纳税凭据,务工者另需准备劳动合同或其他有效聘用证明和36个月工资流水;第四批次积分入学对象还需要提供父或母的浙江省居住证、身份证(需提供办理积分一方的身份证,用于核查积分、基本养老保险缴纳情况)。
(三)资格审核:各校要在规定时间内对报名信息进行审核。对审核有疑问的,及时告知家长并更正;审核不通过的,取消报名资格并告知家长。
(四)分批录取:所有学校在规定时间内按以下先后顺序完成各个批次的录取工作。
第一批次录取:符合第一批次条件的适龄儿童少年由学校直接录取。
第二批次录取:若入学对象报名人数少于第一批次录取后的空余学位,则全部直接录取。若入学对象报名人数多于第一批次录取后的空余学位,学校先招收“房户一致未满三年”对象,后招收“有户籍无房产Ⅰ类”,再招收“有户籍无房产Ⅱ类”,空余学位取足为止。未被录取的适龄儿童少年,由市教育局组织在全市范围内有空余学位的学校统筹录取。各类对象均以适龄儿童少年户籍登记时间先后顺序依次录取,若遇户籍迁入时间为同一天的,通过抽签确定先后顺序。
第三批次录取:若报名人数少于学区学校空余学位数时,由学校全部直接录取;若报名人数多于学区学校空余学位数时,采用摇号的办法录取,由相关学校负责制定摇号的具体操作办法并组织实施。
第四批次录取Ⅰ(太平街道区域学校):市教育局组织太平街道区域学校第四批次的录取工作,录取办法为统一摇号,随机产生第四批次太平街道区域内各校的招收对象。
第四批次录取Ⅱ[温岭市九龙学校、温岭市九龙小学(含神童门校区)]:空余学位按城西街道40%,城东街道30%,温峤镇15%,横峰街道10%,太平街道5%的比例分配至各镇(街道)。若适龄儿童的报名人数少于空余学位数,则全部录取;若适龄儿童的报名人数多于空余学位数,则通过摇号录取。由相关学校负责制定摇号的具体操作办法并组织实施,各相关镇(街道)负责抽查、监督。
四、其他规定
(一)户籍:以公安部门核发的户口簿为凭据,户籍时间从迁入学区内之日算起,在同一学校学区范围内迁移,家长能提供相关佐证资料的,时间可连续计算。
(二)房产:入学时以不动产登记证(或房产证)为凭据,购房协议(合同)、土地证、租房合同等不能作为入学依据。房产时间从不动产登记证登记之日算起,在同一学校学区,产权证出现变更、换证时权利人无变化且都为有效房产的,家长能提供相关佐证资料的,时间可连续计算。
(三)太平街道范围内未落实住宅房产的拆迁户适龄子女,凭拆迁协议和原不动产权证(房产证)复印件或建设等部门提供的资料,视作在原房产所在地学区有房产,但不包括拆迁后已享受货币安置政策的对象。
(四)家长网上报名时,需上传户籍、房产、社保、营业执照等相关材料照片,由职能部门统一审核。如提供虚假材料报名的,则取消该生市内非户籍地学校就读资格。因伪造证件涉及违法犯罪的,移送公安机关处置。如在公示期间、学期初学校资料复查时发现不符合条件的,则取消录取资格。
附件:
温岭市义务教育招生咨询、举报电话:
温岭市太平街道区域公办学校、温岭市九龙学校、温岭市九龙小学(含神童门校区)招生咨询市教育局,其他镇(街道)学校招生咨询当地镇人民政府(街道办事处)、开发区管委会。
网络发布平台:
微信公众号:
温岭发布—阳光招生专栏
温岭教育—阳光招生专栏
注:点击公众号首页底部“阳光招生”
网站:温岭市人民政府—教育局网站—阳光招生专栏(网址:http://www.wl.gov.cn/col/col1413345/index.html)
客户端:掌上温岭App各镇(街道)频道
正在阅读:
2023年浙江台州温岭市太平街道区域公办学校、九龙学校、九龙小学招生办法06-14
2020年湖北中西医执业医师考试现场审核延期开展通知01-08
新学期祝福语简短精辟短句08-13
天津考研时间2024年具体考试时间:12月23日-25日09-21
2018中国艺术类二本大学排名08-09
初中写景作文:夏的作文07-27
春节作文400字:农历的岁首07-02
澳洲最快捷的移民方式07-05
开业大吉金句短句(精选5篇)05-18