>
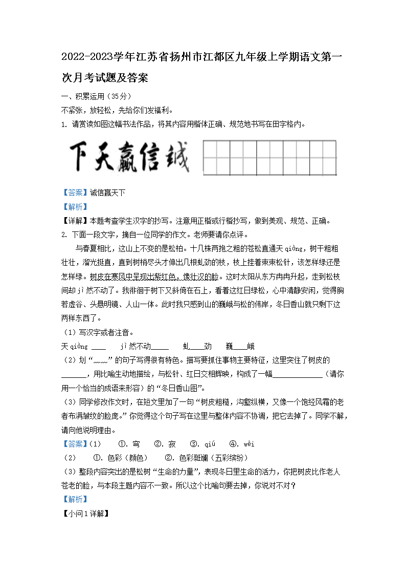
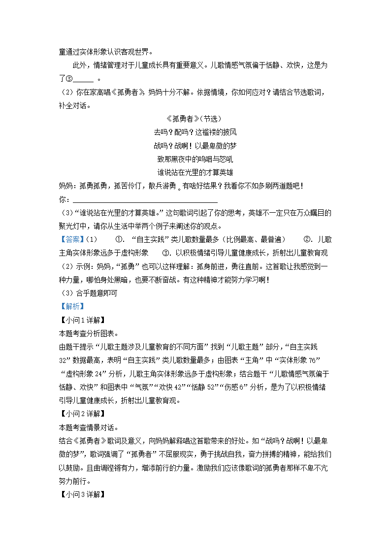
【文档预览】 文档大全网整理发布2022-2023学年江苏省扬州市江都区九年级上学期语文第一次月考试题及答案(Word版),前五页预览如下:
本文来源:https://www.wddqw.com/iHwv.html
相关文章:
正在阅读:
2022-2023学年江苏省扬州市江都区九年级上学期语文第一次月考试题及答案(Word版)09-13
2023年贵州省黔南州荔波县农业农村局招募特聘农技员14人公告09-07
留学意大利热门专业有哪些04-01
校园的操场作文500字07-25
2022年3月广西计算机四级考试准考证打印入口05-21
以笑为话题写一篇作文400字06-29
2017年9月江西计算机等级考试成绩查询网站:江西教育考试院网03-04
2020年山东济南市普通话准考证打印时间及入口【8月3日起】12-02
2023化学教学计划课件05-10
2016年12月大学英语四级考场规则07-16
[小度啊三年级龟兔第二次赛跑的作文]三年级想象作文:龟兔第二次赛跑_400字02-19