
根据《四川省省属事业单位公开招聘工作人员实施细则(试行)》的有关规定,四川省林业和草原调查规划院拟公开考核招聘部分工作人员。现将公开考核招聘有关事项公告如下(本公告将同时在四川省人力资源和社会保障厅[http://rst.sc.gov.cn/,下同]和四川省林业和草原调查规划院[http:/www.scslgy.com,下同]上发布)。
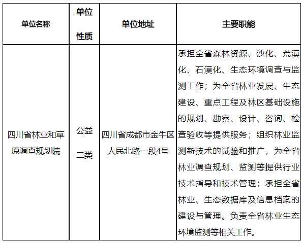
一、招聘单位基本情况

二、招聘对象、范围及基本条件
(一)招聘的对象和范围
面向全国考核招聘符合《四川省林业和草原调查规划院2023年公开考核招聘工作人员岗位和条件要求一览表》(以下简称《岗位和条件要求一览表》)(附件1)相关岗位条件要求和本公告其他要求的人员。报考者须在2023年12月31日之前取得符合本公告条件要求的毕业证和学位证。
(二)基本条件
1.报考者应同时具备的条件:
(1)具有中华人民共和国国籍,热爱社会主义祖国,拥护中华人民共和国宪法,拥护中国共产党,遵纪守法,品行端正,有良好的职业道德,爱岗敬业,事业心和责任感强。
(2)身体健康,体检合格,能正常履行招聘岗位职责。
(3)具备本公告具体招聘岗位要求的条件和资格(详见《岗位和条件要求一览表》)。其中,报考者本人有效的毕业证所载学历和所获专业名称,应与拟报考岗位的“学历”和“专业条件要求”两栏分别相符;报考者本人有效学位证上的学位,应与拟报考岗位的“学位”资格要求相符。不符合报考条件者,请勿报考,否则取消报考或聘用资格,责任由报考者自负。
(4)委培、定向毕业生,须征得原委培、定向单位同意。
2.有下列情况之一者,不得报考:
(1)曾受过各类刑事处罚的。
(2)曾被开除公职的。
(3)有违法、违纪行为正在接受审查的。
(4)尚未解除党纪、政纪处分的。
(5)按照《事业单位公开招聘人员暂行规定》(原人事部6号令)和《四川省省属事业单位公开招聘工作人员实施细则(试行)》的相关规定应当回避的。
(6)尚处于试用期内的新录用公务员。
(7)按照《关于加快推进失信被执行人信用监督、警示和惩戒机制建设的意见》规定,由人民法院通过司法程序认定的失信被执行人。
(8)法律法规等规定的其他不能报考事业单位的情形。
三、报名
本次公开考核招聘仅采用网络报名方式进行,不组织现场报名,报考者将《四川省林业和草原调查规划院2023年公开考核招聘工作人员报名登记表》(附件2)填写后发至41650970@qq.com邮箱。考生报名时间为2023年9月26日9:00至2023年10月13日18:00,网络报名后须根据邮箱回复的联系方式确认报名。
四、面试资格审查
面试资格审查的具体时间和地点将在四川省林业和草原调查规划院网站上公布,不再另行通知,请报考者注意查阅相关信息。
报考人员须在规定时间内带上以下材料到指定地点办理面试资格审查手续:
(一)《四川省林业和草原调查规划院2023年公开考核招聘工作人员报名登记表》1份(贴近期1寸蓝底免冠证件照片);
(二)有效的身份证原件及复印件1份;
(三)有效的毕业证、学位证原件及复印件1份;
面试资格审查时,是否符合报考岗位的学历、学位和专业资格条件,以本人于2023年12月31日前取得的有效毕业证及学位证所载学历、学位和专业名称为准。2023年应届毕业生参加面试资格审查时,需提供学生证原件及复印件1份,学校主管毕业生就业工作部门开具的就读院系及专业等情况的证明原件。其最终是否符合报考岗位的学历、学位和专业资格条件,以本人毕业时取得的有效毕业证及学位证所载的学历、学位和专业名称为准。不符者,四川省林业和草原调查规划院、四川省林业和草原局将在公招的任一环节取消报考者的报考或聘用资格,责任由报考者自负。
留学人员应持国家教育部留学服务中心认证学历、学位参加资格审查。留学期间所学专业未列入国家教育行政部门颁布的学科专业目录的,可按有关规定进行第三方专业认定,认定与招聘专业为相似专业的拟视为专业资格条件合格。
(四)其他与报考资格相关材料。
不能按要求提供上述材料、证件和证明以及未按时参加资格审查的,视为自动放弃其面试资格。
通过面试资格审查的人员,由四川省林业和草原调查规划院发给面试通知书。
五、面试
(一)面试时间及地点详见面试通知书。
(二)面试当日,面试人员凭面试通知书、本人有效身份证按面试通知书规定的时间、指定的地点准时到面试考场候考。未按规定时间到考场候考的视为自动放弃面试资格。
(三)面试采取半结构化方式进行,主要测评考生态度仪表、语言表达能力、协调沟通能力、逻辑思维能力以及专业知识和业务技术能力。
(1)面试初评。面试正式开始后,考生按规定进行面试,各考官根据考生答题情况勾选面试初评意见。
(2)面试初选结果公布。面试初评结束,当场公布该考生面试初选结果(面试初选结果以各考官初评意见同意票数是否过半为通过或不通过),并由考生本人签字确认。
(3)合议及排序。面试初选结束后,面试考官组按照择优原则,对招聘岗位面试初选通过人员进行合议及排序。如合议结果为未通过,则不参与排序,取消该考生进入体检流程的资格。
(4)确定体检人员。根据岗位招聘名额、合议及排序结果,等额确定体检人员。如该招聘岗位全部考生面试合议后均未参与排序,则不确定体检人员。
面试工作结束后,面试结果和参加体检人员名单在四川省林业和草原调查规划院网站上公告。
六、体检
(一)体检标准
体检的项目和标准参照修订后的《公务员录用体检通用标准(试行)》和《公务员录用体检操作手册(试行)》执行。其中,乙肝检测项目按国家人社部、教育部和卫生部《关于进一步规范入学和就业体检项目维护乙肝表面抗原携带者入学和就业权利的通知》的要求执行。
(二)体检时间和地点
体检由四川省林业和草原调查规划院组织在指定的二级甲等以上综合性医院进行。体检时间、集合地点及人员名单随面试结果一并公布。
未按规定时间到指定地点以及未在单位规定的期限内完成规定项目体检的报考者,视为自动弃权。
(三)复检及递补
除按规定应当场或当天复检并确认体检结果的项目外,招聘单位或体检人员对体检结论有异议的,可在接到体检结论通知之日起7日内提出复检申请。复检只进行1次,由四川省林业和草原调查规划院指定到除原体检医院以外的二级甲等及以上综合性医院进行。体检结论以复检结论为准。
某岗位因体检人员自动弃权或体检不合格而出现的空额,按照体检人员的确定规则依次等额递补体检人员。如该岗位所有参加面试的人员体检均不合格或无人可递补,不再递补。
七、考核
我院对体检合格人员的思想政治素质、遵纪守法情况、道德品质修养、心理调适能力等方面进行综合考核,并对其与报考相关的人事档案等材料的真实有效性和报考资格进行核实确认(在职人员应提供原单位出具的同意其到新单位应聘的书面材料)。对取消报考资格以及通过考核后报考者自动放弃出现的空额,按该岗位面试合议后排序,依次等额递补人选进行体检和考核。如该岗位面试合议后排序的所有人员综合考核均不合格,不再递补。
八、公示
考核合格者,四川省林业和草原调查规划院将确定为拟聘用人员,并在四川省人力资源和社会保障厅“人事考试”专栏、四川省林业和草原调查规划院上公示7个工作日。
公示内容包括拟报送主管部门审核确认人员的姓名、性别、年龄、招聘岗位要求的本人其他有关基本情况、面试结果以及该岗位招聘条件等,并公布监督举报电话接受社会监督和举报。举报者应以真实姓名实事求是地反映问题,并提供必要的调查线索。凡以匿名或其他方式反映的问题不予受理。
对公示期间反映有严重问题并查有实据、不符合报考条件的,取消被公示人拟聘用人员资格,不再予以审核确认;对反映有严重问题,但一时难以查实或难以否定的,可先报送主管部门进行审核确认,一经核实不符合报考条件,则取消其拟聘用或聘用人员资格。被公示人因被举报查实取消资格后出现的空额,按照该岗位面试合议后排序,依次等额递补人选进行体检、考核和公示,如该岗位面试合议后排序的所有人选公示均不合格,不再递补。
公示后因拟确认人员弃权等原因出现的招聘名额空缺,在我院上报拟聘用人员材料前,按该岗位面试合议后排序人员名单依次等额递补。
九、审核确认和办理聘用手续
公告公示无异议人员由四川省林业和草原调查规划院通知报送以下材料的时间和地点。
(一)在职人员所提供原单位出具的同意其到新单位应聘的书面材料经主管部门审核确认后,在职人员应按招聘单位要求提供正式同意解除聘用(劳动)合同或者同意流(调)动的书面材料或者生效的劳动(人事)争议仲裁裁决书等有效书面证明材料以及有效的毕业证书和学位证书。
(二)毕业两年内尚未就业的普通大专院校全日制毕业生应提供教育行政部门出具的有效的毕业证书和学位证书以及未就业证明。
(三)下岗、失业人员应提供户口所在地县级劳动保障部门发放的《再就业优惠证》或失业证明、有效的毕业证书和学位证书以及有效的人事档案管理机构出具的档案管理证明。
逾期不能按要求提供上述材料的以及通过主管部门审核确认后,未按规定时间报到的,视为自动放弃,取消其聘用人员资格。因以上原因产生的空额,不再递补。
十、有关咨询、监督电话
四川省林业和草原调查规划院劳动人事处:028-83189559;
四川省林业和草原调查规划院纪检监察审计办公室:028-83182770。
附件:(点击查看)
1.四川省林业和草原调查规划院2023年公开考核招聘工作人员岗位和条件要求一览表
2.四川省林业和草原调查规划院2023年公开考核招聘工作人员报名登记表
四川省林业和草原调查规划院
2023年9月25日
正在阅读:
2023年四川省林业和草原调查规划院招聘工作人员的公告(报名时间9月26日至13日)09-27
新疆房地产估价师继续教育全国学时取得方式07-31
五年级难忘的一句话作文500字02-04
我的母亲作文800字12-20
江苏中科院南京地理与湖泊研究所2018研究生招生简章02-02
温柔藏在时光里初二作文|初二叙事作文:时光沙漏_1500字03-14
2018土地转让合同范本三篇06-30
2022预备党员转正申请书500字,预备党员转正申请书1000字02-25
抗洪救灾标语口号-抗洪救灾标语04-07
2017年安徽铜陵护士执业资格考试时间5月6-8日11-25
高中有关父亲节的作文怎么写?10-28