正在阅读:
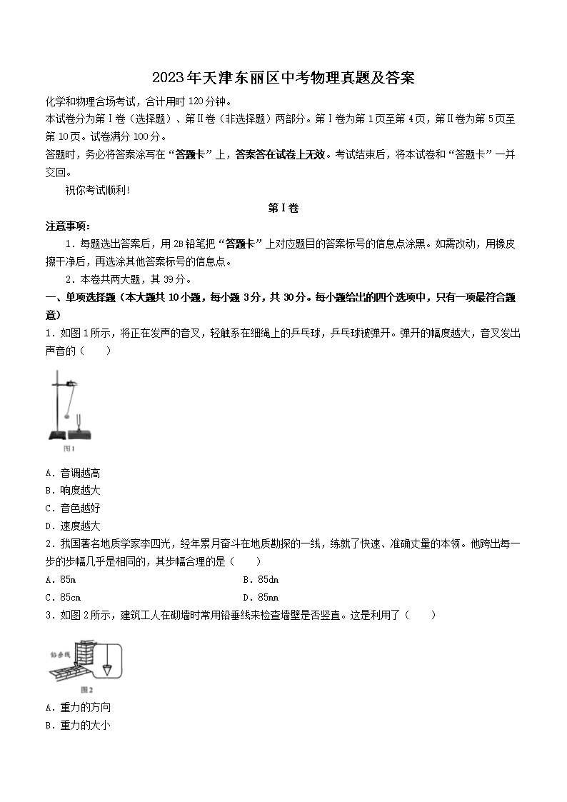
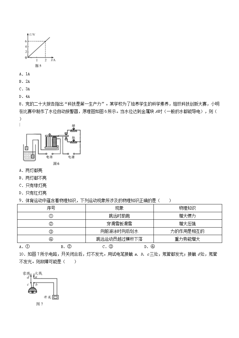
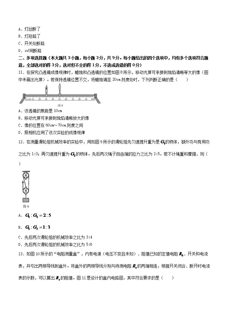
2023年天津东丽区中考物理真题及答案(Word版)06-21
2022下半年河南英语四六级成绩查询网站:中国教育考试网http://cet.neea.edu.cn/cet12-09
吉林吉林市中考时间2020具体时间:7月27日至30日12-04
父爱如山作文800字10-04
2016年广东省中山市中考地理真题及答案(Word版)07-09
2020年江苏南通高考报名流程公布02-10
2019年广东梅州中考历史答案(已公布)03-30
二年级奥数考虑所有情况练习【三篇】02-12
自我保护作文700字01-12
瑞士关注的十大留学院校09-10